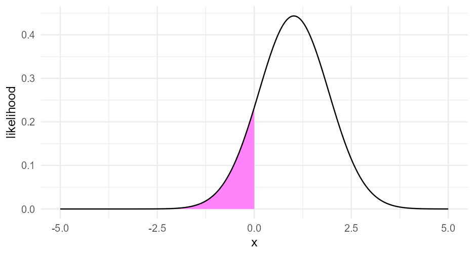
class: center, middle, inverse, title-slide .title[ # Visualizing uncertainty + … ] .author[ ### Maithreyi Gopalan ] .date[ ### Week 9 ] --- layout: true <script> feather.replace() </script> <div class="slides-footer"> <span> <a class = "footer-icon-link" href = "https://github.com/maithgopalan/c2-dataviz-2026/raw/main/static/slides/w9.pdf"> <i class = "footer-icon" data-feather="download"></i> </a> <a class = "footer-icon-link" href = "https://dataviz-win2026.netlify.app/slides/w9.html"> <i class = "footer-icon" data-feather="link"></i> </a> <a class = "footer-icon-link" href = "https://github.com/maithgopalan/c2-dataviz-2026"> <i class = "footer-icon" data-feather="github"></i> </a> </span> </div> --- # Agenda * Common ways of visualizing uncertainty + And how to implement them with {ggplot2} -- * Framing uncertainty as relative frequencies + Discrete probabilities + Non-discrete probabilities -- * Understanding standard errors + Non-standard ways of visualizing SEs -- * HOPs (pretty quick) + Also bootstrapping --- class: middle # Agenda (continued) Assuming we still have time (I think we will), we will also at least introduce **survey weights**. We probably will not have time for Shiny App deployments, but I have slides for them as well in case we do. --- class: middle # A quick warning This will be a little more stats focused than basically any lecture we have had in this course so far --- class: inverse-blue middle # Uncertainty --- # Learning objectives 1. Understand there are lots of different ways to visualize uncertainty, and the best method may often be non-standard. 2. Understand how to implement basic methods, and the resources available to you to implement more advanced methods --- # The primary problem * When we see a point on a plot, we interpret it as **THE** value. <!-- --> --- # Let's have Dr. Kay explain <br/> <br/> <div style="text-align: center;"><iframe width="560" height="315" src="https://www.youtube.com/embed/E1kSnWvqCw0?start=52" frameborder="0" allow="accelerometer; autoplay; encrypted-media; gyroscope; picture-in-picture" allowfullscreen></iframe></div> --- # Some secondary problems * We're not great at understanding probabilities * We regularly round probabilities to 100% or 0% * As probabilities move to the tails, we're generally worse --- # How do we typically communicate uncertainty? -- Error bars <!-- --> --- # How? ### Vertical error bars `geom_errorbar` * Requires `ymin` and `ymax` aesthetics * You have to supply these - no calculation for you -- ### Horizontal error bars `geom_errorbarh` * Requires `xmin` and `xmax` --- # Example ``` r mpg_by_man <- mpg %>% group_by(manufacturer) %>% summarize(mean_cty = mean(cty), se_cty = sd(cty) / sqrt(n())) head(mpg_by_man) ``` ``` ## # A tibble: 6 × 3 ## manufacturer mean_cty se_cty ## <chr> <dbl> <dbl> ## 1 audi 17.6 0.465 ## 2 chevrolet 15 0.671 ## 3 dodge 13.1 0.409 ## 4 ford 14 0.383 ## 5 honda 24.4 0.648 ## 6 hyundai 18.6 0.401 ``` --- ``` r mpg_by_man %>% mutate(manufacturer = fct_reorder(manufacturer, mean_cty)) %>% ggplot(aes(manufacturer, mean_cty)) + geom_errorbar( aes(ymin = mean_cty + qnorm(0.025) * se_cty, ymax = mean_cty + qnorm(0.975) * se_cty) ) ``` <!-- --> --- # Put points on top ### Not under ``` r mpg_by_man %>% mutate(manufacturer = fct_reorder(manufacturer, mean_cty)) %>% ggplot(aes(manufacturer, mean_cty)) + geom_errorbar( aes(ymin = mean_cty + qnorm(0.025) * se_cty, ymax = mean_cty + qnorm(0.975) * se_cty) ) + geom_point() ``` <!-- --> --- ``` r mpg_by_man %>% mutate(manufacturer = fct_reorder(manufacturer, mean_cty)) %>% ggplot(aes(mean_cty, manufacturer)) + geom_errorbarh( aes(xmin = mean_cty - 1.96 * se_cty, xmax = mean_cty + 1.96 * se_cty), color = "gray40" ) + geom_point() ``` <!-- --> --- # Quick Example * Let's use the Palmer penguins dataset * Plot the mean `bill_length_mm` for each species with 95% confidence intervals ``` r library(palmerpenguins) penguins ``` ``` ## # A tibble: 344 × 8 ## species island bill_length_mm bill_depth_mm flipper_length_mm body_mass_g sex year ## <fct> <fct> <dbl> <dbl> <int> <int> <fct> <int> ## 1 Adelie Torgersen 39.1 18.7 181 3750 male 2007 ## 2 Adelie Torgersen 39.5 17.4 186 3800 female 2007 ## 3 Adelie Torgersen 40.3 18 195 3250 female 2007 ## 4 Adelie Torgersen NA NA NA NA <NA> 2007 ## 5 Adelie Torgersen 36.7 19.3 193 3450 female 2007 ## 6 Adelie Torgersen 39.3 20.6 190 3650 male 2007 ## 7 Adelie Torgersen 38.9 17.8 181 3625 female 2007 ## 8 Adelie Torgersen 39.2 19.6 195 4675 male 2007 ## 9 Adelie Torgersen 34.1 18.1 193 3475 <NA> 2007 ## 10 Adelie Torgersen 42 20.2 190 4250 <NA> 2007 ## # ℹ 334 more rows ``` --- # Solution Or one possible solution ``` r mn_se <- penguins %>% group_by(species) %>% summarize( mean = mean(bill_length_mm, na.rm = TRUE), se = sd(bill_length_mm, na.rm = TRUE) / sqrt(n()), lower = mean + qnorm(0.025) * se, upper = mean + qnorm(0.975) * se, ) %>% mutate(species = fct_reorder(species, mean)) ggplot(mn_se, aes(mean, species)) + geom_errorbarh(aes(xmin = lower, xmax = upper)) + geom_point() ``` --- class: middle <!-- --> --- # Change the height ``` r ggplot(mn_se, aes(mean, species)) + geom_errorbarh(aes(xmin = lower, xmax = upper), height = 0.2) + geom_point() ``` <!-- --> --- # Slight variant ``` r ggplot(mn_se, aes(mean, species)) + geom_linerange(aes(xmin = lower, xmax = upper)) + geom_point() ``` <!-- --> --- # Dodging ``` r props <- mpg %>% count(drv, year) %>% mutate(prop = n / sum(n), prop_se = sqrt((prop * (1 - prop)) / n)) head(props) ``` ``` ## # A tibble: 6 × 5 ## drv year n prop prop_se ## <chr> <int> <int> <dbl> <dbl> ## 1 4 1999 49 0.209 0.0581 ## 2 4 2008 54 0.231 0.0573 ## 3 f 1999 57 0.244 0.0569 ## 4 f 2008 49 0.209 0.0581 ## 5 r 1999 11 0.0470 0.0638 ## 6 r 2008 14 0.0598 0.0634 ``` --- # Bar plot ``` r ggplot(props, aes(drv, prop)) + geom_col(aes(fill = factor(year)), position = "dodge") ``` <!-- --> --- # 🤦♂️ ``` r ggplot(props, aes(drv, prop)) + geom_col(aes(fill = factor(year)), position = "dodge") + geom_errorbar( aes(ymin = prop - 1.96 * prop_se, ymax = prop + 1.96 * prop_se), color = "gray40" ) ``` <!-- --> --- ``` r *pd <- position_dodge(.9) ggplot(props, aes(drv, prop)) + * geom_col(aes(fill = factor(year)), position = pd) + geom_errorbar( aes(ymin = prop - 1.96 * prop_se, ymax = prop + 1.96 * prop_se), color = "gray40", * position = pd ) ``` <!-- --> --- class: inverse-blue background-image: url(https://media.tenor.co/images/95fa72ff808f6b601e16df7ae25e0cec/raw) background-size: cover --- ``` r pd <- position_dodge(.9) ggplot(props, aes(drv, prop)) + geom_col(aes(fill = factor(year)), position = pd) + geom_errorbar( aes(ymin = prop - 1.96 * prop_se, ymax = prop + 1.96 * prop_se, * group = year ), color = "gray40", position = pd ) ``` <!-- --> --- ``` r pd <- position_dodge(.9) ggplot(props, aes(drv, prop)) + geom_col(aes(fill = factor(year)), position = pd) + geom_errorbar( aes( ymin = ifelse( * prop - 1.96 * prop_se < 0, * 0, prop - 1.96*prop_se * ), ymax = prop + 1.96 * prop_se, group = year ), color = "gray40", position = pd, * width = 0.5, * size = 1.4 ) ``` --- class: middle <!-- --> --- # Explain error bars Error bars could represent any of the following * Standard deviation (of the data) * Standard error (of the estimate) * Confidence interval (of the estimate) -- Possibly through a caption, make sure your audience knows what your represent. -- If Confidence intervals, state the interval size (e.g., 68%, 90%, 95%) --- # Thinking about uncertainty Uncertainty means exactly what it sounds like - we are not 100% sure. * We are nearly always uncertain of future events (forecasting) * We can also be uncertain about past events + I saw a parked car at 8 AM, but the next time I looked at 2PM it was gone. What time did it leave? -- ### Quantifying uncertainty * We quantify our uncertainty mathematically using probability * Framing probabilities as frequencies is generally more intuitive --- class: inverse-blue center middle # Framing a single uncertainty ---  --- # How do we make these? * Start out by making a grid ``` r grid <- expand.grid(x = 1:20, y = 1:20) head(grid) ``` ``` ## x y ## 1 1 1 ## 2 2 1 ## 3 3 1 ## 4 4 1 ## 5 5 1 ## 6 6 1 ``` ``` r tail(grid) ``` ``` ## x y ## 395 15 20 ## 396 16 20 ## 397 17 20 ## 398 18 20 ## 399 19 20 ## 400 20 20 ``` --- # Look at the grid ``` r ggplot(grid, aes(x, y)) + geom_tile(color = "gray40", fill = "white") + theme_void() ``` <!-- --> --- # Create occurrence rate * For each sequence of `x`, create a variable that has the given occurence rate -- ### How? -- * Plenty of options, here's one --- # Consider 10% ``` r # create your grid grid <- expand.grid(x = 1:20, y = 1:20) # n to sample n_sample <- nrow(grid) * .10 set.seed(86753098) samp <- sample(seq_len(nrow(grid)), n_sample) head(samp) ``` ``` ## [1] 318 134 180 283 177 248 ``` ``` r length(samp) ``` ``` ## [1] 40 ``` --- # Create the variable ``` r grid <- grid %>% rownames_to_column("row_id") %>% mutate(event = ifelse(row_id %in% samp, "Yes", "No")) head(grid) ``` ``` ## row_id x y event ## 1 1 1 1 No ## 2 2 2 1 No ## 3 3 3 1 No ## 4 4 4 1 No ## 5 5 5 1 Yes ## 6 6 6 1 No ``` --- # Fill in ``` r ggplot(grid, aes(x, y)) + geom_tile(aes(fill = event), color = "white") + theme_void() ``` <!-- --> --- # Customize ``` r library(colorspace) ggplot(grid, aes(x, y)) + geom_tile(aes(fill = event), color = "white", size = 1.4) + scale_fill_manual( name = "Event Occurred", values = c( desaturate(lighten("#1694E8", 0.5), 0.7), "#1694E8" ) ) + coord_fixed() + theme_void() + theme(legend.position = c(0.75, 0), legend.direction = "horizontal", plot.margin = margin(b = 1, unit = "cm")) ``` --- class: middle <!-- --> --- # Chance of rain <!-- --> --- # Vary grid size ### 10 x 10 <!-- --> --- # Vary grid size ### 20 x 20 <!-- --> --- # Vary grid size ### 30 x 30 <!-- --> -- Optimal size might depend on your venue --- class: inverse-red center middle # Non-discrete probabilities --- # Hypothetical Blue party has 1% advantage w/ margin of error of 1.76 percentage points ### Who will win and **by how much**? -- <!-- --> --- # A bit of math Our distribution was defined by `\(\mu = 1.02\)` and `\(sd = 0.9\)`. -- * What's the chance the end result is **below zero**? (yellow wins) --- # The hard way Calculate the exact probability -- ### The distribution ``` r x <- seq(-5, 5, 0.001) # some sample data likelihood <- dnorm(x, 1.02, 0.9) # probability of occuring sim <- data.frame(x, likelihood) ggplot(sim, aes(x, likelihood)) + geom_line(size = 1.2) ``` <!-- --> --- # How do we calculate this portion? <!-- --> --- # Integrate ``` r zab <- filter(sim, x <= 0) pracma::trapz(zab$x, zab$likelihood) ``` ``` ## [1] 0.1285372 ``` --- # Easier: Simulate ``` r random_draws <- rnorm(1e5, 1.02, 0.9) table(random_draws > 0) / 1e5 ``` ``` ## ## FALSE TRUE ## 0.12968 0.87032 ``` --- # Problem This approach works okay, but... * We're not great an interpreting probabilities * Not great at infering a probability from a density --- # Discretized plot ``` r ppoints(50) ``` ``` ## [1] 0.01 0.03 0.05 0.07 0.09 0.11 0.13 0.15 0.17 0.19 0.21 0.23 0.25 0.27 0.29 0.31 0.33 0.35 0.37 0.39 0.41 0.43 0.45 0.47 0.49 0.51 0.53 0.55 0.57 0.59 0.61 ## [32] 0.63 0.65 0.67 0.69 0.71 0.73 0.75 0.77 0.79 0.81 0.83 0.85 0.87 0.89 0.91 0.93 0.95 0.97 0.99 ``` ``` r qnorm(ppoints(50), 1.02, 0.9) ``` ``` ## [1] -1.073713087 -0.672714247 -0.460368264 -0.308211925 -0.186679530 -0.083875308 0.006247984 0.087209949 0.161251272 0.229893334 0.294220878 0.355037836 ## [13] 0.412959225 0.468468308 0.521953752 0.573734687 0.624078151 0.673211580 0.721331988 0.768612869 0.815209521 0.861263252 0.906904788 0.952257124 ## [25] 0.997437983 1.042562017 1.087742876 1.133095212 1.178736748 1.224790479 1.271387131 1.318668012 1.366788420 1.415921849 1.466265313 1.518046248 ## [37] 1.571531692 1.627040775 1.684962164 1.745779122 1.810106666 1.878748728 1.952790051 2.033752016 2.123875308 2.226679530 2.348211925 2.500368264 ## [49] 2.712714247 3.113713087 ``` --- ``` r discretized <- data.frame( x = qnorm(ppoints(50), 1.02, 0.9) ) %>% mutate(winner = ifelse(x <= 0, "#b1daf4", "#f8f1a9")) head(discretized) ``` ``` ## x winner ## 1 -1.07371309 #b1daf4 ## 2 -0.67271425 #b1daf4 ## 3 -0.46036826 #b1daf4 ## 4 -0.30821193 #b1daf4 ## 5 -0.18667953 #b1daf4 ## 6 -0.08387531 #b1daf4 ``` ``` r tail(discretized) ``` ``` ## x winner ## 45 2.123875 #f8f1a9 ## 46 2.226680 #f8f1a9 ## 47 2.348212 #f8f1a9 ## 48 2.500368 #f8f1a9 ## 49 2.712714 #f8f1a9 ## 50 3.113713 #f8f1a9 ``` --- ``` r ggplot(discretized, aes(x)) + geom_dotplot() ``` <!-- --> --- ``` r ggplot(discretized, aes(x)) + geom_dotplot(aes(fill = winner)) ``` <!-- --> --- ``` r ggplot(discretized, aes(x)) + geom_dotplot(aes(fill = winner), binwidth = 0.35) ``` <!-- --> --- ``` r ggplot(discretized, aes(x)) + geom_dotplot(aes(fill = winner), binwidth = 0.35) + geom_vline(xintercept = 0, color = "gray40", linetype = "dashed", size = 1.5) ``` <!-- --> --- ``` r ggplot(discretized, aes(x)) + geom_dotplot(aes(fill = winner), binwidth = 0.26) + geom_vline(xintercept = 0, color = "gray40", linetype = 2, size = 3) + scale_fill_identity(guide = "none") + scale_y_continuous(name = "", breaks = NULL) ``` <!-- --> --- # Probs too many though ``` r discretized2 <- data.frame( x = qnorm(ppoints(20), 1.02, 0.9) ) %>% mutate(winner = ifelse(x <= 0, "#b1daf4", "#f8f1a9")) ggplot(discretized2, aes(x)) + geom_dotplot(aes(fill = winner), binwidth = 0.4) + geom_vline( xintercept = 0.1, color = "gray40", linetype = 2, size = 1.4) + scale_fill_identity(guide = "none") + scale_x_continuous( name = "", limits = c(-1, 3), labels = scales::percent_format(scale = 1) ) + theme_dviz_open(20, font_family = "Roboto Light") + scale_y_continuous(breaks = NULL, name = "") + labs(caption = "Each ball represents 5% probability") ``` --- <!-- --> --- class: inverse-red center middle # Uncertainty of point estimates --- # Quick (hopefully) review * What is a standard error? -- * Standard deviation of the sampling distribution * What is the sampling distribution? -- * Samples from the underlying, population-based, generative distribution * What does this mean, exactly? -- * Let's simulate to explore --- # Simulation * Imagine the "real" distribution has `\(\mu = 100\)` and `\(\sigma = 10\)`. -- * Let's draw a sample of 10 from this distribution -- ``` r set.seed(123) samp10a <- rnorm(n = 10, mean = 100, sd = 10) samp10a ``` ``` ## [1] 94.39524 97.69823 115.58708 100.70508 101.29288 117.15065 104.60916 87.34939 93.13147 95.54338 ``` -- * Calculate the mean ``` r mean(samp10a) ``` ``` ## [1] 100.7463 ``` --- # Do it a second time -- ``` r samp10b <- rnorm(n = 10, mean = 100, sd = 10) samp10b ``` ``` ## [1] 112.24082 103.59814 104.00771 101.10683 94.44159 117.86913 104.97850 80.33383 107.01356 95.27209 ``` ``` r mean(samp10b) ``` ``` ## [1] 102.0862 ``` --- # Do it a bunch of times ``` r samples <- replicate(1000, rnorm(10, mean = 100, sd = 10), simplify = FALSE) samples ``` ``` ## [[1]] ## [1] 89.32176 97.82025 89.73996 92.71109 93.74961 83.13307 108.37787 101.53373 88.61863 112.53815 ## ## [[2]] ## [1] 104.26464 97.04929 108.95126 108.78133 108.21581 106.88640 105.53918 99.38088 96.94037 96.19529 ## ## [[3]] ## [1] 93.05293 97.92083 87.34604 121.68956 112.07962 88.76891 95.97115 95.33345 107.79965 99.16631 ## ## [[4]] ## [1] 102.53319 99.71453 99.57130 113.68602 97.74229 115.16471 84.51247 105.84614 101.23854 102.15942 ## ## [[5]] ## [1] 103.79639 94.97677 96.66793 89.81425 89.28209 103.03529 104.48210 100.53004 109.22267 120.50085 ## ## [[6]] ## [1] 95.08969 76.90831 110.05739 92.90799 93.11991 110.25571 97.15227 87.79282 101.81303 98.61109 ## ## [[7]] ## [1] 100.05764 103.85280 96.29340 106.44377 97.79513 103.31782 110.96839 104.35181 96.74068 111.48808 ## ## [[8]] ## [1] 109.93504 105.48397 102.38732 93.72094 113.60652 93.99740 121.87333 115.32611 97.64300 89.73579 ## ## [[9]] ## [1] 92.89593 102.56884 97.53308 96.52457 90.48381 99.54972 92.15096 83.32058 96.19773 109.18997 ## ## [[10]] ## [1] 94.24653 106.07964 83.82117 99.44438 105.19407 103.01153 101.05676 93.59294 91.50296 89.75871 ## ## [[11]] ## [1] 101.17647 90.52525 95.09443 97.43908 118.43862 93.48050 102.35387 100.77961 90.38143 99.28692 ## ## [[12]] ## [1] 114.44551 104.51504 100.41233 95.77503 79.46753 111.31337 85.39360 107.39948 119.09104 85.56107 ## ## [[13]] ## [1] 107.01784 97.37803 84.27856 84.85332 83.98464 94.69093 85.38244 106.87917 121.00109 87.12970 ## ## [[14]] ## [1] 107.87739 107.69042 103.32203 89.91623 98.80547 97.19605 105.62990 96.27561 109.76973 96.25419 ## ## [[15]] ## [1] 110.52711 89.50823 87.39845 132.41040 95.83142 102.98228 106.36570 95.16219 105.16862 103.68965 ## ## [[16]] ## [1] 97.84619 100.65293 99.65933 121.28452 92.58664 89.04004 100.37788 103.10481 104.36523 95.41635 ## ## [[17]] ## [1] 89.36674 112.63185 96.50350 91.34487 97.63720 98.02824 111.09920 100.84737 107.54054 95.00708 ## ## [[18]] ## [1] 102.14445 96.75314 100.94584 91.04637 86.89198 119.97213 106.00709 87.48729 93.88834 88.14520 ## ## [[19]] ## [1] 121.98810 113.12413 97.34855 105.43194 95.85660 95.23753 92.11397 94.05383 116.50907 99.45972 ## ## [[20]] ## [1] 101.19245 102.43687 112.32476 94.83936 90.07493 116.75697 95.58837 92.76934 87.63727 87.15284 ## ## [[21]] ## [1] 94.26027 106.17986 111.09848 107.07588 96.36343 100.59750 92.95404 92.82782 108.84650 89.84407 ## ## [[22]] ## [1] 119.55294 99.09680 102.14539 92.61472 94.25611 86.82984 98.17075 104.18982 103.24304 92.18464 ## ## [[23]] ## [1] 92.11378 94.97801 114.96061 88.62696 98.20948 119.02362 98.99025 86.40159 93.35231 104.85460 ## ## [[24]] ## [1] 96.24397 94.38124 96.56083 100.90497 115.98509 99.11435 110.80799 106.30754 98.86360 84.67098 ## ## [[25]] ## [1] 94.78883 95.10130 100.47154 113.00199 122.93079 115.47581 98.66849 82.43473 96.11220 100.89207 ## ## [[26]] ## [1] 108.45013 109.62528 106.84309 86.04726 108.49643 95.53443 101.74803 100.74551 104.28167 100.24675 ## ## [[27]] ## [1] 83.32525 107.36496 103.86027 97.34348 101.18145 101.34039 102.21019 116.40846 97.80950 101.68065 ## ## [[28]] ## [1] 111.68384 110.54181 111.45263 94.22532 120.02483 100.66701 118.66852 86.49097 100.20984 112.49915 ## ## [[29]] ## [1] 92.84758 92.47311 90.61461 89.47487 95.62840 103.31179 79.85790 102.11980 112.36675 120.37574 ## ## [[30]] ## [1] 113.01176 107.56775 82.73270 93.98493 96.47954 107.03524 98.94329 87.41351 116.84436 109.11391 ## ## [[31]] ## [1] 102.37430 112.18109 86.61226 106.60820 94.77088 106.83746 99.39178 106.32961 113.35518 100.07290 ## ## [[32]] ## [1] 110.17559 88.11566 92.78396 115.19218 103.77388 79.47777 86.35963 97.99219 108.65779 98.98117 ## ## [[33]] ## [1] 106.24187 109.59005 116.71055 100.56017 99.48018 82.46763 100.99328 94.28150 90.25990 98.20094 ## ## [[34]] ## [1] 110.14943 80.07252 95.72721 101.16637 91.06792 103.33903 104.11430 99.66964 75.34102 125.71458 ## ## [[35]] ## [1] 97.94701 106.51193 102.73766 110.24673 108.17659 97.90207 103.78168 90.54591 108.56923 95.38962 ## ## [[36]] ## [1] 124.16773 83.48951 95.36013 108.25380 105.10133 94.10519 90.03219 101.44476 99.85693 82.09719 ## ## [[37]] ## [1] 100.34551 101.90230 101.74726 89.44983 104.76133 113.78570 104.56236 88.64412 95.64355 103.46104 ## ## [[38]] ## [1] 93.52954 78.42354 108.84251 91.70522 94.26440 115.03901 92.25855 108.45732 87.39317 96.45458 ## ## [[39]] ## [1] 99.26444 88.31349 93.65252 99.71158 106.70696 83.49453 96.50246 107.56406 94.61191 102.27292 ## ## [[40]] ## [1] 104.92229 102.67835 106.53258 98.77291 95.86323 73.56851 99.07059 104.30285 105.35399 94.44722 ## ## [[41]] ## [1] 117.79503 102.86424 101.26316 112.72267 92.81534 95.49661 123.97452 100.11129 116.33568 85.61493 ## ## [[42]] ## [1] 98.09483 103.78424 103.00039 89.94364 100.19259 89.22579 107.12703 110.84775 77.75012 112.35693 ## ## [[43]] ## [1] 87.58956 104.54769 106.59903 98.00110 93.54886 101.65321 104.38819 108.83303 79.47663 83.63621 ## ## [[44]] ## [1] 114.30402 110.46629 104.35289 107.15178 109.17175 73.39077 111.10277 95.15012 102.30617 97.04842 ## ## [[45]] ## [1] 108.71965 96.51528 105.18504 96.09315 89.07213 112.10011 107.40900 117.24262 100.65154 111.25003 ## ## [[46]] ## [1] 119.75419 97.18518 86.77049 97.60648 97.85959 101.51681 117.12305 96.73856 103.73005 97.72316 ## ## [[47]] ## [1] 100.20451 103.14058 113.28215 101.21318 107.12842 107.78860 109.14773 94.25605 116.26881 96.19043 ## ## [[48]] ## [1] 98.94216 114.04050 112.94084 89.10008 91.26929 86.41921 101.81847 101.64841 103.64115 105.52158 ## ## [[49]] ## [1] 93.98107 90.06301 110.26785 107.51061 84.90833 99.04853 91.04052 79.29249 101.50120 99.20788 ## ## [[50]] ## [1] 99.02631 102.16153 108.82465 102.05598 93.83564 92.65201 98.68197 103.10017 89.60320 98.15691 ## ## [[51]] ## [1] 109.67267 98.91720 93.01579 97.24055 111.14649 105.50044 112.36676 101.39098 104.10275 94.41543 ## ## [[52]] ## [1] 106.05371 94.93666 85.79434 101.27993 119.45851 108.00914 111.65253 103.58856 93.91443 97.97759 ## ## [[53]] ## [1] 97.26752 95.31300 107.04167 88.02636 108.66366 108.64152 88.01378 106.39492 124.30227 94.42785 ## ## [[54]] ## [1] 108.44904 92.17798 111.10711 102.49825 116.51915 85.41029 99.48702 94.73075 98.02735 93.70421 ## ## [[55]] ## [1] 91.66156 105.78722 89.12419 114.84031 88.13793 101.01079 105.32989 105.86735 96.98253 100.79502 ## ## [[56]] ## [1] 109.61264 85.43534 92.18260 103.20402 95.55218 113.70004 106.73254 100.72167 84.92243 100.26100 ## ## [[57]] ## [1] 96.83584 98.97653 88.18441 104.98658 89.61044 97.73778 103.81426 92.16484 105.82991 86.83490 ## ## [[58]] ## [1] 71.90225 104.64968 108.40540 97.14155 105.04126 88.44083 98.72851 80.58482 111.81181 118.59911 ## ## [[59]] ## [1] 110.74012 99.72653 99.66670 84.83932 107.90385 97.89266 93.43257 85.87974 97.00238 91.50939 ## ## [[60]] ## [1] 96.02969 87.82400 116.87589 99.83997 110.74945 73.98300 95.46802 93.24518 87.77074 115.46609 ## ## [[61]] ## [1] 85.84718 103.18390 108.46436 101.78190 91.24745 109.41166 101.70588 89.36502 86.11951 120.86717 ## ## [[62]] ## [1] 93.21497 81.44428 105.33259 103.10230 86.46166 80.57044 98.83697 111.39396 106.36124 95.07063 ## ## [[63]] ## [1] 91.65812 102.71067 101.57353 106.29712 96.04202 108.99354 91.69188 96.69455 107.40815 109.89972 ## ## [[64]] ## [1] 80.61495 101.07190 106.08779 85.49176 104.80626 91.71826 110.20253 105.38482 107.69052 101.20719 ## ## [[65]] ## [1] 108.63648 113.80515 119.66248 99.71605 77.50949 100.31526 102.05561 98.44655 105.68289 110.10678 ## ## [[66]] ## [1] 94.82018 97.05905 103.97842 94.49776 100.91267 80.38292 88.80100 86.72245 91.46376 93.06695 ## ## [[67]] ## [1] 103.82305 109.82113 92.72616 90.03161 89.58311 95.85411 97.60971 104.83618 96.78675 79.21511 ## ## [[68]] ## [1] 99.08566 111.87187 111.91601 92.11037 84.52223 124.58060 98.37578 99.02549 104.20574 83.85961 ## ## [[69]] ## [1] 92.71781 84.59558 93.06905 101.18849 86.35291 105.89983 102.89344 90.95785 102.26325 107.48081 ## ## [[70]] ## [1] 110.61095 97.87152 99.06363 99.13286 114.41462 111.25072 108.34402 97.12659 103.73241 104.03290 ## ## [[71]] ## [1] 89.58327 82.71695 106.41830 84.70689 100.01684 102.50248 105.63867 101.89426 92.67146 109.86366 ## ## [[72]] ## [1] 117.38634 108.81179 80.56349 113.99576 99.43944 105.24914 106.22033 99.03314 99.24737 110.19157 ## ## [[73]] ## [1] 107.11602 109.90262 123.82927 106.64416 102.07381 77.89367 126.91714 95.17323 123.74735 103.74644 ## ## [[74]] ## [1] 115.38430 98.90290 105.11471 102.13958 98.13879 98.79606 110.12834 97.98542 79.62318 98.04111 ## ## [[75]] ## [1] 105.39791 106.16456 106.16568 83.07898 103.68742 109.67859 112.76579 97.75039 96.78107 114.87838 ## ## [[76]] ## [1] 83.32072 95.63170 104.57462 83.82226 102.79628 118.77864 99.95939 97.21546 104.74912 97.20928 ## ## [[77]] ## [1] 108.13400 109.04435 100.02692 88.23308 86.81779 94.07003 107.97381 80.41795 81.13675 93.46220 ## ## [[78]] ## [1] 103.94395 90.86434 108.86749 103.33370 98.29360 108.18828 103.88365 95.54065 102.31115 106.47513 ## ## [[79]] ## [1] 103.56283 93.41990 108.55202 111.52936 102.76275 101.44105 99.24375 121.61416 102.76316 98.41706 ## ## [[80]] ## [1] 74.92082 84.34718 99.22327 102.06294 102.76872 108.21507 98.05848 112.14589 90.78484 87.91557 ## ## [[81]] ## [1] 87.71014 107.42297 99.17080 107.89818 97.32294 94.08108 96.31647 81.47383 88.30385 85.57965 ## ## [[82]] ## [1] 110.54322 94.02670 107.89460 115.16491 98.08225 102.83879 82.48932 91.81330 100.56215 102.99087 ## ## [[83]] ## [1] 92.40602 126.84859 95.41610 100.64244 106.49792 99.73981 93.56433 110.45306 116.15545 99.70306 ## ## [[84]] ## [1] 105.62267 99.02588 110.16455 88.43833 123.20860 93.96469 85.41151 96.49082 101.46708 116.23621 ## ## [[85]] ## [1] 109.11210 101.42458 86.10516 91.33962 98.36715 125.53026 81.39772 111.31055 94.72766 116.65991 ## ## [[86]] ## [1] 88.60799 101.43623 89.00449 109.03516 114.83779 119.50721 107.97601 118.43266 112.46424 98.68125 ## ## [[87]] ## [1] 104.77037 90.28006 98.14798 112.20964 105.41284 104.57357 89.61869 93.95487 92.35394 103.95296 ## ## [[88]] ## [1] 90.09492 105.62041 88.83584 118.28530 104.60591 92.98996 102.41046 96.47547 103.71148 102.43533 ## ## [[89]] ## [1] 89.85886 92.08686 102.99594 116.39052 110.84617 93.75433 108.25923 99.51432 103.01314 102.60361 ## ## [[90]] ## [1] 125.75450 88.14711 101.00920 82.20023 105.89836 110.96608 114.45662 80.74855 104.12769 115.93370 ## ## [[91]] ## [1] 95.85984 97.87849 99.63463 103.65019 106.65160 113.17821 99.04512 101.96278 124.87998 104.31099 ## ## [[92]] ## [1] 101.88753 86.57757 100.02856 97.78674 99.88954 94.24582 93.13184 92.79226 97.85495 113.68133 ## ## [[93]] ## [1] 110.49087 96.40025 83.14084 91.55417 95.42239 101.03638 93.37393 120.06681 97.27732 87.86056 ## ## [[94]] ## [1] 98.58738 89.94622 101.56156 102.33634 103.55588 83.78142 102.20711 103.10450 85.78892 109.55366 ## ## [[95]] ## [1] 107.84171 122.99619 101.56703 100.46734 100.96586 100.69766 81.51527 83.28873 99.22461 94.18933 ## ## [[96]] ## [1] 100.54737 78.88792 85.01302 88.98517 109.86058 89.01510 92.00486 100.79874 96.77254 101.46417 ## ## [[97]] ## [1] 123.05062 88.75396 96.94530 94.83241 115.12395 92.30515 99.17913 107.87134 89.41409 116.55176 ## ## [[98]] ## [1] 106.75762 89.25793 104.54578 97.86693 103.13229 99.10025 110.70516 86.48900 94.77383 97.50809 ## ## [[99]] ## [1] 90.04201 89.60045 99.82020 98.67825 74.50657 110.40573 102.49726 124.16207 106.85198 95.53041 ## ## [[100]] ## [1] 127.97391 128.32226 87.81288 104.69032 97.88753 101.87051 102.27543 87.38100 102.85590 117.49247 ## ## [[101]] ## [1] 98.35910 98.37073 113.98572 108.98396 83.51505 102.28557 116.53547 114.15276 104.19952 107.21221 ## ## [[102]] ## [1] 88.03065 103.00132 90.45551 95.41982 109.35604 88.63107 102.66918 104.28332 100.54912 118.22189 ## ## [[103]] ## [1] 89.77653 106.06130 99.11069 97.39168 104.64091 89.79599 86.86549 95.05519 117.51757 100.55765 ## ## [[104]] ## [1] 103.31434 98.10153 104.70493 90.48320 111.57910 105.84705 91.93547 100.54553 107.16332 105.57731 ## ## [[105]] ## [1] 114.81934 93.87012 111.16137 110.36548 98.37517 90.24073 89.10855 104.57787 99.28873 117.79103 ## ## [[106]] ## [1] 105.35138 96.28055 89.74458 94.17598 103.42888 95.49065 105.14230 96.65662 98.94440 92.69490 ## ## [[107]] ## [1] 119.05044 103.32622 102.30634 83.08138 106.59792 89.76376 91.08478 109.18341 95.47299 82.51628 ## ## [[108]] ## [1] 117.69904 76.22593 105.72812 110.17249 93.69032 104.44287 104.39130 110.40623 104.84099 97.55116 ## ## [[109]] ## [1] 109.15992 108.00622 90.63431 85.99213 101.60278 97.26038 90.14461 100.83931 86.80003 101.61226 ## ## [[110]] ## [1] 93.75072 109.57164 124.24489 90.84021 110.57664 108.25150 99.29806 95.46354 115.75308 79.94542 ## ## [[111]] ## [1] 93.56805 85.63157 113.95313 98.09297 94.75329 131.84044 99.49963 95.56251 102.99865 84.31575 ## ## [[112]] ## [1] 104.90303 99.03837 104.68525 90.17629 89.77016 93.06585 92.32010 112.99050 115.79146 98.43108 ## ## [[113]] ## [1] 96.41063 96.70961 100.69236 100.96904 102.90034 92.53321 91.53104 111.97078 94.51373 103.03046 ## ## [[114]] ## [1] 99.43029 90.42151 105.91062 101.73105 113.99783 101.17460 96.68454 102.78295 88.14408 91.64106 ## ## [[115]] ## [1] 105.10273 96.66879 99.34039 98.84778 93.49487 79.81311 103.48835 107.61640 87.11284 114.82403 ## ## [[116]] ## [1] 103.85155 113.41640 90.42830 101.66781 98.99986 107.68507 94.24140 99.89902 82.21341 92.22379 ## ## [[117]] ## [1] 101.25034 92.93679 99.56431 95.32074 106.06930 111.68488 91.77499 96.92963 114.39761 78.01077 ## ## [[118]] ## [1] 96.80162 120.64704 121.93590 101.56595 91.36391 101.65457 93.47226 114.52817 91.93517 103.72912 ## ## [[119]] ## [1] 106.19850 92.42490 108.51525 92.52070 106.30240 110.96662 90.11557 111.07995 95.10467 102.94353 ## ## [[120]] ## [1] 102.01837 95.72804 102.68103 87.69569 98.63863 108.25791 78.25875 85.12074 88.38062 84.10910 ## ## [[121]] ## [1] 104.19583 90.07072 78.35453 93.62431 96.09365 108.56785 88.96248 111.61289 103.98363 103.62352 ## ## [[122]] ## [1] 91.47474 119.53668 98.35729 81.75102 97.96144 80.65556 96.89490 95.77773 106.81830 110.09496 ## ## [[123]] ## [1] 92.73895 108.06109 114.24323 92.15856 93.47596 106.50778 101.83048 105.48775 114.04684 103.87083 ## ## [[124]] ## [1] 110.51701 106.22905 104.33620 103.86084 112.91323 89.97740 88.94817 105.91946 98.80310 100.74005 ## ## [[125]] ## [1] 107.41277 107.53295 97.37329 96.87456 100.73599 110.63018 104.26020 114.33008 99.92363 111.25668 ## ## [[126]] ## [1] 108.83002 106.12083 104.14701 97.20118 98.90962 102.29395 100.48889 109.43224 98.90683 99.29623 ## ## [[127]] ## [1] 95.15681 98.61664 99.31234 76.86264 86.35168 99.27513 97.34716 87.99131 80.08462 96.45631 ## ## [[128]] ## [1] 106.53496 117.73239 99.61543 114.93185 100.83022 101.15532 103.24825 91.29423 99.48282 109.08448 ## ## [[129]] ## [1] 92.50274 96.78394 88.52229 103.54352 104.24800 106.48347 87.80190 101.07235 90.55942 99.99615 ## ## [[130]] ## [1] 113.42624 94.96475 107.16683 92.50331 95.21472 104.38722 93.20888 82.97035 112.65168 103.60357 ## ## [[131]] ## [1] 94.16361 80.05921 119.02210 133.90371 102.07480 108.49807 112.24560 92.98196 96.48804 82.72879 ## ## [[132]] ## [1] 92.63422 106.22410 97.09284 97.85788 98.87440 81.36333 108.37630 85.56507 97.91430 95.61437 ## ## [[133]] ## [1] 97.81406 114.59966 94.17940 92.16902 84.80346 91.94302 88.33815 104.07946 91.36996 103.04042 ## ## [[134]] ## [1] 98.53573 85.66438 92.09392 108.85112 109.03076 120.05573 99.96420 85.04173 92.31583 104.08489 ## ## [[135]] ## [1] 119.00136 101.10009 111.40387 107.68081 88.31908 98.28887 113.05262 108.76096 104.63796 104.77114 ## ## [[136]] ## [1] 95.08595 86.80615 112.95426 85.79781 90.61104 106.28965 87.37805 94.48130 88.17200 106.20664 ## ## [[137]] ## [1] 104.46313 104.21885 104.42465 105.57246 106.39356 80.31338 98.51184 101.12464 107.24676 88.12514 ## ## [[138]] ## [1] 95.00400 89.26357 110.57240 112.79073 107.87677 87.77597 104.51952 111.50449 101.67941 94.33891 ## ## [[139]] ## [1] 89.13882 93.34697 107.14848 95.68339 102.27615 112.94946 105.78335 113.64673 82.98420 97.19324 ## ## [[140]] ## [1] 100.65068 105.78589 88.30793 108.06185 103.07390 102.63806 105.08485 98.83642 109.25546 106.48230 ## ## [[141]] ## [1] 98.49791 110.40377 102.92559 106.68751 94.05822 115.80432 99.96011 108.47843 98.99883 97.20370 ## ## [[142]] ## [1] 107.84438 84.15383 104.78366 103.93566 73.04671 103.68377 78.31582 106.59804 95.46086 93.05063 ## ## [[143]] ## [1] 99.93154 113.73052 93.64677 105.58103 103.41158 88.20481 82.58978 80.07414 105.51274 99.65258 ## ## [[144]] ## [1] 118.50572 105.73675 108.49696 113.34384 94.99281 105.10098 108.68793 113.69352 107.62651 104.21147 ## ## [[145]] ## [1] 91.31776 107.29560 105.00266 106.34250 104.23645 97.98162 99.23134 106.87364 101.71632 91.69891 ## ## [[146]] ## [1] 97.09841 86.80874 90.32968 98.55389 82.01867 83.11458 111.02565 94.23381 81.48308 98.87137 ## ## [[147]] ## [1] 113.21069 106.62254 104.41383 111.83746 92.28499 107.29689 94.12914 100.00764 122.14465 109.69434 ## ## [[148]] ## [1] 107.68008 88.91672 92.13764 122.84116 89.06699 102.14479 108.92571 110.18758 110.89112 98.36871 ## ## [[149]] ## [1] 91.79013 96.92743 90.97902 106.27069 111.20355 121.27214 103.66114 91.25219 110.24475 109.04759 ## ## [[150]] ## [1] 97.61751 84.42145 107.61310 111.29144 97.04892 105.36243 97.24110 106.82315 98.82709 96.55324 ## ## [[151]] ## [1] 101.11620 97.16595 94.08983 96.84063 99.91848 102.07495 115.32424 86.42002 98.00381 106.31523 ## ## [[152]] ## [1] 117.62021 104.26014 99.86247 96.92443 104.14308 109.89058 98.16142 101.63761 102.16936 107.29278 ## ## [[153]] ## [1] 111.11380 102.79161 99.23829 113.94663 101.64534 115.77852 99.38077 106.13923 84.53911 98.87608 ## ## [[154]] ## [1] 99.78205 92.41655 89.64107 109.48159 109.14159 87.01268 104.24379 88.87455 89.48927 105.25412 ## ## [[155]] ## [1] 93.13976 109.93480 100.38524 105.36149 94.76373 88.48779 109.14752 102.38071 97.60932 100.69235 ## ## [[156]] ## [1] 113.25908 93.01833 92.50592 93.80385 84.15009 108.19628 101.92370 102.07172 99.56653 94.89840 ## ## [[157]] ## [1] 91.76581 108.51856 85.73815 104.40299 92.07388 102.82310 92.59309 94.76658 117.69366 106.68283 ## ## [[158]] ## [1] 78.55103 101.26412 95.48187 88.63374 102.09786 101.29966 96.71493 119.72704 77.51310 108.38219 ## ## [[159]] ## [1] 97.10977 106.56513 95.46002 94.06135 82.89620 97.90552 124.78746 109.89702 116.75572 109.14965 ## ## [[160]] ## [1] 111.44263 109.02876 104.75392 94.17471 94.67065 83.99160 99.94182 108.99356 110.31923 100.95133 ## ## [[161]] ## [1] 94.52372 132.90517 107.36686 114.20575 96.62319 99.62042 104.48607 116.76522 96.88525 108.53616 ## ## [[162]] ## [1] 79.05185 94.92746 87.07991 111.13363 98.35547 96.09626 113.69100 111.16273 91.01979 104.27866 ## ## [[163]] ## [1] 87.71555 95.24385 116.16578 114.50128 111.09019 94.29096 81.18569 88.24302 109.52557 97.09432 ## ## [[164]] ## [1] 78.37392 98.19813 114.10239 106.43469 91.78741 84.54083 91.73453 100.34528 108.88074 80.60060 ## ## [[165]] ## [1] 110.23202 100.05458 105.69779 83.46744 93.33346 95.51766 110.43891 110.28174 104.35090 116.04212 ## ## [[166]] ## [1] 94.84589 110.12537 99.64060 93.32658 109.23380 113.81100 108.78250 94.90597 95.30212 113.77676 ## ## [[167]] ## [1] 103.52826 108.29574 96.61298 112.61035 91.91245 106.25352 91.82825 75.37425 86.57042 101.36295 ## ## [[168]] ## [1] 108.82923 82.48698 87.48576 117.64546 95.66101 105.05700 94.73065 97.01417 100.87244 100.10962 ## ## [[169]] ## [1] 98.07440 95.30204 69.52139 118.68656 117.90424 88.98918 98.31892 113.75275 109.98290 112.76602 ## ## [[170]] ## [1] 89.28253 125.77268 88.66540 107.53916 101.41276 95.96290 96.20584 90.08603 116.22660 100.89513 ## ## [[171]] ## [1] 102.59218 102.09633 96.24829 88.65979 102.53726 79.06361 85.81433 89.23603 89.21321 101.07189 ## ## [[172]] ## [1] 115.98488 84.84676 104.33676 108.99545 90.10468 99.47201 108.23611 97.44491 97.79316 103.07727 ## ## [[173]] ## [1] 99.39987 94.44347 98.61385 118.82840 108.73669 90.85403 87.55082 96.40018 113.28775 102.92679 ## ## [[174]] ## [1] 92.98495 108.82235 98.66630 88.79322 104.61192 115.24143 104.34468 101.92000 93.43757 105.68399 ## ## [[175]] ## [1] 89.29429 83.46851 99.56647 99.65406 123.65056 87.83653 101.70906 108.05053 110.50593 99.89276 ## ## [[176]] ## [1] 92.56744 99.34216 119.39756 104.82739 79.55523 114.23459 105.40503 99.66428 99.82136 98.50210 ## ## [[177]] ## [1] 102.56559 94.96133 102.77011 90.68644 102.00147 111.06837 105.09206 110.33750 89.09131 100.54793 ## ## [[178]] ## [1] 106.17250 89.31995 115.65814 89.65192 101.64519 101.51832 101.21670 97.89575 104.49937 89.68836 ## ## [[179]] ## [1] 87.10636 93.45431 99.42676 112.56748 115.87454 103.19481 103.81592 97.56355 100.48053 85.95454 ## ## [[180]] ## [1] 102.89934 94.64446 103.34679 96.54019 93.38384 97.80889 96.33095 110.94578 102.09208 104.32491 ## ## [[181]] ## [1] 87.59146 114.96822 101.59370 91.43719 103.09047 108.70434 86.16323 116.90107 98.41969 111.21171 ## ## [[182]] ## [1] 100.72261 96.67577 81.65080 88.99828 99.58660 108.27853 81.18321 113.75441 113.98990 88.56684 ## ## [[183]] ## [1] 104.72301 89.66361 98.74800 109.28663 108.68340 91.50825 96.13364 90.23836 103.39544 84.40925 ## ## [[184]] ## [1] 73.70675 114.69812 122.73473 95.44966 107.61102 99.92497 114.74314 105.54144 102.03664 82.00864 ## ## [[185]] ## [1] 110.82956 96.49146 85.96510 97.98203 98.73222 110.59207 88.32604 94.42356 114.88120 113.58666 ## ## [[186]] ## [1] 111.63215 116.61524 102.04031 94.18116 105.55204 110.58723 124.13633 80.35018 102.73236 106.54795 ## ## [[187]] ## [1] 99.45401 84.42178 107.41501 92.20914 105.05861 109.07552 112.83957 84.42136 110.81742 92.43019 ## ## [[188]] ## [1] 87.10981 113.14321 111.46260 97.57417 107.59541 91.39674 98.48968 99.06277 97.19260 107.34099 ## ## [[189]] ## [1] 115.37328 95.44229 99.67342 116.36757 96.70958 73.95962 105.13984 91.13532 90.01462 114.20817 ## ## [[190]] ## [1] 124.47998 89.60217 110.31025 99.05852 101.41807 112.22237 102.13675 91.48635 95.29591 106.86135 ## ## [[191]] ## [1] 76.64053 110.95244 84.32850 100.21931 98.09641 112.93069 101.88849 101.01939 106.98136 91.72985 ## ## [[192]] ## [1] 98.04101 111.77584 106.83474 87.24503 106.37956 86.22410 94.01689 112.10920 77.48955 82.20986 ## ## [[193]] ## [1] 113.01373 91.85207 112.43707 98.31750 104.27776 108.13279 93.48788 96.95409 95.84903 128.16084 ## ## [[194]] ## [1] 101.26147 104.72800 96.59246 97.58209 113.78755 96.61116 100.20136 103.76962 95.68276 119.59064 ## ## [[195]] ## [1] 85.71540 120.11293 96.48408 113.57120 80.00823 109.56081 108.76431 87.28783 92.31676 101.93525 ## ## [[196]] ## [1] 111.43835 92.34001 97.75874 115.71347 88.72653 109.47794 104.48768 88.94185 93.32132 107.83278 ## ## [[197]] ## [1] 102.48959 114.25098 93.98216 82.85512 110.47827 93.91378 101.20341 117.19042 97.49586 115.49555 ## ## [[198]] ## [1] 89.02860 109.25511 102.46799 92.63228 87.19991 100.76644 102.55165 102.77447 105.36856 95.39514 ## ## [[199]] ## [1] 94.88396 102.36938 94.58411 112.19228 101.74136 93.84732 81.93107 93.56319 120.46019 94.39238 ## ## [[200]] ## [1] 91.64001 106.52948 104.41293 107.51629 97.22025 111.22654 88.27391 99.51123 92.95860 106.80759 ## ## [[201]] ## [1] 101.30007 111.09708 120.58501 101.40656 94.65383 91.76483 97.36966 99.30398 119.91802 88.70890 ## ## [[202]] ## [1] 89.06783 95.92033 105.87559 108.21112 90.92065 101.27039 99.57107 111.95206 110.89192 96.87719 ## ## [[203]] ## [1] 100.45994 106.52723 83.46507 96.89729 105.74873 94.76768 99.40082 99.78992 92.76347 90.05520 ## ## [[204]] ## [1] 98.00133 96.52972 108.34095 115.29882 99.88078 103.98672 99.29585 106.01360 102.18495 102.36596 ## ## [[205]] ## [1] 111.12915 90.12579 114.47864 103.49112 101.80822 94.39758 98.36122 103.73685 79.36286 93.98478 ## ## [[206]] ## [1] 105.85992 97.05518 91.99472 93.64305 102.35749 83.65168 108.71229 78.31065 94.96660 92.12818 ## ## [[207]] ## [1] 87.51400 89.22093 102.50077 98.80226 96.99147 76.79236 86.75679 98.68693 91.21965 92.03231 ## ## [[208]] ## [1] 110.49541 101.75588 89.56155 95.31304 97.15097 93.19705 90.35946 99.48196 107.41195 102.26852 ## ## [[209]] ## [1] 97.99853 103.87820 107.93918 98.59486 104.55805 88.54427 97.50349 95.79702 101.95665 103.57320 ## ## [[210]] ## [1] 98.76382 92.33786 90.70286 102.78521 113.56837 92.12864 96.15201 103.30681 94.45380 101.21572 ## ## [[211]] ## [1] 99.52404 92.23748 108.31441 108.46308 110.24140 112.67997 94.93638 95.35518 102.61218 106.30081 ## ## [[212]] ## [1] 96.60374 95.76655 93.81728 114.82202 74.91834 98.32422 100.38213 89.40390 103.85426 80.32912 ## ## [[213]] ## [1] 109.54969 83.36639 77.97265 92.36436 101.62080 93.48433 94.40713 103.33205 89.41099 99.14150 ## ## [[214]] ## [1] 104.97933 116.33990 104.79452 117.14763 104.53160 99.96759 77.43465 87.75341 96.81037 107.12270 ## ## [[215]] ## [1] 96.77486 105.43649 89.36189 97.25870 102.17006 96.40614 101.12832 93.29252 103.74345 99.18945 ## ## [[216]] ## [1] 99.52951 80.51213 93.26331 85.10356 83.94282 95.06117 98.39202 102.83600 110.91263 104.44400 ## ## [[217]] ## [1] 110.12070 94.73690 96.92160 110.85169 100.01207 83.19755 91.53444 110.07592 93.89263 103.33444 ## ## [[218]] ## [1] 100.14223 95.03642 96.49214 103.91721 102.09579 112.34670 98.00180 90.76792 101.65903 107.05335 ## ## [[219]] ## [1] 122.81967 95.36317 96.73646 108.82493 112.81286 93.41318 106.64570 94.34842 90.37822 106.23361 ## ## [[220]] ## [1] 101.06498 103.89331 94.19497 117.94978 106.65288 96.25598 107.02749 87.85486 98.62250 114.03358 ## ## [[221]] ## [1] 98.11161 109.10490 97.78078 77.01974 91.19787 102.22736 114.46553 94.06598 102.75979 90.35181 ## ## [[222]] ## [1] 89.83544 92.22683 113.69062 109.40310 105.93665 111.15463 95.75575 107.59577 102.09629 89.50899 ## ## [[223]] ## [1] 91.68938 100.50053 102.05630 96.78642 90.03509 79.09108 104.25235 97.04728 105.49161 84.54108 ## ## [[224]] ## [1] 87.46664 98.88668 85.87186 80.17046 107.83595 109.00869 89.70036 97.27943 88.66027 103.16427 ## ## [[225]] ## [1] 99.70322 91.30540 92.25782 89.37919 104.36374 105.71009 103.76475 91.57110 82.13830 105.30876 ## ## [[226]] ## [1] 98.22941 99.60608 110.32128 91.06484 111.44015 95.86809 92.86812 97.94254 103.90020 97.92784 ## ## [[227]] ## [1] 90.99493 97.18376 74.58069 94.91488 104.55966 98.30740 106.88328 104.85982 106.45647 106.56045 ## ## [[228]] ## [1] 82.61419 100.04160 116.30067 95.19515 104.52802 101.43394 105.57012 97.27970 93.51701 100.71961 ## ## [[229]] ## [1] 102.07815 98.14668 100.31441 104.11352 92.23816 111.39678 122.00760 114.77205 95.45582 81.77113 ## ## [[230]] ## [1] 100.54198 108.80273 107.78107 87.70253 88.86851 101.33745 106.26081 108.72932 108.16392 90.32025 ## ## [[231]] ## [1] 86.87395 79.87480 105.04933 108.28112 103.35851 89.40876 115.67717 96.29853 117.79038 105.51402 ## ## [[232]] ## [1] 111.90311 103.30602 99.35348 89.87452 94.41486 99.52892 102.82074 99.66781 98.22028 101.83486 ## ## [[233]] ## [1] 94.75628 94.64063 85.44295 108.46271 100.46932 99.16376 92.59081 97.52226 89.13217 89.50703 ## ## [[234]] ## [1] 80.81048 109.81699 101.25964 88.83224 111.63787 106.24592 107.42382 97.74229 95.77128 99.01947 ## ## [[235]] ## [1] 104.04691 107.99915 115.89469 94.90930 89.84435 101.00859 130.22104 95.71384 111.45681 97.56902 ## ## [[236]] ## [1] 95.21457 92.89583 97.88755 116.41784 103.01847 104.87329 108.38736 120.71742 107.75619 85.72889 ## ## [[237]] ## [1] 89.66489 84.10545 71.51453 112.90734 95.06276 103.94971 111.81618 94.88167 98.65032 103.50256 ## ## [[238]] ## [1] 102.25879 92.25685 107.30816 105.45636 97.11551 87.77619 106.33334 114.27520 113.80517 108.72635 ## ## [[239]] ## [1] 95.16865 94.68653 94.12315 95.88302 107.09186 102.56397 81.43639 81.39412 99.77166 101.49939 ## ## [[240]] ## [1] 76.92526 91.83553 100.27561 114.61786 79.87131 87.44556 89.19693 101.75396 103.30839 96.79311 ## ## [[241]] ## [1] 83.87671 93.69448 94.39514 97.97419 116.22885 93.23229 100.76264 92.94602 87.59772 106.35948 ## ## [[242]] ## [1] 89.49371 127.35209 100.92563 100.60254 99.33455 118.43646 106.63927 97.49009 88.33810 89.61272 ## ## [[243]] ## [1] 92.15011 112.14948 98.11018 92.42801 107.92059 113.45180 93.05469 95.55067 103.45284 99.95156 ## ## [[244]] ## [1] 104.06366 117.14199 99.39613 97.19298 104.85414 99.50655 106.27765 97.76029 104.43523 84.36259 ## ## [[245]] ## [1] 100.13904 94.83784 88.09457 95.86931 103.71995 100.92343 106.93484 109.40899 108.28464 96.75511 ## ## [[246]] ## [1] 86.71844 97.19665 111.69655 98.78524 83.62708 104.91383 102.81819 95.99397 101.73362 113.69388 ## ## [[247]] ## [1] 112.99196 95.43703 100.10665 85.45911 92.72247 120.08240 114.98010 97.70745 93.07535 86.33377 ## ## [[248]] ## [1] 121.26052 101.14630 94.06051 110.78067 89.00414 107.26564 114.40870 97.89830 114.51281 106.41551 ## ## [[249]] ## [1] 93.21192 105.74313 92.95485 94.66016 107.74385 95.24379 99.75573 110.19008 87.94420 115.95294 ## ## [[250]] ## [1] 120.41955 106.14481 104.21931 95.03578 104.90961 94.98018 102.88170 93.13374 107.88404 106.91369 ## ## [[251]] ## [1] 112.42999 119.82210 93.53558 109.66189 85.72733 95.42516 109.45467 92.61611 103.45641 90.99555 ## ## [[252]] ## [1] 96.29649 99.59203 93.87681 80.54148 102.43096 104.74900 101.36715 95.11252 109.00204 110.77536 ## ## [[253]] ## [1] 76.26329 111.24575 82.20452 96.55450 88.90827 93.69894 113.16884 105.34513 104.93898 79.22008 ## ## [[254]] ## [1] 101.96325 106.28803 108.60947 90.26753 109.37543 86.04794 117.38743 92.01366 107.65024 103.17911 ## ## [[255]] ## [1] 89.36399 111.44259 100.33377 108.18408 102.18192 108.68497 100.21681 111.15229 96.47819 105.27288 ## ## [[256]] ## [1] 103.78572 108.43860 93.78958 101.77691 94.19835 109.08638 93.63314 117.32239 107.90372 99.86292 ## ## [[257]] ## [1] 112.06196 99.15409 105.63262 105.28194 104.23038 94.03236 87.49156 83.18399 95.43704 106.82793 ## ## [[258]] ## [1] 97.60963 87.96649 121.56478 107.02009 119.46618 112.13036 93.88621 95.88079 85.59319 107.40473 ## ## [[259]] ## [1] 116.23659 90.79515 87.97802 108.82678 84.83521 119.21612 105.72136 82.85105 103.54919 101.05182 ## ## [[260]] ## [1] 75.31586 99.58142 94.12739 91.12703 102.38717 108.50890 117.27009 73.67492 107.43611 90.47649 ## ## [[261]] ## [1] 111.56330 103.45862 114.44957 85.17239 104.94631 102.95159 110.47862 97.68831 111.44017 95.55039 ## ## [[262]] ## [1] 95.70763 100.25379 89.30748 95.43428 111.10004 116.51829 111.14255 95.75135 103.18480 100.98490 ## ## [[263]] ## [1] 87.40973 102.57408 91.75707 89.39376 107.25505 92.92068 98.55951 90.26284 100.55944 104.92347 ## ## [[264]] ## [1] 105.02545 89.24742 112.58042 114.92972 103.72910 101.57480 100.77343 102.57546 103.76424 101.36824 ## ## [[265]] ## [1] 106.53823 96.64231 111.29345 99.62317 82.44306 99.00280 104.47020 112.30032 100.60210 80.59931 ## ## [[266]] ## [1] 100.04832 88.00788 90.23894 89.74373 92.00773 111.37129 91.68471 95.60937 101.84173 108.90380 ## ## [[267]] ## [1] 93.33295 91.73776 94.81384 88.28281 109.20033 78.18042 94.72308 85.58860 80.43215 100.28658 ## ## [[268]] ## [1] 115.38236 116.34640 94.37224 93.03044 94.61774 107.10110 74.38303 102.47700 95.94460 92.56062 ## ## [[269]] ## [1] 79.93880 97.94174 83.50943 99.84692 91.05098 100.46320 104.61004 94.96261 89.77602 93.88258 ## ## [[270]] ## [1] 93.32606 85.06724 92.19382 98.06595 97.79167 103.29542 112.91876 103.33671 114.75787 93.52074 ## ## [[271]] ## [1] 113.50668 105.93409 88.08291 104.02171 87.62307 109.47231 94.60254 97.63890 93.20464 91.47822 ## ## [[272]] ## [1] 117.02140 109.91805 106.75213 100.73620 107.36334 106.61713 116.03521 108.50040 97.93811 97.85107 ## ## [[273]] ## [1] 95.31927 96.36261 97.63316 112.22881 76.71640 92.98154 98.67119 87.16742 116.19101 97.66052 ## ## [[274]] ## [1] 88.83082 91.08386 108.72395 118.69009 98.75731 101.07029 90.51465 113.16645 107.22657 76.70747 ## ## [[275]] ## [1] 93.54767 97.65883 88.91839 97.26776 88.66559 103.59308 103.35645 108.10984 104.16456 115.94114 ## ## [[276]] ## [1] 96.13862 78.46697 100.25659 106.49849 95.98764 114.00876 110.94769 105.37493 100.69775 94.48499 ## ## [[277]] ## [1] 98.23057 104.69178 109.67797 97.03885 92.71747 124.75606 105.18557 90.96397 109.30979 100.61686 ## ## [[278]] ## [1] 108.26789 100.51797 99.41571 100.90612 104.12781 93.89914 93.44637 98.15221 101.71301 96.82624 ## ## [[279]] ## [1] 103.16985 88.98265 85.69042 118.92011 103.97877 96.02972 97.20042 107.85119 97.89679 101.92115 ## ## [[280]] ## [1] 97.35274 94.98609 106.02190 101.41495 113.01813 88.74603 98.64693 97.91011 89.25138 109.97859 ## ## [[281]] ## [1] 98.92600 86.14442 94.07859 88.94666 110.39089 125.42904 93.26284 99.07770 102.79735 127.08959 ## ## [[282]] ## [1] 76.70997 94.86044 87.97205 97.72375 97.24101 92.70191 118.34156 102.57065 123.93585 108.23617 ## ## [[283]] ## [1] 87.34688 92.46509 102.73038 94.22101 103.54290 107.32573 104.21122 98.65387 93.56461 87.10679 ## ## [[284]] ## [1] 103.40895 109.22336 99.20331 107.53618 122.27530 119.33821 95.05095 105.46712 92.97789 106.89813 ## ## [[285]] ## [1] 99.41637 102.77588 91.40985 112.05378 99.15820 95.54080 99.23379 100.76398 116.36864 88.89276 ## ## [[286]] ## [1] 124.58991 92.26688 101.74643 79.41859 93.45539 107.31773 105.05233 104.10572 95.33235 81.56428 ## ## [[287]] ## [1] 89.27175 97.70171 106.21637 108.37445 96.97112 98.48447 98.37148 100.57846 115.37145 92.73287 ## ## [[288]] ## [1] 97.95237 100.78726 86.61734 90.78971 102.00262 104.27069 111.40090 95.34294 114.53901 91.35444 ## ## [[289]] ## [1] 84.03717 80.53987 111.04050 103.04872 98.69578 97.06387 115.86255 112.01146 89.96260 86.08983 ## ## [[290]] ## [1] 110.85296 105.60612 94.89019 103.96452 79.76769 93.34859 104.35007 99.27088 87.18112 110.15266 ## ## [[291]] ## [1] 111.63059 90.59960 98.14533 107.30614 108.63725 94.71252 91.21460 103.45075 80.83982 90.49922 ## ## [[292]] ## [1] 107.73587 82.96202 87.99223 97.59215 96.97926 82.45955 105.09379 89.78544 98.41941 98.03428 ## ## [[293]] ## [1] 106.96629 99.34019 98.65652 116.54741 103.71895 106.23540 104.74899 105.71635 113.35736 99.42896 ## ## [[294]] ## [1] 102.42844 119.69634 94.69962 112.91009 93.92922 117.10140 93.33753 91.85628 110.36403 109.64932 ## ## [[295]] ## [1] 105.51711 102.73189 102.41860 120.54761 85.67466 90.13664 87.20860 109.60755 97.54358 98.69992 ## ## [[296]] ## [1] 117.83307 94.20974 120.22795 85.90559 113.17836 103.23121 96.11399 98.27163 113.38975 117.03806 ## ## [[297]] ## [1] 83.21532 134.21095 125.77943 94.74678 99.35618 93.36453 99.06999 107.39859 101.03363 101.92007 ## ## [[298]] ## [1] 114.78808 77.96132 95.08557 101.44417 92.16899 110.60966 95.54494 95.70820 111.89012 108.34294 ## ## [[299]] ## [1] 98.49693 96.72243 85.51835 93.02715 125.98490 99.62585 109.13492 98.15474 106.09824 99.47273 ## ## [[300]] ## [1] 113.63922 94.96367 82.90940 108.98550 97.62266 114.63408 101.24378 114.53741 103.50227 96.50975 ## ## [[301]] ## [1] 107.25599 95.40762 116.84759 101.46584 79.70143 95.27830 83.67628 78.21645 100.59209 106.47861 ## ## [[302]] ## [1] 92.38573 86.71158 93.97969 84.49475 107.03002 105.74503 84.04708 93.75931 110.47216 98.31941 ## ## [[303]] ## [1] 100.09516 104.17240 106.26834 112.06243 107.72565 86.22433 96.37573 103.02298 98.90920 78.20835 ## ## [[304]] ## [1] 92.41885 110.14551 101.58047 85.27440 102.15926 98.41293 106.71854 121.06559 84.84100 94.94936 ## ## [[305]] ## [1] 98.61237 78.63795 99.68780 94.06831 122.35603 70.82024 114.88221 110.08025 107.35092 101.46812 ## ## [[306]] ## [1] 92.89200 111.05631 91.14253 106.94762 104.02639 110.76238 94.03454 94.19012 103.02077 103.05685 ## ## [[307]] ## [1] 113.73998 104.85399 101.44840 108.42620 94.56392 110.92972 89.77458 103.38147 82.93154 102.46449 ## ## [[308]] ## [1] 84.32037 97.68515 82.42545 93.60380 92.23833 105.54775 94.17878 92.31405 112.21516 116.69170 ## ## [[309]] ## [1] 110.93480 85.08757 112.76653 87.71462 99.28049 107.34458 97.86113 98.49607 101.25382 104.27858 ## ## [[310]] ## [1] 104.11351 82.73639 98.24352 102.86839 105.90740 96.82640 92.97348 86.32412 92.71193 98.78475 ## ## [[311]] ## [1] 93.64794 105.94703 103.67501 83.91262 103.17332 105.41705 97.38673 99.73504 95.67762 97.06613 ## ## [[312]] ## [1] 89.92960 104.25208 87.75183 94.09535 90.86362 91.29082 96.31444 95.14747 93.00038 97.46566 ## ## [[313]] ## [1] 84.15102 101.11038 106.31846 87.16901 85.86899 122.31997 102.39507 100.53193 98.01493 104.92648 ## ## [[314]] ## [1] 100.37241 94.54088 95.67524 96.55515 96.80331 92.48301 110.74102 100.93822 92.26933 105.91249 ## ## [[315]] ## [1] 103.50228 98.62420 104.00882 90.93621 98.01160 90.00845 88.16190 96.68601 101.68025 90.86994 ## ## [[316]] ## [1] 98.24942 81.69554 95.53263 111.70667 88.48584 88.07068 97.80139 105.34671 112.36109 126.53741 ## ## [[317]] ## [1] 108.00893 106.71454 120.27924 96.99076 97.86651 102.53270 85.79912 81.64563 118.06789 94.25004 ## ## [[318]] ## [1] 95.42119 90.07044 101.44073 105.91141 97.71389 100.14705 109.51393 99.89232 94.38657 99.39390 ## ## [[319]] ## [1] 91.57674 101.01888 91.02074 113.93925 75.13476 104.01294 95.11973 119.87149 97.65537 104.81837 ## ## [[320]] ## [1] 103.8689 102.4767 105.1812 119.9741 109.2751 101.9642 117.9027 105.8320 106.5033 112.4503 ## ## [[321]] ## [1] 101.61107 107.25491 97.25520 101.24836 100.39643 93.60267 120.34653 94.41102 96.44221 113.24417 ## ## [[322]] ## [1] 99.79378 111.68126 93.92643 99.87158 97.49063 90.30886 96.96688 93.44733 108.57447 97.09016 ## ## [[323]] ## [1] 99.17219 91.72155 102.15199 83.88064 70.50128 118.80106 107.57262 106.34729 77.63492 106.77129 ## ## [[324]] ## [1] 105.19814 99.22345 108.25039 111.20569 98.77836 119.45337 109.88363 112.24385 96.84882 98.68877 ## ## [[325]] ## [1] 90.77415 104.07369 102.64011 100.91284 93.19313 97.68031 119.85112 90.70841 95.93910 85.96567 ## ## [[326]] ## [1] 87.59271 97.13235 96.08713 93.83098 92.26156 98.03373 111.34021 96.42199 87.16796 89.30948 ## ## [[327]] ## [1] 79.95652 82.89484 92.52580 90.23585 88.50974 119.89244 117.51131 125.64409 107.76496 98.38751 ## ## [[328]] ## [1] 89.56739 88.99234 95.03126 112.80521 106.66471 108.89500 98.12879 84.46364 103.26403 97.85388 ## ## [[329]] ## [1] 96.96042 121.84173 108.69691 97.71594 80.96554 97.13359 109.90389 103.72821 102.72107 110.45094 ## ## [[330]] ## [1] 98.30990 96.54198 97.46034 107.34513 97.30652 107.60301 87.71816 87.28935 101.27384 107.60383 ## ## [[331]] ## [1] 95.92347 94.22579 71.60624 103.74321 90.97145 104.02575 114.27212 95.04081 106.96725 98.47454 ## ## [[332]] ## [1] 103.68605 88.44201 104.17824 113.04962 117.96712 88.12619 105.33685 94.91976 105.22721 98.21536 ## ## [[333]] ## [1] 97.51967 106.82099 107.46202 102.79077 104.64049 103.78460 102.78374 100.91230 109.15610 107.09899 ## ## [[334]] ## [1] 107.93933 111.06968 105.49337 98.47002 89.10530 95.11968 91.30045 97.01491 94.74705 98.03314 ## ## [[335]] ## [1] 89.76100 93.77698 103.55587 102.13606 95.95930 110.12822 83.58871 104.82759 115.69831 95.92152 ## ## [[336]] ## [1] 103.87585 94.41712 99.77985 108.15603 90.85986 94.45179 105.32223 104.15710 108.06859 112.52748 ## ## [[337]] ## [1] 107.69853 89.22367 101.53781 96.00913 99.94143 109.17362 102.76155 101.55188 98.79885 103.97019 ## ## [[338]] ## [1] 88.21375 95.78452 116.16576 106.16123 90.38206 87.71443 90.40670 105.80157 104.33159 94.31418 ## ## [[339]] ## [1] 96.31316 109.78228 96.92926 99.41591 103.52534 98.17672 92.64974 95.87059 89.19000 104.69313 ## ## [[340]] ## [1] 113.32040 102.44263 108.12729 93.48865 98.59691 98.63888 85.69359 100.88893 104.79237 106.83406 ## ## [[341]] ## [1] 113.15654 85.27351 106.17651 107.17074 97.89974 106.02459 85.85468 102.14395 68.70912 103.12058 ## ## [[342]] ## [1] 116.01563 115.41987 73.40331 105.35027 96.50279 99.74992 77.83867 103.85041 94.73279 103.73889 ## ## [[343]] ## [1] 98.08782 89.74562 103.33196 105.95069 100.54319 105.67102 95.35989 112.84801 96.42028 94.20348 ## ## [[344]] ## [1] 110.41593 111.14882 106.80656 102.20507 115.94886 89.89359 111.37770 117.14394 100.54610 105.85722 ## ## [[345]] ## [1] 106.09702 111.93582 91.41190 108.95706 82.91053 120.76904 94.28660 96.83809 102.58885 87.49688 ## ## [[346]] ## [1] 97.37105 100.61487 96.60033 120.26294 82.13239 98.94612 111.78847 91.63835 98.61049 119.43285 ## ## [[347]] ## [1] 81.32654 91.96402 88.01591 106.29521 91.33871 104.67806 93.54194 98.47474 108.56215 101.37004 ## ## [[348]] ## [1] 80.59295 94.64113 107.13595 118.60148 88.85174 97.71379 99.18410 92.67434 86.17367 118.38797 ## ## [[349]] ## [1] 114.78334 85.93213 81.16028 97.22634 104.30428 98.71213 111.29265 97.53472 88.34452 115.19882 ## ## [[350]] ## [1] 97.65973 97.16026 97.36842 100.56004 76.81338 106.83297 107.21232 106.29245 95.88874 100.99308 ## ## [[351]] ## [1] 85.65087 103.59780 91.82945 113.16893 90.74176 79.40915 101.72659 83.69444 90.72153 108.04032 ## ## [[352]] ## [1] 118.72332 97.37322 109.71651 86.22636 117.30501 99.94913 92.20120 103.97544 91.90751 100.50323 ## ## [[353]] ## [1] 101.01772 111.69124 94.33409 96.24660 101.23994 108.97374 118.95597 115.82186 109.60255 80.96923 ## ## [[354]] ## [1] 109.47325 107.53420 93.02203 94.35070 86.30850 99.87453 100.90630 82.46450 84.18662 101.74485 ## ## [[355]] ## [1] 89.73116 97.00784 110.07717 95.74089 101.27064 106.15771 88.75342 112.42677 109.17015 112.72965 ## ## [[356]] ## [1] 95.73799 85.35680 105.11163 106.18532 125.40369 117.19493 95.35117 89.93223 106.20989 119.93242 ## ## [[357]] ## [1] 88.16866 92.19498 117.47695 118.37187 101.94556 83.79770 94.57429 111.67419 121.53734 99.84123 ## ## [[358]] ## [1] 93.68555 103.05287 101.44879 90.90665 105.91884 113.90444 100.13120 106.25750 102.52085 104.61566 ## ## [[359]] ## [1] 97.86377 111.97876 102.31803 94.97159 106.30457 109.57298 99.25517 73.21836 116.36164 92.49369 ## ## [[360]] ## [1] 96.50856 116.18631 81.01960 88.93456 92.50549 86.87119 111.03288 112.64496 105.00876 95.60594 ## ## [[361]] ## [1] 95.76320 94.31927 94.75294 104.82826 109.09263 95.43422 103.18990 76.14207 100.75837 91.21558 ## ## [[362]] ## [1] 110.98533 111.85824 78.03505 109.22318 94.34272 98.36059 108.98501 106.89167 91.80977 103.20067 ## ## [[363]] ## [1] 95.32925 112.51855 84.28527 108.19754 113.91096 73.90475 106.47747 96.37020 101.10222 97.29926 ## ## [[364]] ## [1] 106.92097 109.28280 105.93130 98.93707 95.75871 98.59686 97.72709 102.05062 91.75405 105.84581 ## ## [[365]] ## [1] 90.01701 85.15718 102.57777 104.15290 110.25420 107.26076 102.19787 106.91600 90.19502 88.59390 ## ## [[366]] ## [1] 87.84512 100.44729 106.61470 109.06392 114.83701 103.29201 98.71809 93.38723 102.54068 99.35645 ## ## [[367]] ## [1] 96.74871 93.22977 89.94135 90.17053 114.68830 102.50618 95.69928 84.20809 101.92864 95.02700 ## ## [[368]] ## [1] 99.14108 97.92851 107.76055 99.31365 98.21999 123.72838 110.87204 101.30018 92.68802 111.79130 ## ## [[369]] ## [1] 90.67350 99.51936 108.52586 95.88688 96.32790 104.40309 101.39471 97.50747 97.90626 102.50899 ## ## [[370]] ## [1] 104.66729 112.94262 95.80768 113.16659 85.34784 93.54913 86.47098 103.09442 104.20861 86.33975 ## ## [[371]] ## [1] 100.47864 90.86134 104.93843 84.45086 108.64717 99.55592 89.64057 99.17078 97.34333 96.35539 ## ## [[372]] ## [1] 85.02651 94.14790 98.26672 85.16748 103.02361 113.73116 107.82087 92.01467 93.43134 95.34308 ## ## [[373]] ## [1] 106.05893 99.60480 90.54943 84.88015 105.59297 89.56037 104.97012 100.73071 107.21771 110.94172 ## ## [[374]] ## [1] 85.76706 110.22304 106.87815 96.92545 99.80251 104.88398 106.60501 82.85957 114.58857 85.92105 ## ## [[375]] ## [1] 79.18836 109.54239 84.88408 97.75857 86.53471 82.05416 95.57886 106.47112 103.15899 93.57526 ## ## [[376]] ## [1] 99.84243 99.01305 99.76476 95.53962 103.60950 89.17297 103.77517 96.60592 96.64401 107.05804 ## ## [[377]] ## [1] 95.72428 90.14650 87.96962 106.69033 76.66713 95.83084 101.81456 86.25040 100.06963 106.70240 ## ## [[378]] ## [1] 81.75571 91.12786 117.62262 93.45376 90.33906 91.42281 95.65681 101.85920 92.96333 102.01720 ## ## [[379]] ## [1] 107.01953 103.36182 107.49826 91.99118 98.77259 106.64289 100.54958 102.12695 100.50861 101.82917 ## ## [[380]] ## [1] 99.75327 89.00609 101.73999 95.44633 114.35779 94.70410 101.52151 80.26739 93.41121 91.71547 ## ## [[381]] ## [1] 112.31704 98.48914 101.44956 103.00297 94.68889 103.00715 115.06624 106.16993 107.14400 91.65477 ## ## [[382]] ## [1] 101.79048 102.93346 93.44898 101.17421 119.73528 90.25467 105.52948 89.26179 103.51997 89.58175 ## ## [[383]] ## [1] 105.90351 87.31560 100.20478 113.41316 97.77526 98.93602 114.04190 120.36297 124.83105 96.06375 ## ## [[384]] ## [1] 89.44863 106.51154 104.35595 112.85208 101.50213 101.60819 115.13759 101.61991 106.82235 104.84518 ## ## [[385]] ## [1] 99.55528 94.65189 96.62452 80.51473 112.78455 84.04889 94.09300 96.29669 112.05528 100.57851 ## ## [[386]] ## [1] 109.44225 97.05768 116.71368 104.86998 105.47294 108.77531 85.17768 99.89476 102.14424 92.33271 ## ## [[387]] ## [1] 100.12171 92.78660 102.19747 82.15172 102.84410 93.63727 109.39340 80.26890 100.42513 97.79090 ## ## [[388]] ## [1] 109.40524 84.19989 94.51269 107.11862 106.12874 103.56334 102.88570 83.31458 108.51062 102.15776 ## ## [[389]] ## [1] 81.85293 98.26549 109.53768 107.03788 93.68715 109.07592 96.03037 103.81959 109.28533 103.90576 ## ## [[390]] ## [1] 93.47297 108.19982 114.77430 90.70804 98.17806 110.03658 91.48008 82.80624 95.05301 110.66490 ## ## [[391]] ## [1] 86.38152 97.51696 109.61930 100.46927 105.66919 116.23980 109.00771 105.91191 104.90986 88.41583 ## ## [[392]] ## [1] 108.39197 105.42107 104.03621 100.57200 87.28952 101.53594 112.54956 93.88287 81.99151 118.38028 ## ## [[393]] ## [1] 94.35722 111.40357 106.24053 116.57736 99.57909 96.99555 117.32258 121.56530 103.18519 101.69847 ## ## [[394]] ## [1] 107.42349 93.27463 104.97826 90.10388 97.02520 107.94884 92.37047 108.50861 105.02179 114.33743 ## ## [[395]] ## [1] 121.65663 94.24624 103.90639 115.58664 101.99045 93.46187 90.02429 114.00444 125.99492 89.52700 ## ## [[396]] ## [1] 101.10537 84.31931 100.69671 96.92820 99.87947 128.94854 86.01320 104.32113 118.32658 93.88977 ## ## [[397]] ## [1] 91.80657 100.48309 113.00551 96.56875 89.74209 100.70549 79.82181 85.24545 110.86463 104.58816 ## ## [[398]] ## [1] 78.26004 106.17616 76.95205 95.53031 102.99491 85.71525 112.67497 112.14506 93.25144 111.21022 ## ## [[399]] ## [1] 101.96550 106.50113 106.71004 87.15842 79.73890 122.05326 102.31390 103.75642 88.07031 111.32550 ## ## [[400]] ## [1] 118.39477 115.27870 79.76373 89.59492 100.97792 106.96841 94.56111 91.41451 102.29786 90.57357 ## ## [[401]] ## [1] 120.43504 81.74505 105.08792 80.03673 95.05677 114.84337 111.21769 86.00139 85.23902 100.58106 ## ## [[402]] ## [1] 90.47023 104.05770 90.16062 83.89877 95.69831 87.75789 110.86642 96.65194 99.62159 113.80591 ## ## [[403]] ## [1] 118.57821 99.47050 103.33336 113.09098 98.25538 89.56374 109.94200 84.75365 97.54747 95.97845 ## ## [[404]] ## [1] 94.77256 72.46391 94.13100 112.66313 95.31129 93.80957 93.33861 91.25261 101.46022 105.92781 ## ## [[405]] ## [1] 114.48706 84.33909 103.95353 98.46766 102.85286 89.68283 100.45511 88.46386 106.59703 90.53810 ## ## [[406]] ## [1] 100.63547 78.72767 103.26967 111.07723 107.66163 110.53673 86.44057 98.30699 99.30299 107.20196 ## ## [[407]] ## [1] 98.32218 97.96721 116.78128 110.90935 82.43555 96.15389 90.07842 129.71585 95.05665 111.48040 ## ## [[408]] ## [1] 100.96271 101.08830 104.95237 98.57357 108.32937 105.59824 83.14904 94.44388 94.76647 94.93896 ## ## [[409]] ## [1] 110.65285 114.87027 90.78199 105.41435 88.30232 94.42920 102.98466 98.11077 93.19550 87.42551 ## ## [[410]] ## [1] 96.88233 100.52498 105.62234 91.24183 105.86756 88.36160 94.53888 104.50377 93.07485 92.20404 ## ## [[411]] ## [1] 99.52667 100.35435 109.34482 97.66614 82.99212 93.44162 93.69530 90.67672 103.21904 125.01765 ## ## [[412]] ## [1] 107.94167 98.45160 105.03667 114.42768 96.90733 106.64480 105.61899 98.77365 100.56546 106.51891 ## ## [[413]] ## [1] 99.73761 96.60491 94.06010 102.90962 99.44978 96.28262 101.76588 92.26933 91.97580 113.73566 ## ## [[414]] ## [1] 91.18644 103.15788 90.31613 97.69390 103.90362 89.90463 105.95039 102.18915 96.83394 102.45467 ## ## [[415]] ## [1] 100.75045 91.60350 86.02936 101.06132 89.95279 99.64780 83.51924 90.70968 102.72111 110.45323 ## ## [[416]] ## [1] 101.69279 90.05565 95.84663 110.93636 105.18684 107.87040 109.96701 103.77468 111.09380 90.26786 ## ## [[417]] ## [1] 102.99645 96.60518 102.01739 113.25398 105.03793 93.70363 96.49846 90.48661 99.10186 95.00403 ## ## [[418]] ## [1] 107.91573 95.07272 107.10315 107.20730 95.64670 114.26492 100.26924 93.47182 100.74399 90.09037 ## ## [[419]] ## [1] 106.50993 91.04832 112.92993 79.25793 88.87540 96.61654 92.99302 113.46945 99.39574 103.54804 ## ## [[420]] ## [1] 107.07370 101.52878 109.61010 104.39716 106.98214 85.13993 88.73678 77.73593 97.46727 114.31756 ## ## [[421]] ## [1] 90.21597 103.15063 104.40956 102.38526 97.15777 93.81856 93.63232 100.17453 112.99638 92.06493 ## ## [[422]] ## [1] 98.77466 100.99268 107.91413 97.68672 106.37717 85.03267 107.18400 100.96371 89.04355 76.69641 ## ## [[423]] ## [1] 96.34663 106.68861 103.19055 96.35834 100.50065 101.55991 92.47589 100.54555 101.12269 92.77169 ## ## [[424]] ## [1] 101.98196 103.10560 105.26324 107.11047 104.10311 103.01399 99.04570 104.48760 87.30755 106.54270 ## ## [[425]] ## [1] 94.65091 123.37529 94.03662 71.12370 113.72085 94.01348 105.92951 102.25742 110.96312 90.96734 ## ## [[426]] ## [1] 88.10938 110.64969 90.41433 84.66306 107.77969 99.34742 122.78204 103.43610 96.46907 93.72815 ## ## [[427]] ## [1] 116.84609 87.85072 106.16962 105.61680 94.27194 115.35718 92.52345 99.80528 103.87628 123.23126 ## ## [[428]] ## [1] 106.15152 117.31548 92.71437 82.54560 108.89357 83.71531 86.57790 106.10770 99.44223 108.47019 ## ## [[429]] ## [1] 114.33175 109.12745 103.82330 105.52019 101.44827 117.08392 100.52389 108.07144 90.59884 100.39242 ## ## [[430]] ## [1] 80.02373 101.38730 85.11723 98.67126 97.59883 109.72019 93.57769 93.35822 80.26986 106.20382 ## ## [[431]] ## [1] 110.88672 97.73923 114.80238 95.90244 89.97678 102.29145 106.86285 85.06480 83.64367 100.46420 ## ## [[432]] ## [1] 104.80435 76.55514 82.93813 103.07770 108.88734 96.19064 112.00422 93.86214 98.33304 113.49743 ## ## [[433]] ## [1] 99.18443 100.25873 91.00129 100.67011 93.55734 82.00560 90.29508 97.61351 101.63632 110.68036 ## ## [[434]] ## [1] 100.38534 98.72593 111.06133 124.15056 99.14562 111.77986 104.86183 99.23954 80.79115 90.32447 ## ## [[435]] ## [1] 94.43256 88.89793 88.38750 95.87075 109.51889 90.79819 101.18175 97.97007 107.93100 100.38437 ## ## [[436]] ## [1] 98.31837 94.15811 108.91899 111.39333 100.19442 132.71783 99.97007 129.23824 98.66120 84.29293 ## ## [[437]] ## [1] 85.75233 91.28530 114.78408 117.03323 103.97609 103.08495 94.63045 93.23324 92.82097 91.29450 ## ## [[438]] ## [1] 94.60078 93.77310 105.28537 107.70819 116.03181 75.51379 104.95120 96.81532 97.33609 83.58296 ## ## [[439]] ## [1] 99.67122 92.23993 103.55759 88.87191 134.45992 92.17901 97.17797 87.71234 96.74827 121.34255 ## ## [[440]] ## [1] 96.13108 106.10204 90.60220 115.38364 104.68352 92.83367 102.30439 96.13136 105.08708 91.90603 ## ## [[441]] ## [1] 104.6322 115.8318 112.6276 103.0499 103.3368 104.2150 108.9838 103.8593 106.0609 106.3781 ## ## [[442]] ## [1] 102.27794 107.20449 100.57839 110.11286 95.71749 101.93771 100.32464 89.25845 111.98826 88.37567 ## ## [[443]] ## [1] 113.05129 89.31534 90.17917 108.60888 99.18255 81.54809 115.03420 75.11473 93.07474 84.79661 ## ## [[444]] ## [1] 94.32032 100.88681 96.66459 94.21146 98.36204 102.69165 91.44240 79.25144 90.74154 80.95642 ## ## [[445]] ## [1] 106.35339 118.70158 88.54538 91.14565 91.24466 107.88390 100.31345 104.88948 107.71470 102.47835 ## ## [[446]] ## [1] 104.47832 88.37435 99.38212 93.83897 86.95171 88.31016 109.37610 86.99453 95.95672 109.82565 ## ## [[447]] ## [1] 103.29259 106.52347 103.31379 98.51125 78.00282 93.91161 86.21692 96.21916 120.54107 101.38225 ## ## [[448]] ## [1] 92.80854 108.88692 104.91373 99.19650 97.72369 98.54514 99.28580 106.19530 101.27657 93.72623 ## ## [[449]] ## [1] 108.34371 93.01596 113.09240 90.19822 107.47985 112.57797 112.22183 98.87839 106.92200 78.62359 ## ## [[450]] ## [1] 104.44236 98.90713 105.99825 101.08759 112.94797 98.29349 107.33740 98.94044 106.55763 87.68734 ## ## [[451]] ## [1] 106.06570 96.10410 103.94815 91.24681 105.41641 129.91525 115.40521 109.80379 93.80985 103.24860 ## ## [[452]] ## [1] 98.41662 80.14871 97.59832 96.83462 99.10370 94.67993 106.51829 119.18581 111.55657 106.60185 ## ## [[453]] ## [1] 100.55069 100.75732 111.57523 112.81649 94.08053 109.49803 88.16890 88.07341 115.95783 100.36939 ## ## [[454]] ## [1] 100.33782 109.79023 98.03343 91.53336 101.38357 82.91367 95.27534 98.43260 85.57437 101.84764 ## ## [[455]] ## [1] 92.67267 111.14078 97.18958 89.09000 102.39223 99.46782 100.40318 102.15455 96.05979 96.73409 ## ## [[456]] ## [1] 106.48004 116.26737 80.74306 98.64320 109.79682 88.20788 111.66813 96.20773 107.07752 114.73766 ## ## [[457]] ## [1] 108.98577 112.14315 77.92173 87.26637 105.81467 90.89219 94.48126 113.84222 101.16494 100.45318 ## ## [[458]] ## [1] 97.54414 84.02104 81.19426 97.82234 103.54739 86.81055 81.92220 112.75509 105.06998 104.82095 ## ## [[459]] ## [1] 109.17096 105.54744 89.44497 112.50155 87.22640 95.21412 103.33596 102.80998 105.89336 108.76592 ## ## [[460]] ## [1] 91.90328 87.12574 88.32267 105.74483 95.37246 104.12912 111.82982 93.28266 109.24699 93.55107 ## ## [[461]] ## [1] 106.16814 100.34075 91.49561 109.47850 107.22604 91.31394 100.37702 125.22398 92.48137 98.33287 ## ## [[462]] ## [1] 114.02893 88.86302 123.80414 93.32698 94.78568 99.61446 110.74676 132.35543 104.83315 106.19616 ## ## [[463]] ## [1] 86.26471 101.41242 76.40217 97.41727 114.61425 98.01930 99.42357 100.39045 98.76271 101.00050 ## ## [[464]] ## [1] 84.88767 95.19129 96.58412 105.69773 102.07377 92.41408 108.49014 112.26585 87.20582 101.84011 ## ## [[465]] ## [1] 92.50974 93.91851 104.19864 108.41850 103.80157 94.65156 111.29712 110.31890 90.10617 103.13169 ## ## [[466]] ## [1] 88.40335 114.66734 102.70060 110.67135 103.88144 98.91730 107.50489 88.96682 85.67318 93.68846 ## ## [[467]] ## [1] 102.63618 95.86312 95.34881 109.20852 94.97807 109.74457 92.27064 97.43517 91.73687 95.73801 ## ## [[468]] ## [1] 88.38303 104.46987 111.82314 102.83359 117.12268 83.59900 92.48448 105.24644 106.33379 103.26997 ## ## [[469]] ## [1] 117.45685 116.75390 85.40696 95.82596 85.65967 89.69226 102.48256 103.51408 92.19548 103.01600 ## ## [[470]] ## [1] 92.72165 102.49414 101.13145 97.15987 90.39908 95.34675 104.91146 95.05818 96.74492 89.30239 ## ## [[471]] ## [1] 95.65885 99.75143 92.70891 96.17288 88.99306 107.49165 122.09775 95.74770 104.66666 115.81967 ## ## [[472]] ## [1] 96.15556 96.10835 106.47275 90.47654 98.26863 94.46835 90.32163 104.20696 98.61186 121.69526 ## ## [[473]] ## [1] 71.56982 106.45282 91.78678 97.13771 89.11199 105.78400 113.55418 104.89112 90.88143 116.14477 ## ## [[474]] ## [1] 98.36273 101.78739 99.50761 97.84199 100.80977 89.69447 111.53211 106.46329 100.78829 109.45406 ## ## [[475]] ## [1] 87.77851 110.85129 102.12002 105.03221 95.44288 92.17706 94.53797 110.36253 110.90777 115.54872 ## ## [[476]] ## [1] 99.38003 92.43944 114.72466 84.48055 98.41115 106.03257 88.37715 84.39904 104.89186 116.21051 ## ## [[477]] ## [1] 92.85263 93.13313 90.58396 114.84726 92.92065 91.62556 91.95970 94.12096 94.02282 106.06447 ## ## [[478]] ## [1] 103.01728 104.74748 93.69800 107.24514 69.56865 111.27702 101.99846 95.94898 104.75527 87.76878 ## ## [[479]] ## [1] 93.67286 101.09172 84.37443 99.59755 99.63670 97.21074 87.06871 111.66801 85.14626 85.22880 ## ## [[480]] ## [1] 94.17360 115.49304 101.06883 102.59567 97.84011 102.70847 106.33189 107.07469 113.70681 92.21944 ## ## [[481]] ## [1] 98.41886 104.13539 108.25076 96.66978 106.50774 94.51547 96.58524 110.12144 81.17245 102.21547 ## ## [[482]] ## [1] 109.25940 96.55223 106.24856 92.93504 101.71207 100.09779 99.71408 87.24213 98.37412 91.86047 ## ## [[483]] ## [1] 96.40393 110.24244 94.33407 99.67271 101.03024 98.10534 108.06090 99.57552 101.54898 91.09719 ## ## [[484]] ## [1] 96.17741 93.52996 104.74278 111.51529 95.39369 77.84738 91.54487 90.65724 111.80755 101.42994 ## ## [[485]] ## [1] 115.64737 104.00904 84.52443 104.94911 92.52146 100.00603 98.98347 98.55942 96.68631 119.21208 ## ## [[486]] ## [1] 115.09855 91.10716 101.98680 111.51365 111.02526 91.04617 114.09801 92.95404 101.26643 101.68756 ## ## [[487]] ## [1] 80.80009 98.66693 78.99613 80.33661 103.20515 103.41243 109.74335 103.79546 93.26231 91.99273 ## ## [[488]] ## [1] 108.04555 114.51036 107.98794 102.16925 99.31003 116.28417 75.08313 109.92909 98.32305 88.72899 ## ## [[489]] ## [1] 108.36662 90.19721 103.44006 101.85535 101.41200 81.47903 101.62420 95.06821 92.96215 88.16379 ## ## [[490]] ## [1] 88.61302 91.54397 112.46990 106.95165 102.74832 117.16485 116.12081 109.02961 88.16558 114.33080 ## ## [[491]] ## [1] 97.97873 97.57329 102.37540 100.62938 95.06120 106.84869 95.17958 94.35205 97.45707 92.40317 ## ## [[492]] ## [1] 101.53682 99.02747 97.04099 104.63791 81.75169 102.52442 109.01248 108.80441 122.31770 93.60165 ## ## [[493]] ## [1] 90.19896 103.26098 83.14738 112.10692 89.52886 104.38547 96.62195 76.20524 102.59345 88.96995 ## ## [[494]] ## [1] 109.22301 75.48509 98.68996 89.46603 111.27166 92.72165 109.35341 95.31708 101.29821 114.62353 ## ## [[495]] ## [1] 93.17831 118.18618 109.86158 112.84601 77.53599 98.31483 85.33383 107.59275 112.22777 93.82465 ## ## [[496]] ## [1] 94.88226 83.78420 107.90938 114.61522 83.00068 81.87485 111.44141 113.48542 103.71556 102.42249 ## ## [[497]] ## [1] 93.78741 103.39038 95.47860 120.43233 95.50662 68.62615 104.99962 87.42858 108.22761 84.53904 ## ## [[498]] ## [1] 97.41219 103.90407 98.02730 80.53051 85.72362 91.49582 116.24469 98.73362 112.75602 101.79496 ## ## [[499]] ## [1] 95.05826 111.27593 88.53050 114.81019 109.16191 103.35131 105.74675 102.03620 95.52959 96.56474 ## ## [[500]] ## [1] 93.96164 112.38673 105.99492 98.91266 88.61143 103.19855 89.93452 91.48388 120.38786 86.04018 ## ## [[501]] ## [1] 91.17005 94.19194 94.04244 88.74475 98.12275 89.61958 113.42461 101.23513 108.58148 85.94572 ## ## [[502]] ## [1] 99.85543 105.45576 100.98112 100.17597 89.65720 93.71283 95.95099 91.97629 107.63807 117.59613 ## ## [[503]] ## [1] 113.15180 104.22840 98.81692 105.76006 92.11386 102.64917 101.66466 76.54977 118.96637 86.68439 ## ## [[504]] ## [1] 73.74122 99.99658 101.07412 99.91995 101.40565 88.15073 105.92497 113.80688 91.61271 103.05874 ## ## [[505]] ## [1] 97.29100 99.39214 109.75708 102.77768 119.31841 96.67709 114.81943 95.44344 97.68678 96.72882 ## ## [[506]] ## [1] 102.87902 104.66534 101.45161 105.99325 92.18068 97.61121 106.52135 110.38079 103.38341 107.09390 ## ## [[507]] ## [1] 108.40061 106.09309 97.76282 98.35656 106.21994 95.44616 98.68016 99.08193 84.13191 103.34189 ## ## [[508]] ## [1] 105.70007 99.38897 117.94067 98.24218 105.78799 105.32598 107.84679 104.17712 98.08719 105.63353 ## ## [[509]] ## [1] 102.53522 102.43522 107.19590 107.72733 99.91477 96.10931 113.28233 100.53013 96.23735 90.53762 ## ## [[510]] ## [1] 102.69989 103.87151 88.61947 86.51646 101.84197 91.81100 113.48615 88.92801 84.51097 99.30152 ## ## [[511]] ## [1] 104.68005 101.56881 98.79140 103.78801 92.31614 102.26992 91.66313 91.95605 101.06715 104.11465 ## ## [[512]] ## [1] 91.30878 84.49022 89.73650 79.99797 101.29017 105.84769 118.01929 91.05272 95.27462 98.91491 ## ## [[513]] ## [1] 102.37583 92.01652 109.29332 96.20311 109.85171 83.70782 98.37765 103.45775 95.07809 95.21313 ## ## [[514]] ## [1] 93.62266 101.03421 112.62298 89.75701 99.00997 95.17433 114.13203 119.27728 105.00733 100.66311 ## ## [[515]] ## [1] 113.66250 95.38385 99.43180 110.50229 101.05714 95.24587 101.84986 95.52366 118.69918 96.16776 ## ## [[516]] ## [1] 109.40763 100.01140 113.30351 109.30724 93.51243 102.82058 98.54184 105.02783 99.53639 104.70335 ## ## [[517]] ## [1] 98.83021 109.55642 103.13167 86.84135 99.79270 96.63337 111.16437 88.48331 79.55005 104.67675 ## ## [[518]] ## [1] 109.41962 104.52910 113.52783 109.01956 90.69690 109.30525 94.11223 111.05088 109.92882 99.50212 ## ## [[519]] ## [1] 110.67937 97.32102 110.11006 76.93565 89.48608 101.47557 94.89340 73.32042 91.64769 116.13959 ## ## [[520]] ## [1] 87.91221 101.66938 95.06101 100.18316 98.22635 98.64086 98.77492 78.23006 100.00560 101.28352 ## ## [[521]] ## [1] 104.12337 113.67239 100.36760 102.70772 85.72344 100.99575 84.44548 119.98489 96.42977 103.52161 ## ## [[522]] ## [1] 104.41336 86.92507 104.66881 89.27100 104.58506 93.81195 93.20063 104.14206 103.66427 97.51093 ## ## [[523]] ## [1] 92.63671 101.94006 99.51246 109.59500 93.67916 98.76933 122.70783 87.16084 103.17251 104.10651 ## ## [[524]] ## [1] 95.51110 92.90324 85.42796 85.82404 97.35979 112.52787 100.53708 115.45720 93.97764 105.78603 ## ## [[525]] ## [1] 101.24399 103.62650 102.05402 107.77728 99.92268 109.68502 104.90185 99.90463 98.87190 87.23329 ## ## [[526]] ## [1] 93.51399 97.36692 109.35634 107.91319 91.93725 95.23677 117.37139 85.87483 101.79352 102.77656 ## ## [[527]] ## [1] 94.98297 86.27510 96.06483 126.88524 98.90233 97.76879 101.79367 88.31184 107.51197 107.19396 ## ## [[528]] ## [1] 96.51855 100.59334 94.94962 106.89892 83.41221 97.77749 106.23422 116.87336 90.91498 88.81378 ## ## [[529]] ## [1] 98.91789 99.42481 107.58042 98.85612 94.25982 118.89939 96.70847 108.80878 107.44416 95.60257 ## ## [[530]] ## [1] 116.62436 88.44201 90.62261 111.67122 84.42542 106.37357 101.97450 107.39473 107.81436 93.34449 ## ## [[531]] ## [1] 93.15578 108.14296 108.88384 88.86328 87.68108 89.25340 99.85221 99.78940 123.27592 105.37579 ## ## [[532]] ## [1] 98.49066 94.72060 94.64944 93.80129 89.05853 101.74764 68.10814 88.30556 109.91563 101.49197 ## ## [[533]] ## [1] 105.54631 94.10309 114.09565 97.02556 105.87355 100.13673 104.79095 95.58546 112.44008 94.82366 ## ## [[534]] ## [1] 128.59937 98.38271 101.26126 93.79856 107.33029 101.88879 106.35331 107.13171 92.31112 108.25866 ## ## [[535]] ## [1] 88.10113 101.53363 109.12622 84.08536 95.58600 95.97039 79.37697 97.97435 114.07589 85.92606 ## ## [[536]] ## [1] 89.00548 96.06925 99.40537 101.04925 101.88995 97.21798 123.59197 95.52365 86.64643 84.35219 ## ## [[537]] ## [1] 98.00520 94.60316 110.49569 98.12809 100.79202 83.82347 97.60062 97.28113 85.96963 90.87048 ## ## [[538]] ## [1] 91.26808 108.27193 105.58027 106.94425 114.05822 96.78605 111.83057 97.34265 111.56180 87.46954 ## ## [[539]] ## [1] 93.95797 109.13416 116.57456 99.61122 96.68709 106.26067 98.79356 100.13626 102.52213 110.89506 ## ## [[540]] ## [1] 89.34434 95.58745 106.00320 78.56242 112.95443 93.51400 89.55638 101.67576 122.33777 93.27718 ## ## [[541]] ## [1] 85.05384 98.66840 111.70234 97.22890 105.99736 111.56609 82.86163 106.00074 94.82928 99.40408 ## ## [[542]] ## [1] 122.45010 102.52268 108.10779 90.10342 104.30178 98.76432 97.68071 105.57948 84.95705 113.90528 ## ## [[543]] ## [1] 122.82636 95.58799 105.18805 120.53861 91.17941 100.47126 123.08635 90.74740 109.55479 104.73501 ## ## [[544]] ## [1] 96.36871 103.61854 96.67808 107.60385 94.90431 82.42848 108.13198 111.32327 101.11539 91.69873 ## ## [[545]] ## [1] 95.17410 86.82816 86.12624 111.32393 79.41485 105.58693 96.15825 86.74344 97.67492 98.10949 ## ## [[546]] ## [1] 112.02302 123.98833 118.22909 116.26991 116.15886 109.28735 95.45484 101.71173 84.69405 92.22167 ## ## [[547]] ## [1] 91.26965 89.09829 114.12656 105.00048 102.64507 99.88673 109.85935 108.84638 90.95138 79.96176 ## ## [[548]] ## [1] 88.21526 95.05129 99.96757 115.03406 106.34769 106.85445 108.10478 98.69574 89.25917 91.02457 ## ## [[549]] ## [1] 86.42769 87.07302 84.82793 108.59176 87.85382 106.19055 123.45380 98.01972 98.15992 108.38738 ## ## [[550]] ## [1] 99.85492 92.36167 85.80462 100.93312 95.72849 103.92367 102.82014 112.98028 106.00219 111.36411 ## ## [[551]] ## [1] 100.69674 108.15919 97.52685 98.46363 100.74681 88.89736 87.94416 97.09339 85.98354 100.95683 ## ## [[552]] ## [1] 107.98317 91.17554 100.51989 84.59018 109.34876 96.42825 115.30519 100.41809 118.59860 103.34887 ## ## [[553]] ## [1] 98.10335 110.12065 105.29949 94.44480 107.02250 106.30874 103.72918 96.43536 99.49773 108.78863 ## ## [[554]] ## [1] 111.24687 102.97891 91.93125 107.53813 101.49893 111.37372 83.98574 92.55840 105.32656 86.47065 ## ## [[555]] ## [1] 127.48691 91.48203 104.47211 82.72026 122.05051 107.25815 94.86093 102.61132 92.89523 82.80551 ## ## [[556]] ## [1] 89.10541 90.88581 111.41345 104.66209 96.29612 97.43742 110.72265 89.95797 105.99403 90.65635 ## ## [[557]] ## [1] 107.16654 112.56940 95.62624 104.56830 77.94443 103.23845 103.14400 104.25633 112.16334 90.46438 ## ## [[558]] ## [1] 113.99376 90.39323 83.65035 122.05912 108.16438 107.63475 106.31217 97.91288 110.08678 114.35968 ## ## [[559]] ## [1] 84.38311 88.56974 92.77403 105.25832 76.55856 98.42571 85.49149 96.54808 83.93010 111.70452 ## ## [[560]] ## [1] 97.23965 98.05294 114.92095 91.35185 84.53439 93.80635 93.47278 103.50357 96.84218 85.88807 ## ## [[561]] ## [1] 98.16020 105.96547 86.56580 110.00975 107.07530 115.00481 96.72141 104.22608 91.26807 97.43396 ## ## [[562]] ## [1] 89.46128 110.75479 85.51740 106.14688 93.16354 89.52059 114.60918 101.06958 103.33310 101.94509 ## ## [[563]] ## [1] 106.52579 114.74918 100.62026 112.20911 76.52618 106.30116 104.22848 101.80888 101.27099 95.42375 ## ## [[564]] ## [1] 93.76924 110.95648 98.13343 111.81481 96.13061 89.86519 114.46562 99.01510 112.17281 87.67997 ## ## [[565]] ## [1] 103.57918 96.84300 119.54052 113.07690 105.60285 94.93089 109.83501 107.21697 85.53254 111.87971 ## ## [[566]] ## [1] 108.57006 98.12430 123.11981 109.52848 94.86070 109.31141 104.09298 98.25054 67.37851 95.68407 ## ## [[567]] ## [1] 100.24290 107.23395 103.52632 102.26746 115.13211 99.47109 89.44319 94.96473 98.15731 94.25315 ## ## [[568]] ## [1] 81.35383 105.95458 107.91532 92.63843 104.36224 96.84328 97.04613 106.04119 104.18115 94.16359 ## ## [[569]] ## [1] 92.68106 105.43313 90.00930 92.95713 113.83112 101.60304 95.56211 88.22109 107.17310 94.46205 ## ## [[570]] ## [1] 100.96882 111.90124 97.80484 110.31149 88.53905 82.37093 103.27250 111.90378 94.73652 97.44866 ## ## [[571]] ## [1] 109.26110 95.45389 88.79778 91.74235 98.27006 84.51183 108.08753 105.73994 108.42631 115.45539 ## ## [[572]] ## [1] 109.87466 114.47999 96.49747 111.60468 86.49887 106.13491 116.57940 120.57420 102.90956 107.64511 ## ## [[573]] ## [1] 89.21381 84.66240 99.87659 102.92901 98.67549 91.97610 87.77785 109.41244 110.05980 98.40862 ## ## [[574]] ## [1] 116.81095 100.15323 109.77119 93.28596 106.05766 106.60153 102.89679 110.90951 98.66598 79.93922 ## ## [[575]] ## [1] 96.63265 107.59269 81.25895 82.84886 100.22794 101.20619 112.19051 99.38536 105.07968 102.73283 ## ## [[576]] ## [1] 107.44499 109.16153 86.66297 93.16505 109.18671 78.33008 74.31135 101.36215 100.33537 96.52576 ## ## [[577]] ## [1] 108.48284 111.92263 109.93539 98.23392 99.72883 103.04963 78.73791 89.95819 107.96863 102.47120 ## ## [[578]] ## [1] 86.97326 112.88978 104.89781 93.97647 100.11292 100.66832 97.02131 98.17167 98.51710 106.60093 ## ## [[579]] ## [1] 109.99654 105.52109 117.45885 106.20484 103.22624 108.40445 98.64288 107.32306 120.05172 97.91911 ## ## [[580]] ## [1] 110.34467 100.24837 92.52107 111.33690 104.59164 96.83190 117.61592 81.43418 99.37145 97.91575 ## ## [[581]] ## [1] 98.69165 101.21222 118.61736 79.24503 110.37201 92.39659 109.42172 95.52591 108.61708 97.78075 ## ## [[582]] ## [1] 93.89548 87.71772 90.02396 96.37115 99.59651 105.14332 99.23750 112.32421 87.60133 105.54875 ## ## [[583]] ## [1] 109.16667 105.10265 98.70963 94.94630 85.90389 84.56341 106.98620 96.81874 84.85705 105.15379 ## ## [[584]] ## [1] 107.89607 78.48997 118.38219 112.35085 87.33740 91.95779 102.08349 103.64412 88.09467 93.62895 ## ## [[585]] ## [1] 130.83740 109.37498 113.90538 92.06575 96.92367 86.48622 103.62437 99.49751 123.11819 96.81837 ## ## [[586]] ## [1] 100.10704 90.58814 102.30342 92.16149 89.61551 98.95805 90.96697 91.37511 105.09764 110.88880 ## ## [[587]] ## [1] 108.68984 99.94827 100.91041 92.42454 102.95147 109.98705 90.28109 109.99246 93.50303 104.30203 ## ## [[588]] ## [1] 86.11558 101.71146 113.10701 99.21754 84.17237 116.31366 91.78079 90.19497 93.84496 90.04436 ## ## [[589]] ## [1] 101.97234 103.33169 96.38896 108.22325 104.45794 87.20859 106.59618 87.01004 99.16221 97.26526 ## ## [[590]] ## [1] 92.01137 111.26198 100.25803 105.18567 99.54805 91.15695 105.81195 92.03147 108.49551 124.17071 ## ## [[591]] ## [1] 103.43170 106.74747 104.37214 112.50950 87.50818 90.43413 100.73920 99.40265 88.49132 82.46203 ## ## [[592]] ## [1] 95.28368 116.45175 122.44164 108.35205 83.79673 107.49615 94.59816 101.28003 106.77510 116.59933 ## ## [[593]] ## [1] 101.34385 92.96579 107.64942 108.19764 109.03844 111.43791 102.88754 90.56736 101.33218 82.37863 ## ## [[594]] ## [1] 111.50805 105.05667 107.02696 101.61088 76.08776 93.90313 109.44324 97.26306 108.37036 90.62376 ## ## [[595]] ## [1] 102.58121 94.51973 93.50845 98.14164 117.14761 101.72215 102.22438 115.91841 97.12305 105.17725 ## ## [[596]] ## [1] 92.76909 108.48356 86.53019 99.44174 111.27718 113.38440 99.13529 76.10256 116.45249 93.77458 ## ## [[597]] ## [1] 107.18177 83.03357 95.53846 116.31061 103.42936 103.43554 108.97984 86.35266 100.31777 104.74875 ## ## [[598]] ## [1] 111.32840 91.90601 102.34240 106.66254 137.15721 115.89868 76.29413 100.17227 101.91082 108.18162 ## ## [[599]] ## [1] 93.00772 109.96452 93.07255 98.96517 106.03866 93.91955 100.84866 115.77990 95.36346 88.41473 ## ## [[600]] ## [1] 107.23686 92.15459 97.31600 105.07799 104.61331 111.79450 93.20604 96.81388 93.41981 98.37384 ## ## [[601]] ## [1] 119.89349 99.38948 99.72190 105.11526 87.83247 109.53601 99.41636 92.95054 103.74316 98.16833 ## ## [[602]] ## [1] 98.48385 98.85125 115.47205 94.47090 109.54260 101.64420 97.22275 93.55580 96.32894 97.24087 ## ## [[603]] ## [1] 110.90622 92.18627 116.43324 98.29215 93.46358 92.92090 101.88105 117.48035 97.75739 99.04284 ## ## [[604]] ## [1] 102.05072 100.63412 92.58336 109.88291 87.69476 90.19920 95.84569 97.21559 110.54099 93.76941 ## ## [[605]] ## [1] 98.21808 96.67614 116.03884 114.48821 89.41600 104.36514 87.02799 91.70927 94.18389 91.52698 ## ## [[606]] ## [1] 102.28593 96.86814 103.06202 112.29638 111.71103 79.28711 97.45588 104.76397 111.64836 94.29485 ## ## [[607]] ## [1] 101.27828 116.32059 101.98994 118.75903 77.83245 120.33878 76.25014 111.33083 110.63223 96.20093 ## ## [[608]] ## [1] 96.68999 103.55548 101.69889 102.39239 113.14007 102.29275 79.35745 104.16274 96.77269 108.42914 ## ## [[609]] ## [1] 91.25061 97.49430 84.62116 85.16466 82.55262 100.24236 72.58386 112.54509 93.49379 100.14670 ## ## [[610]] ## [1] 111.98102 103.01219 104.21689 93.63390 87.05742 106.41573 97.96994 99.99962 91.75405 94.43291 ## ## [[611]] ## [1] 77.08572 83.47630 84.28749 98.19695 89.33600 103.89091 100.35234 95.01545 83.94568 93.29068 ## ## [[612]] ## [1] 108.92726 104.76799 96.88133 77.55641 95.13799 70.75709 117.73843 100.33712 112.61066 98.26039 ## ## [[613]] ## [1] 120.75549 91.01358 108.37990 99.89056 107.27130 86.74769 122.38163 103.02436 95.03287 88.13775 ## ## [[614]] ## [1] 84.74658 81.83663 82.82460 100.39712 111.21556 103.53916 80.67905 100.85753 115.00068 110.14688 ## ## [[615]] ## [1] 118.43909 104.19582 67.10624 106.42383 102.13094 82.81711 98.68548 93.28121 95.56535 104.71271 ## ## [[616]] ## [1] 94.08136 93.48084 85.43236 101.72285 105.50966 105.71722 111.89179 76.34666 100.33224 86.65702 ## ## [[617]] ## [1] 106.08786 100.80025 89.31272 96.22446 114.02881 94.58558 82.75079 110.89195 111.69764 93.92843 ## ## [[618]] ## [1] 116.54123 98.33919 87.25981 96.93959 102.54340 105.62471 103.85139 112.36179 102.30932 105.16775 ## ## [[619]] ## [1] 110.25579 98.33686 92.08433 97.17848 86.66634 100.49697 105.03798 89.52872 91.30529 88.91581 ## ## [[620]] ## [1] 99.59554 114.16575 93.67306 93.71442 99.74674 90.24524 110.14972 96.98093 111.31054 106.39452 ## ## [[621]] ## [1] 107.94959 85.20863 83.19319 100.58975 96.41696 96.60750 98.97802 116.00584 95.38197 93.82376 ## ## [[622]] ## [1] 116.27339 102.23655 102.42420 87.04967 107.49242 111.68655 107.14293 88.50433 114.50375 97.02217 ## ## [[623]] ## [1] 118.36611 104.64740 104.16279 120.07674 112.08334 104.60690 92.13936 109.01634 107.68716 94.86842 ## ## [[624]] ## [1] 97.80839 97.24857 83.56228 106.78266 85.11391 103.45458 84.53453 109.56414 108.22379 118.72458 ## ## [[625]] ## [1] 88.14171 109.54900 97.84575 102.15958 95.85836 104.15046 88.88655 90.97869 108.20607 71.13851 ## ## [[626]] ## [1] 97.27227 95.55969 107.46511 104.30621 86.45742 114.82880 110.55728 114.37735 90.27100 119.04618 ## ## [[627]] ## [1] 112.05622 111.56798 87.89827 99.31971 101.88279 86.31492 97.98530 107.77501 103.14903 102.41265 ## ## [[628]] ## [1] 114.46806 92.45376 107.93090 110.67629 86.92879 80.09312 109.60575 97.49284 123.95201 103.18634 ## ## [[629]] ## [1] 99.72465 82.69082 91.90603 86.21300 128.48744 87.20370 106.21393 113.41494 96.76188 101.44383 ## ## [[630]] ## [1] 89.18147 99.94023 96.38994 92.46655 105.96977 91.67261 84.54975 108.22990 102.01998 83.77152 ## ## [[631]] ## [1] 92.96177 108.51246 90.02488 107.74895 96.72525 85.82043 104.70800 75.11096 93.53160 99.14016 ## ## [[632]] ## [1] 102.50922 102.57004 101.14575 113.84960 117.14631 118.31945 86.88687 91.93539 87.41318 95.81554 ## ## [[633]] ## [1] 103.05341 101.87062 97.68808 98.44699 95.81916 91.39350 92.66353 91.70949 94.92789 86.05459 ## ## [[634]] ## [1] 112.32876 119.51117 86.91116 112.55521 101.13244 100.26755 100.58457 104.57154 101.02714 91.39083 ## ## [[635]] ## [1] 101.38100 108.74540 97.64090 87.75579 83.48697 106.22706 99.36079 94.06757 102.25603 93.04007 ## ## [[636]] ## [1] 99.17631 102.85876 79.61107 90.15679 86.78363 87.62690 115.52502 111.83604 107.64336 96.29217 ## ## [[637]] ## [1] 111.84529 87.78856 80.04026 69.72954 102.27314 100.36471 92.09909 104.89159 100.42367 96.97441 ## ## [[638]] ## [1] 112.74222 114.39949 110.42425 105.96591 89.98535 97.51673 99.55594 101.49586 111.17913 85.80529 ## ## [[639]] ## [1] 86.44381 99.39954 85.29092 111.16706 98.31853 73.07199 97.61521 102.11411 92.28749 87.34190 ## ## [[640]] ## [1] 100.13026 112.23885 95.20538 111.10309 114.01204 87.35937 108.65613 98.92019 102.45762 117.55196 ## ## [[641]] ## [1] 109.80495 95.17543 84.99168 103.63114 105.27573 112.13574 114.29398 102.15459 101.67553 104.40724 ## ## [[642]] ## [1] 110.83446 101.67405 96.10947 89.45818 100.13639 99.84723 100.00419 96.05837 94.08998 109.25973 ## ## [[643]] ## [1] 98.56530 115.58537 92.17056 81.56053 98.40027 109.11944 98.46520 84.21138 94.17330 99.60961 ## ## [[644]] ## [1] 113.0431 111.2330 108.1112 104.7138 91.8640 108.1115 112.1840 107.4220 111.7654 103.0411 ## ## [[645]] ## [1] 110.18551 114.03569 90.31716 115.19132 107.64868 107.05372 100.73548 90.44987 87.49910 103.02697 ## ## [[646]] ## [1] 98.55664 110.65030 99.83679 96.28913 115.11371 97.34657 93.25540 106.71559 115.03220 90.23126 ## ## [[647]] ## [1] 97.26783 96.54666 100.32795 103.31178 107.30069 110.47065 92.70358 99.86040 107.87606 94.05523 ## ## [[648]] ## [1] 104.56319 117.44184 86.57489 107.24209 99.27773 89.98817 102.63313 99.50533 89.76237 100.19876 ## ## [[649]] ## [1] 105.84448 98.02472 117.97494 115.62813 92.48738 113.78411 112.61468 93.52593 115.68890 116.65758 ## ## [[650]] ## [1] 106.26183 108.92124 89.87385 118.64118 94.06337 96.39441 105.11571 101.03142 116.83084 92.65133 ## ## [[651]] ## [1] 94.62243 102.63265 105.63587 129.28901 86.99973 111.16749 108.89579 111.02734 87.30954 103.63893 ## ## [[652]] ## [1] 95.04210 82.46853 90.97785 89.56017 116.37715 92.92263 108.97976 106.05925 92.05284 105.38172 ## ## [[653]] ## [1] 105.56373 88.47471 107.25121 99.94560 97.60570 91.14678 98.25939 89.15148 99.76011 98.67247 ## ## [[654]] ## [1] 97.54710 111.13701 93.80892 98.67675 108.63848 113.20975 98.95761 100.65254 110.99134 103.19836 ## ## [[655]] ## [1] 103.31827 97.39962 100.99819 100.07241 105.76012 98.54679 96.92811 99.25020 95.40780 115.48106 ## ## [[656]] ## [1] 89.40196 112.12605 99.89554 79.79443 94.55124 111.55982 87.07080 101.32514 87.72028 100.81047 ## ## [[657]] ## [1] 110.23721 97.94762 109.56998 107.28955 112.09444 113.32685 110.00410 103.90477 100.62288 101.37639 ## ## [[658]] ## [1] 103.63315 90.99524 94.05702 95.01968 94.75821 97.18470 99.44497 92.05201 77.65675 120.17523 ## ## [[659]] ## [1] 91.83527 110.22061 93.82352 104.99716 98.63153 106.01375 81.51038 102.37677 98.50691 113.87335 ## ## [[660]] ## [1] 96.68679 96.11939 81.61047 101.64234 106.18906 97.65406 94.16688 103.60332 88.03657 103.14724 ## ## [[661]] ## [1] 110.12387 98.35593 96.11708 96.50853 104.85924 87.27051 91.57649 85.06782 97.33077 99.62198 ## ## [[662]] ## [1] 100.86094 98.32086 81.70729 87.22956 97.04080 102.75806 101.87965 89.51285 110.21678 100.45363 ## ## [[663]] ## [1] 96.50770 102.68664 108.52790 106.02055 96.04045 88.18931 108.62934 89.54855 93.13552 111.45411 ## ## [[664]] ## [1] 94.72839 97.44215 104.73075 113.35170 90.15856 107.43183 99.71355 114.21089 109.60599 99.53588 ## ## [[665]] ## [1] 92.45260 87.01711 89.90052 95.57745 87.92434 98.56552 94.64258 119.78066 110.99746 105.08280 ## ## [[666]] ## [1] 94.41508 120.16854 97.21325 99.63136 80.69775 110.94566 99.45228 89.84474 99.92271 110.77273 ## ## [[667]] ## [1] 100.81661 103.03400 110.59793 90.83072 97.50718 106.90309 86.04869 111.97261 89.22132 102.68726 ## ## [[668]] ## [1] 101.77304 94.05704 102.16361 98.07761 108.93945 86.54755 112.97692 97.47171 92.58219 89.37051 ## ## [[669]] ## [1] 110.79916 84.61424 101.37965 94.03830 92.31487 98.39251 100.58781 96.30975 92.52325 107.29049 ## ## [[670]] ## [1] 106.61119 116.48819 90.11254 89.91875 91.84794 88.52635 119.84132 74.90457 85.88196 92.40666 ## ## [[671]] ## [1] 97.60366 98.52055 110.14811 112.80793 89.58459 102.25096 83.11996 108.91521 91.25713 104.44844 ## ## [[672]] ## [1] 90.05036 100.16893 99.92575 89.27231 103.79613 132.75908 100.20357 95.83781 94.84813 96.39499 ## ## [[673]] ## [1] 101.68807 91.28248 115.21638 106.02384 109.23413 113.83658 89.10654 90.63078 103.28528 95.20106 ## ## [[674]] ## [1] 105.11161 99.30239 107.05940 83.92928 107.02752 81.54468 99.81668 104.70500 92.05143 115.00700 ## ## [[675]] ## [1] 102.18127 83.90241 115.61941 103.10591 97.23834 107.25000 87.49785 100.01671 102.83132 70.78704 ## ## [[676]] ## [1] 95.89911 93.09381 103.55527 111.13193 101.47656 91.97833 99.23212 89.89772 89.91497 74.96593 ## ## [[677]] ## [1] 97.39033 105.87795 102.71446 89.51419 95.31553 111.30692 107.39337 105.39498 96.78836 99.47298 ## ## [[678]] ## [1] 88.85752 100.38920 104.04575 100.54811 102.14650 75.95351 102.86457 96.72731 87.38479 96.98564 ## ## [[679]] ## [1] 101.89951 90.44564 100.21324 88.21166 89.18325 118.14146 107.74055 84.20675 97.62351 101.31156 ## ## [[680]] ## [1] 96.92534 110.95209 122.58792 94.20984 108.44733 111.18292 104.06152 104.70349 112.26180 101.20934 ## ## [[681]] ## [1] 80.21736 104.47249 87.12234 93.87828 97.60482 78.77888 98.16405 108.87107 93.77193 85.13509 ## ## [[682]] ## [1] 96.98068 94.26535 103.10874 93.78439 92.98737 103.57691 104.95845 111.45005 110.65392 93.44427 ## ## [[683]] ## [1] 109.05596 86.75262 101.60043 80.12738 104.04704 89.26571 99.26185 102.74033 85.00130 108.97805 ## ## [[684]] ## [1] 110.96487 102.77361 87.64825 85.15323 84.96474 95.53677 98.93258 103.53124 107.95711 94.81518 ## ## [[685]] ## [1] 111.01091 96.30232 84.99243 107.13490 105.56979 101.17951 104.91199 114.30103 96.69889 110.10001 ## ## [[686]] ## [1] 94.49143 113.84817 98.34403 97.67196 106.20238 106.07285 114.41065 104.69983 110.07826 106.84012 ## ## [[687]] ## [1] 95.20026 112.67289 90.31771 110.21365 91.04833 109.78939 98.88004 100.35095 119.31439 92.39783 ## ## [[688]] ## [1] 110.47451 93.20843 100.24934 98.76636 119.41402 112.72195 100.75377 101.34274 100.81715 86.21685 ## ## [[689]] ## [1] 83.15929 98.12854 97.94722 92.73515 91.07683 99.47339 117.83782 96.48993 111.27335 97.53611 ## ## [[690]] ## [1] 103.09517 121.73878 102.94942 93.51601 82.93470 94.86912 109.97867 95.34594 108.15357 97.59596 ## ## [[691]] ## [1] 85.97549 81.03904 89.89764 100.07415 95.03234 92.12736 100.89641 89.07196 109.68543 94.02125 ## ## [[692]] ## [1] 98.25852 90.96379 105.47558 103.74792 95.55064 80.30652 101.59959 104.25828 104.90956 110.49480 ## ## [[693]] ## [1] 91.80203 92.61619 87.20849 108.57548 95.40419 92.02257 99.53846 98.09024 93.64664 119.66445 ## ## [[694]] ## [1] 92.59492 111.41400 106.00031 118.16364 101.09872 100.09028 93.83812 87.98193 96.98357 94.06871 ## ## [[695]] ## [1] 94.84007 103.72836 95.52830 65.86212 97.91002 101.88238 99.29328 102.01011 95.49655 109.52372 ## ## [[696]] ## [1] 96.61060 95.41257 109.24743 111.92787 95.81092 98.73361 92.89839 101.29868 117.43492 108.76237 ## ## [[697]] ## [1] 106.45641 104.66623 97.88393 83.34022 107.49030 101.44885 94.81217 113.11282 108.45614 112.09961 ## ## [[698]] ## [1] 107.47428 92.37867 97.45046 80.89554 97.98792 82.22044 101.12229 101.54354 93.81713 99.76753 ## ## [[699]] ## [1] 83.81963 103.79181 119.02250 106.01874 117.32350 98.53130 97.27132 111.47490 105.05400 108.01037 ## ## [[700]] ## [1] 98.64739 99.52370 102.50103 100.43554 107.91446 96.32052 90.79815 114.79586 92.62144 102.88344 ## ## [[701]] ## [1] 81.39190 93.56298 124.21380 100.91472 108.16441 105.43143 85.80293 108.59360 89.78308 107.12890 ## ## [[702]] ## [1] 87.94386 99.68441 105.30265 96.73915 98.55275 105.72953 107.20224 115.17888 128.24719 98.87262 ## ## [[703]] ## [1] 113.29461 106.92659 100.69944 99.47162 90.03398 109.91034 110.37041 94.98046 87.98749 100.30288 ## ## [[704]] ## [1] 111.17063 117.40679 94.43468 98.79818 117.13233 95.97039 89.89722 103.48798 123.77728 92.47837 ## ## [[705]] ## [1] 95.26914 98.96112 100.59078 96.11150 104.78360 93.43910 98.65349 106.75958 101.31910 106.89809 ## ## [[706]] ## [1] 86.09356 91.69767 98.45198 84.25537 101.90549 109.21529 98.68740 83.59603 97.52083 86.99908 ## ## [[707]] ## [1] 97.34664 85.99208 79.57297 108.51779 102.59731 88.35792 85.87941 87.71697 94.63136 112.01405 ## ## [[708]] ## [1] 103.79542 90.42598 109.77791 86.08715 116.77406 97.49518 114.32384 89.83216 99.69570 94.89604 ## ## [[709]] ## [1] 103.40872 90.29665 87.75208 90.50300 117.65888 102.40161 110.28577 92.37739 98.88640 99.07917 ## ## [[710]] ## [1] 97.24326 98.61311 102.95846 92.07590 107.70284 117.95203 99.39551 105.19887 102.10473 99.63160 ## ## [[711]] ## [1] 104.47906 99.42656 91.30565 99.11090 112.16967 105.69933 103.95380 98.86157 105.52906 79.70440 ## ## [[712]] ## [1] 99.31305 85.02328 95.94544 85.99709 112.67508 93.11288 95.11348 112.35309 108.13250 96.57432 ## ## [[713]] ## [1] 79.80167 108.37010 96.26652 92.94086 94.60750 88.80516 85.81111 89.87747 110.83139 89.54700 ## ## [[714]] ## [1] 96.76135 105.24438 104.45658 80.50990 114.61724 101.77941 109.99696 90.62708 95.51770 97.31066 ## ## [[715]] ## [1] 106.52135 87.78910 95.20822 106.25165 110.94204 90.94721 114.12114 98.67391 98.07550 106.73253 ## ## [[716]] ## [1] 108.76164 92.41654 108.64580 90.51037 108.38568 94.69584 92.13091 110.59019 104.70278 87.82025 ## ## [[717]] ## [1] 108.70230 97.32574 105.68429 104.57146 90.30040 98.85175 99.76553 95.65855 80.05666 94.92333 ## ## [[718]] ## [1] 104.90277 109.66105 111.45153 107.13770 97.98321 96.54249 94.19239 109.38766 93.96530 102.03514 ## ## [[719]] ## [1] 109.28233 103.59090 101.86757 95.80155 88.34020 97.23262 91.43742 101.39424 100.31525 96.63479 ## ## [[720]] ## [1] 105.79936 114.54623 100.55510 105.41030 89.73899 98.99997 100.30973 104.58412 103.84593 101.73953 ## ## [[721]] ## [1] 103.91492 91.13475 101.90932 83.72412 109.10026 106.84047 99.50480 116.87933 94.51765 112.72351 ## ## [[722]] ## [1] 107.01140 121.89650 112.69030 107.61465 105.82757 105.33986 108.63511 107.63324 112.00375 98.59609 ## ## [[723]] ## [1] 117.70078 99.74349 86.94206 112.75197 85.77487 100.38326 91.51610 113.07569 106.65223 93.17293 ## ## [[724]] ## [1] 110.66103 102.17927 106.97800 109.11637 94.92865 102.67385 74.73080 96.48777 108.46335 110.18848 ## ## [[725]] ## [1] 105.94546 102.46857 107.48587 90.72052 93.25561 90.87465 103.51893 100.62781 103.93917 103.90902 ## ## [[726]] ## [1] 111.61276 117.41979 86.90865 104.34757 93.91907 114.10778 106.99358 111.91612 87.63704 100.82301 ## ## [[727]] ## [1] 116.12845 91.34565 90.04810 98.56600 93.31727 108.33228 95.77868 97.91349 86.51135 103.53949 ## ## [[728]] ## [1] 106.74246 87.16316 114.49585 90.71293 104.55764 101.73655 91.25580 94.47811 109.49000 99.34105 ## ## [[729]] ## [1] 98.37547 109.28617 103.80701 97.63781 101.90561 86.68063 102.60900 121.90675 97.76449 94.41772 ## ## [[730]] ## [1] 113.74859 108.34480 114.18258 105.92403 104.09671 106.88856 91.44108 102.69124 104.40312 118.66602 ## ## [[731]] ## [1] 108.57132 116.36683 100.58683 91.58714 91.85845 87.11007 82.03760 96.22846 95.19150 114.17176 ## ## [[732]] ## [1] 83.73806 101.58957 95.72032 106.57259 107.72936 91.60200 98.30040 97.84046 89.47823 101.17763 ## ## [[733]] ## [1] 96.35334 93.50299 89.82421 100.58176 100.78833 93.55860 115.99921 88.39016 98.10684 92.72722 ## ## [[734]] ## [1] 108.56031 111.15763 75.38796 94.19776 80.96573 118.36691 101.39266 104.38841 100.16667 84.43104 ## ## [[735]] ## [1] 84.15359 108.81421 103.62035 92.70143 85.71310 106.92404 90.94208 97.01108 107.88320 91.16390 ## ## [[736]] ## [1] 86.75797 119.32666 94.77240 117.92343 95.33802 104.27162 105.23184 88.22830 92.62861 118.66404 ## ## [[737]] ## [1] 99.76324 110.60549 83.60487 109.33087 96.97067 98.24007 94.62770 99.27345 101.91758 82.66748 ## ## [[738]] ## [1] 91.98381 104.51812 98.78068 101.04269 97.01087 112.18245 100.01981 99.20666 106.90112 122.96231 ## ## [[739]] ## [1] 105.44652 111.59620 91.74280 100.73748 95.06784 108.94698 101.44196 106.41987 126.81775 93.42081 ## ## [[740]] ## [1] 105.53269 89.71085 92.69209 111.06920 99.16772 103.52994 92.83666 98.69914 90.12243 105.93446 ## ## [[741]] ## [1] 90.84727 96.80716 95.68652 101.55201 95.97055 87.04867 102.80099 107.62911 116.70498 85.47195 ## ## [[742]] ## [1] 114.25077 89.75909 98.13195 87.88935 115.28559 101.39643 99.57287 104.36840 128.56131 93.43526 ## ## [[743]] ## [1] 104.47833 100.97080 101.70982 111.15034 102.02854 99.21211 103.15623 92.86253 118.75015 118.59752 ## ## [[744]] ## [1] 92.03475 81.11721 119.51696 104.92345 85.93431 91.89136 89.70463 101.31431 97.24659 113.74795 ## ## [[745]] ## [1] 118.61642 109.09581 99.78776 111.17669 92.52388 93.50301 100.24421 98.14493 92.24680 103.71214 ## ## [[746]] ## [1] 93.75057 111.34238 96.48701 96.39070 99.36097 113.61922 106.11075 103.64213 110.25079 89.15735 ## ## [[747]] ## [1] 111.46732 100.08754 85.56496 94.11842 96.34350 115.19638 80.02561 96.53087 90.35111 102.69592 ## ## [[748]] ## [1] 100.18189 110.55592 109.91049 107.12670 117.95645 89.18313 95.07466 109.64597 94.16936 87.50759 ## ## [[749]] ## [1] 103.50003 108.14442 94.83334 73.07736 89.03045 87.44525 93.62789 96.09084 109.94422 85.76980 ## ## [[750]] ## [1] 93.88991 92.61183 114.29072 85.08415 84.54272 110.39556 100.34147 94.17508 92.78632 74.15104 ## ## [[751]] ## [1] 102.71229 98.58007 111.03917 95.23904 110.09050 102.52456 107.41050 82.04026 109.91713 107.82988 ## ## [[752]] ## [1] 113.13552 99.44238 89.15163 98.58025 107.54743 108.81568 113.29658 99.33636 115.78598 92.11587 ## ## [[753]] ## [1] 73.20563 102.28814 99.64523 86.95967 101.37886 87.63903 91.64569 113.99265 69.41877 103.19838 ## ## [[754]] ## [1] 95.43144 93.77843 101.30614 95.17300 94.66065 86.12628 115.99224 109.05380 87.31419 96.86379 ## ## [[755]] ## [1] 106.59389 94.36614 100.44867 101.17081 116.30564 92.15008 107.66974 94.06579 97.23515 99.50208 ## ## [[756]] ## [1] 103.12163 101.06991 95.18578 99.87290 102.53135 104.18050 86.58383 97.79127 118.01593 94.31782 ## ## [[757]] ## [1] 100.52001 109.95726 87.80079 86.80772 111.70188 106.28303 88.95111 114.77725 110.07955 117.49528 ## ## [[758]] ## [1] 87.90383 110.41710 100.98162 80.87383 91.54606 107.38741 107.67169 85.25444 100.12682 81.35948 ## ## [[759]] ## [1] 108.85298 104.92430 117.47074 97.38001 104.99755 93.11101 90.17420 109.80700 109.23316 103.30687 ## ## [[760]] ## [1] 104.56663 103.16942 104.09147 101.89342 86.80591 79.98790 86.81848 112.46549 88.80217 106.00113 ## ## [[761]] ## [1] 107.98222 101.83881 103.23803 106.50494 115.82980 99.98047 96.91178 93.76877 109.38156 101.02679 ## ## [[762]] ## [1] 110.87980 86.48800 95.44219 97.49164 105.05347 106.54022 97.84638 102.26742 88.42661 120.32800 ## ## [[763]] ## [1] 97.41379 99.01820 96.46839 90.06895 108.68923 81.83616 96.81152 101.24841 85.31008 110.68509 ## ## [[764]] ## [1] 95.17820 106.59615 81.82364 97.21417 100.67735 86.49309 109.19474 102.72528 99.05384 101.78304 ## ## [[765]] ## [1] 99.46090 106.70286 101.82138 115.38611 95.83447 108.74317 101.40984 121.61787 100.27619 101.28343 ## ## [[766]] ## [1] 96.47398 79.13122 80.26134 98.63963 100.92193 93.09736 106.15682 113.61826 117.13136 78.20449 ## ## [[767]] ## [1] 108.09848 109.46647 106.92901 111.27857 98.52603 97.12047 110.19328 93.23383 108.92826 91.98314 ## ## [[768]] ## [1] 94.12822 93.00585 108.82788 99.40112 105.38142 123.76044 90.05892 113.27190 106.23760 100.15416 ## ## [[769]] ## [1] 88.18779 128.45465 83.41425 92.35308 111.25920 84.46131 104.40201 84.33428 104.53151 121.76712 ## ## [[770]] ## [1] 101.98313 104.81208 107.26532 92.04102 90.39582 94.68715 103.56689 89.27781 99.24252 107.99591 ## ## [[771]] ## [1] 94.51929 99.43188 101.74739 83.88890 98.34199 87.95076 97.45825 105.06151 106.26969 91.10565 ## ## [[772]] ## [1] 87.96147 117.77208 80.81541 88.90132 96.75158 99.27280 93.70901 86.46654 99.06087 87.15677 ## ## [[773]] ## [1] 95.02073 104.22550 110.30190 111.01095 109.10031 97.24554 82.44015 84.38136 106.85282 77.13591 ## ## [[774]] ## [1] 107.41671 100.20067 119.14140 99.89347 78.56379 108.24360 110.94385 95.89766 97.05008 104.03942 ## ## [[775]] ## [1] 102.55442 99.85650 100.55254 119.83125 110.98606 120.47589 95.95718 95.88321 96.89732 107.21284 ## ## [[776]] ## [1] 117.83505 104.22693 96.82055 103.08253 96.64176 98.09408 90.30628 101.42580 95.80101 89.83710 ## ## [[777]] ## [1] 100.11630 104.81307 98.41977 97.46798 97.64487 109.88126 107.25062 99.73662 90.91525 100.51934 ## ## [[778]] ## [1] 87.31603 110.97145 103.69836 114.87927 110.91277 104.59172 95.34990 98.82527 88.08948 98.00438 ## ## [[779]] ## [1] 111.63263 101.67896 101.61522 95.65755 113.24752 105.26763 91.49652 102.88478 111.07590 97.39560 ## ## [[780]] ## [1] 100.40226 96.52743 112.85718 101.18742 126.29512 80.22754 99.54076 108.90516 97.42268 120.66845 ## ## [[781]] ## [1] 99.88867 89.65709 95.60279 97.73974 101.06434 101.61425 114.88766 93.13974 95.37647 99.89104 ## ## [[782]] ## [1] 88.46947 102.08132 102.82312 87.99191 87.52592 99.30709 93.20083 107.21209 94.35675 99.21379 ## ## [[783]] ## [1] 104.42191 92.29396 109.21097 103.05361 122.55690 96.83172 80.28703 111.71932 100.09805 116.05414 ## ## [[784]] ## [1] 90.33606 126.38965 114.16329 97.96930 111.15785 99.21558 119.87321 94.04176 101.70050 89.67974 ## ## [[785]] ## [1] 99.09345 90.95685 117.38198 96.77086 94.02254 111.24924 82.68672 110.55084 92.88749 101.91068 ## ## [[786]] ## [1] 86.62148 106.20409 109.67863 103.47548 93.35395 105.91886 97.70313 101.83267 95.65187 124.35412 ## ## [[787]] ## [1] 82.38012 106.32021 119.11655 91.54460 82.93316 87.80548 101.12424 114.17070 106.79758 101.65224 ## ## [[788]] ## [1] 89.88380 92.47255 100.68049 100.67991 98.44589 81.53992 102.51691 97.66443 84.15963 82.62010 ## ## [[789]] ## [1] 101.64525 90.98550 81.68854 99.03036 104.92363 110.29039 90.07306 99.65249 111.29817 85.11069 ## ## [[790]] ## [1] 111.42090 118.23192 92.62127 98.64714 61.54680 80.17115 113.01896 70.89436 100.97940 89.22040 ## ## [[791]] ## [1] 97.66787 93.81411 98.08957 98.50965 104.34648 97.05087 111.00820 89.45866 99.50190 78.98338 ## ## [[792]] ## [1] 104.89214 101.47605 107.93815 86.06432 94.56784 87.90803 99.20983 91.76706 96.98640 111.16271 ## ## [[793]] ## [1] 118.44683 80.68692 86.42501 111.75287 100.76643 90.10576 106.95447 88.36368 98.55356 103.69379 ## ## [[794]] ## [1] 107.91189 106.77205 105.47186 104.09496 109.71320 96.48479 89.08809 104.12062 103.73358 109.89546 ## ## [[795]] ## [1] 89.96737 103.51394 95.51355 106.54969 111.39800 108.46194 89.78495 91.29959 93.88033 104.39969 ## ## [[796]] ## [1] 92.88034 102.10288 111.09986 105.43334 112.48292 100.88269 102.63863 90.16950 106.30907 82.63221 ## ## [[797]] ## [1] 86.44542 103.64015 90.80051 103.72360 87.03424 100.26588 83.08366 104.74114 82.40834 102.66806 ## ## [[798]] ## [1] 100.10418 109.32390 123.72065 82.06698 96.38514 93.38590 93.18870 87.10630 104.84367 102.23443 ## ## [[799]] ## [1] 105.11000 118.07993 82.97385 102.87449 97.30886 96.20475 93.05618 98.06457 109.36894 91.77929 ## ## [[800]] ## [1] 96.89753 104.21160 104.52656 117.48382 96.99938 98.23467 82.17976 113.12015 107.30840 109.92334 ## ## [[801]] ## [1] 90.00500 115.23708 93.06491 115.08263 99.60918 105.77907 101.47945 91.57526 98.39196 94.70175 ## ## [[802]] ## [1] 89.79217 98.58034 91.12827 99.81211 101.83730 107.17669 91.50011 106.74090 100.04654 96.39848 ## ## [[803]] ## [1] 111.17842 102.47224 92.11449 87.32121 103.41368 92.41988 118.08070 105.44793 72.63326 89.77450 ## ## [[804]] ## [1] 87.54215 89.83358 83.51961 105.21127 103.76948 104.25304 111.23422 99.64648 114.38506 88.72038 ## ## [[805]] ## [1] 93.14592 92.22073 96.22105 90.96082 106.43148 98.71891 111.10947 84.73959 84.68609 93.20833 ## ## [[806]] ## [1] 91.26627 84.79016 103.92481 106.69879 113.18415 105.12023 104.31391 113.04155 96.10864 101.27641 ## ## [[807]] ## [1] 102.89348 123.72743 104.30066 92.14512 104.67128 88.53977 88.84873 112.10668 88.27126 84.33433 ## ## [[808]] ## [1] 95.29770 93.67314 103.13250 97.60162 126.46451 113.33402 80.05072 103.19367 95.88682 107.75515 ## ## [[809]] ## [1] 89.83848 94.80017 100.70588 104.09644 83.45183 96.07376 79.59866 105.40665 93.34679 113.80520 ## ## [[810]] ## [1] 111.81858 92.18290 103.52178 111.70223 104.62580 88.89722 80.25478 102.45202 92.81076 113.72844 ## ## [[811]] ## [1] 91.79382 106.50458 109.36317 107.96137 83.11933 85.26959 95.07201 110.42228 112.42340 118.57857 ## ## [[812]] ## [1] 90.70658 93.46793 99.75588 112.46794 80.86221 87.77169 117.49074 107.83973 78.64418 110.73112 ## ## [[813]] ## [1] 103.85901 93.01017 99.94312 106.35906 103.52564 107.95670 115.36952 103.90113 85.19366 100.61579 ## ## [[814]] ## [1] 76.24250 97.57333 92.00934 90.74514 93.84733 138.47768 90.00301 90.88313 96.18920 96.16003 ## ## [[815]] ## [1] 133.97894 99.73929 98.50160 95.31650 111.25797 97.87980 104.70019 101.08873 84.38575 91.88737 ## ## [[816]] ## [1] 100.01149 112.03108 103.11693 101.30598 91.94837 109.26088 109.47017 96.78202 107.72423 97.58389 ## ## [[817]] ## [1] 102.12771 108.25595 105.63049 92.47632 103.78200 94.74876 98.09449 90.97881 99.75940 108.72397 ## ## [[818]] ## [1] 96.87538 107.20717 98.97171 105.59022 84.45802 107.09923 93.48404 95.61919 102.59304 104.91537 ## ## [[819]] ## [1] 95.04768 89.68125 93.06174 87.33246 111.23202 103.80870 99.87810 89.64387 108.59687 101.89993 ## ## [[820]] ## [1] 82.74124 96.12334 96.81199 96.75697 100.30053 103.92322 111.95631 98.86423 93.69941 88.12501 ## ## [[821]] ## [1] 103.35647 95.72466 106.11499 91.29598 97.04949 87.42155 105.54534 97.95588 127.95223 95.62367 ## ## [[822]] ## [1] 91.87248 119.63029 119.28462 115.34180 103.19944 107.35768 109.26873 111.27243 93.34530 92.09063 ## ## [[823]] ## [1] 110.87667 88.26696 103.88893 92.65484 120.47724 109.74612 105.27680 101.96198 91.90564 95.21816 ## ## [[824]] ## [1] 100.98272 102.22764 103.26388 73.98731 103.53844 105.85548 111.02463 115.64429 108.77081 110.14624 ## ## [[825]] ## [1] 95.77893 94.53292 91.35006 116.33887 79.54332 102.56732 100.39982 104.43885 108.40796 86.38778 ## ## [[826]] ## [1] 107.99110 104.01891 99.35449 95.48065 103.91652 92.45772 103.99849 100.08737 83.43713 117.33568 ## ## [[827]] ## [1] 120.91335 110.63940 95.86578 94.10955 110.89767 109.40431 110.96697 97.32538 111.50525 117.84148 ## ## [[828]] ## [1] 101.66830 101.85652 100.35448 88.21193 88.41709 94.15861 104.63172 102.62791 112.18395 91.09165 ## ## [[829]] ## [1] 98.90740 95.26493 101.99502 106.27386 116.91963 116.63438 118.52965 106.22595 118.03368 88.94131 ## ## [[830]] ## [1] 101.48183 114.49754 97.06137 104.76037 107.62420 97.88665 112.51921 105.43695 92.10326 111.78562 ## ## [[831]] ## [1] 87.67286 109.42812 91.97829 106.09076 104.42054 111.75050 104.17438 108.48561 92.87779 99.08512 ## ## [[832]] ## [1] 110.57867 91.59256 89.79901 98.38778 98.78380 100.02279 123.17918 84.96592 90.82043 91.76591 ## ## [[833]] ## [1] 114.46637 112.50177 90.66538 89.31903 96.69125 80.05976 104.92572 99.22337 82.83102 97.62086 ## ## [[834]] ## [1] 99.54923 108.36517 99.45342 92.87102 93.58757 113.51892 96.96775 102.98307 104.06006 104.44067 ## ## [[835]] ## [1] 84.98240 106.87201 111.87639 120.55285 86.82508 88.57312 104.40787 94.93473 112.51163 84.87386 ## ## [[836]] ## [1] 103.71930 103.86633 108.84498 109.02945 101.12032 83.44888 103.30136 103.78422 81.52350 111.24007 ## ## [[837]] ## [1] 101.08392 88.83602 102.73220 109.56233 105.83652 95.94657 123.60562 98.13434 103.32458 104.77481 ## ## [[838]] ## [1] 109.45989 108.46452 99.80745 98.67913 89.20169 104.16385 107.13577 95.79044 108.53102 100.62377 ## ## [[839]] ## [1] 105.24349 92.57916 110.71473 87.09632 120.98183 98.21461 85.95321 89.55532 79.99328 97.95765 ## ## [[840]] ## [1] 101.89139 93.56225 98.30976 86.97716 110.17187 98.33916 102.85402 121.22174 109.76021 88.12750 ## ## [[841]] ## [1] 111.24720 83.30961 128.69328 114.75108 84.40446 91.59287 115.52130 88.39850 123.99464 113.25609 ## ## [[842]] ## [1] 108.35961 95.47588 116.72205 101.81666 110.82301 94.25661 108.13003 90.27595 94.63996 98.19706 ## ## [[843]] ## [1] 112.02557 101.82635 95.47075 89.54967 92.62731 103.14212 103.58337 97.14991 93.27628 79.28307 ## ## [[844]] ## [1] 103.78110 96.27454 99.54514 98.62394 79.54333 99.11865 118.03258 118.49423 84.97936 100.30517 ## ## [[845]] ## [1] 79.20708 94.08208 117.37658 108.32202 96.56770 96.04711 99.18135 88.16878 101.00255 91.58784 ## ## [[846]] ## [1] 86.45391 91.75747 110.45489 89.46934 90.42533 76.75501 105.42004 100.87274 96.13098 109.07218 ## ## [[847]] ## [1] 100.20467 105.75108 95.79470 93.65267 111.02783 108.33467 109.13794 104.16442 98.77764 91.31293 ## ## [[848]] ## [1] 119.78568 101.54337 96.56033 117.70410 116.86404 93.33886 99.97406 97.14000 109.56645 96.86947 ## ## [[849]] ## [1] 102.72647 100.41452 99.95118 90.23781 101.44050 104.56619 100.37750 96.29026 105.65149 101.21623 ## ## [[850]] ## [1] 108.32895 89.76190 119.47171 89.55846 95.08665 107.50693 103.89698 85.13594 93.68978 107.27125 ## ## [[851]] ## [1] 121.49450 117.12917 119.54158 111.41655 104.85865 97.21890 106.73628 93.86280 79.96844 112.12281 ## ## [[852]] ## [1] 94.83830 107.26822 82.74697 65.32510 98.86634 85.52828 96.30755 103.39561 94.63831 100.30226 ## ## [[853]] ## [1] 92.75057 89.02760 97.63103 110.12893 88.98441 108.75087 94.56639 86.74807 106.34937 107.30203 ## ## [[854]] ## [1] 111.66522 105.92739 99.57055 115.21017 95.62637 99.14789 96.69699 107.45570 96.24881 106.51793 ## ## [[855]] ## [1] 85.65256 92.20842 102.93402 101.93904 93.00898 113.91549 108.19059 100.86194 102.95126 97.32486 ## ## [[856]] ## [1] 112.17317 103.70594 79.99279 100.31764 99.50419 89.82786 96.30833 117.15967 125.35347 110.89658 ## ## [[857]] ## [1] 95.55488 109.92465 107.00825 117.57615 93.50314 108.86952 126.19142 78.98256 108.77831 113.22033 ## ## [[858]] ## [1] 104.88795 105.74215 92.45537 92.64501 89.74869 82.80738 104.32841 101.10807 99.70513 101.57067 ## ## [[859]] ## [1] 95.86182 117.70021 103.57371 99.79262 89.40295 90.18094 92.50386 104.69876 109.16287 94.34046 ## ## [[860]] ## [1] 91.59345 92.69508 89.15874 101.09629 112.24458 73.93593 99.20964 113.11011 92.11515 98.92145 ## ## [[861]] ## [1] 107.94524 103.65478 103.30256 77.13173 95.88907 98.11483 110.60457 103.18695 107.57947 108.54643 ## ## [[862]] ## [1] 85.50525 105.41795 105.07769 87.10161 79.12706 102.44183 104.57003 93.08222 110.24626 86.32027 ## ## [[863]] ## [1] 119.3686 106.1535 114.9021 108.1627 103.4507 103.9255 112.8592 111.1504 102.5193 120.5157 ## ## [[864]] ## [1] 89.46771 86.96643 124.58965 92.06586 115.91349 108.21518 95.70725 100.14296 95.97561 100.98646 ## ## [[865]] ## [1] 95.04110 89.25795 106.87729 97.06055 98.13888 96.51084 103.46742 90.20160 103.31479 94.81296 ## ## [[866]] ## [1] 97.73195 95.06347 100.58654 104.40207 91.37263 94.29010 98.70955 84.02535 98.79732 116.52091 ## ## [[867]] ## [1] 96.37989 99.60797 88.99337 96.67052 105.17466 107.85979 101.58797 97.65816 88.23793 99.86661 ## ## [[868]] ## [1] 103.09626 96.21372 109.47117 102.30409 90.46483 96.34919 93.68308 87.32542 88.67164 96.48801 ## ## [[869]] ## [1] 92.56750 101.48720 80.90517 86.34693 113.71685 96.41780 102.58303 107.99707 99.28018 112.29318 ## ## [[870]] ## [1] 108.17467 120.45294 108.98615 119.30382 100.32119 88.41880 110.74195 96.94017 104.82289 117.43485 ## ## [[871]] ## [1] 107.99182 85.01559 115.09706 107.37178 98.97238 93.28788 99.62239 87.05368 77.60123 92.19536 ## ## [[872]] ## [1] 99.64887 87.73248 77.64007 105.87619 92.19500 100.46105 75.91389 107.96288 90.83765 112.03692 ## ## [[873]] ## [1] 100.66001 102.12332 102.97256 98.93665 106.50562 119.13763 103.09819 98.71250 97.87848 88.06851 ## ## [[874]] ## [1] 101.75369 85.90783 89.07130 114.14380 84.65305 121.31139 107.01721 117.64984 104.52689 98.12011 ## ## [[875]] ## [1] 116.89591 100.20237 95.79191 94.19975 94.54383 104.49052 103.94751 100.64419 81.74530 88.83004 ## ## [[876]] ## [1] 77.35147 87.79863 118.48894 115.21978 92.74842 112.47696 98.62914 98.19600 110.53276 98.70739 ## ## [[877]] ## [1] 112.08685 102.93306 90.17291 104.06421 99.63322 94.84033 97.93320 100.09533 106.27763 100.71198 ## ## [[878]] ## [1] 102.08829 87.25319 98.12354 98.93106 96.39736 95.96678 100.10376 100.02283 104.75467 114.39143 ## ## [[879]] ## [1] 97.80681 97.34346 121.10953 95.90986 94.45536 105.11537 98.61968 104.80892 107.73434 127.96152 ## ## [[880]] ## [1] 112.29680 109.42776 103.06774 96.02147 100.50308 89.68864 108.12695 106.31402 112.85227 89.99067 ## ## [[881]] ## [1] 97.38547 90.26136 97.89401 102.12111 108.30356 102.99609 93.80233 99.10664 90.38660 104.07181 ## ## [[882]] ## [1] 105.70587 87.47788 107.65068 109.34933 106.51894 108.78122 90.57367 91.07117 113.25724 107.28270 ## ## [[883]] ## [1] 96.94646 105.98440 118.11892 101.88120 95.96326 94.18636 88.48260 102.05331 105.10268 101.72068 ## ## [[884]] ## [1] 103.52618 98.48742 104.70637 91.71996 97.78162 99.60640 113.22345 79.40593 122.73226 92.99579 ## ## [[885]] ## [1] 110.79260 97.34788 97.13348 98.69914 75.62489 128.76658 102.57869 106.70083 94.05556 92.77483 ## ## [[886]] ## [1] 113.53727 107.90072 111.18223 96.84637 86.64824 93.92462 116.63543 84.30238 117.69138 95.09481 ## ## [[887]] ## [1] 84.32687 88.62747 103.49810 97.13343 74.08879 96.31903 115.70937 96.57446 115.50090 93.16591 ## ## [[888]] ## [1] 107.40074 96.52431 109.07752 81.51102 102.03634 113.56852 91.55536 116.57013 95.95406 94.37988 ## ## [[889]] ## [1] 88.90582 105.68639 88.93457 85.87063 97.46742 82.57178 91.12804 119.49795 100.47122 108.56958 ## ## [[890]] ## [1] 83.78056 78.23860 109.59564 100.98007 116.21635 110.43556 77.78006 112.02889 89.81825 99.12536 ## ## [[891]] ## [1] 102.60476 93.17424 92.32986 100.11749 102.69816 84.02748 117.72088 113.46948 96.69317 83.07627 ## ## [[892]] ## [1] 110.24809 120.17919 88.82481 101.62386 85.43484 95.00101 106.28484 85.50426 89.03362 96.47022 ## ## [[893]] ## [1] 94.57417 100.17932 98.83162 80.36428 87.20252 101.46858 104.68037 114.49423 105.86975 99.75689 ## ## [[894]] ## [1] 106.05871 89.01613 77.14844 97.55943 97.06051 91.78657 77.55425 86.34112 114.92242 88.84587 ## ## [[895]] ## [1] 99.77645 96.59027 116.86485 101.44071 120.27231 110.45045 84.52460 101.08307 104.58109 93.68451 ## ## [[896]] ## [1] 96.14221 100.27631 80.72126 78.60173 92.81215 104.36312 111.28801 75.74599 97.83669 90.87323 ## ## [[897]] ## [1] 94.05423 109.90943 120.14392 96.69818 100.48553 82.50255 127.54171 99.68570 107.10694 104.61404 ## ## [[898]] ## [1] 87.40640 101.63848 86.83617 100.99485 103.09249 90.29873 86.25039 100.60569 101.00214 101.06553 ## ## [[899]] ## [1] 119.31576 93.83525 94.37433 90.10037 127.31228 92.78334 113.33505 87.79992 114.01776 103.32223 ## ## [[900]] ## [1] 91.81526 103.07817 111.33651 109.32779 102.24101 95.82190 83.49669 90.20612 88.92175 106.10910 ## ## [[901]] ## [1] 95.72201 104.93082 107.70205 108.85916 118.37702 95.97641 96.80243 93.11283 113.21080 95.76171 ## ## [[902]] ## [1] 99.43256 93.94281 97.43484 103.01264 90.61377 109.42810 88.27839 108.51867 93.17116 90.90135 ## ## [[903]] ## [1] 111.55199 99.87259 102.14528 114.14121 107.72213 99.18152 90.49185 102.64129 96.25219 108.30168 ## ## [[904]] ## [1] 88.76297 93.12204 128.55632 113.37881 89.33907 94.91349 98.88690 92.52609 108.79552 102.49806 ## ## [[905]] ## [1] 115.88803 98.91964 108.91097 103.43357 85.85632 86.00096 100.80035 82.26976 90.67224 106.78925 ## ## [[906]] ## [1] 106.87114 95.42229 100.50773 88.27293 98.92780 108.99815 112.68479 87.40106 96.45884 98.50786 ## ## [[907]] ## [1] 101.58082 87.36003 101.61404 105.14729 115.97460 88.52816 105.64563 96.84301 82.99034 119.67137 ## ## [[908]] ## [1] 89.88090 93.11202 96.95197 103.00663 101.28613 84.83257 92.67356 106.36779 90.93397 102.15868 ## ## [[909]] ## [1] 101.03450 109.33629 106.21857 103.56582 110.24141 103.27753 91.76766 96.57896 93.18553 92.46451 ## ## [[910]] ## [1] 112.05022 110.04291 103.56035 100.05809 99.88516 94.86594 104.88365 86.40784 88.34743 106.64101 ## ## [[911]] ## [1] 91.68336 107.70414 100.94614 102.27042 97.84986 95.17530 116.96099 96.11521 124.56699 102.47745 ## ## [[912]] ## [1] 100.41951 105.74446 107.31720 84.05906 98.73205 101.94249 87.12573 88.78964 94.29094 105.37981 ## ## [[913]] ## [1] 95.22230 90.87501 85.07435 82.25503 107.14266 107.96784 87.11859 89.52980 100.73098 120.36066 ## ## [[914]] ## [1] 117.60303 96.43465 92.63180 118.48882 114.90319 83.52711 88.25230 107.28057 98.38225 74.30046 ## ## [[915]] ## [1] 101.20741 116.00177 100.24864 108.92058 91.41868 98.98190 109.48457 98.53516 99.35263 101.83010 ## ## [[916]] ## [1] 89.89364 91.78493 95.62090 90.20544 111.42474 91.22091 98.83961 113.53866 95.68762 92.74378 ## ## [[917]] ## [1] 102.16502 100.29394 102.00306 90.58615 93.16619 106.01541 73.58597 112.18853 102.79200 84.87211 ## ## [[918]] ## [1] 80.99680 90.64965 110.78515 103.74128 97.38023 102.29025 112.56565 98.86271 98.00183 96.54142 ## ## [[919]] ## [1] 97.95852 80.28524 98.46310 122.97633 98.66059 106.56093 96.33214 114.95107 107.00709 99.20258 ## ## [[920]] ## [1] 96.50322 95.44889 91.95869 105.45882 102.38412 110.86513 94.26385 84.80983 80.38884 75.80633 ## ## [[921]] ## [1] 107.55968 99.89392 106.96752 108.86307 93.80822 116.32443 120.65526 101.57662 97.63041 106.06351 ## ## [[922]] ## [1] 108.99039 113.31799 107.28032 98.76130 103.57268 95.99777 90.76100 85.22448 85.76125 96.03117 ## ## [[923]] ## [1] 105.39525 109.89925 101.30466 97.60067 82.05801 97.53694 91.25639 86.76057 89.06139 95.80930 ## ## [[924]] ## [1] 96.39562 111.53804 122.11258 104.82191 98.87045 117.68789 105.75525 102.43162 112.15881 84.18753 ## ## [[925]] ## [1] 103.98335 99.97747 109.20243 91.77985 94.37468 110.50229 103.49848 92.21194 91.56943 92.31185 ## ## [[926]] ## [1] 103.21712 107.60301 87.19233 106.20577 103.98092 102.30523 102.02769 93.67455 79.33976 93.36589 ## ## [[927]] ## [1] 85.55715 100.66142 82.47433 102.36080 123.38681 111.77156 109.94976 97.90737 93.32827 85.74890 ## ## [[928]] ## [1] 106.14565 107.72774 108.40243 93.52001 96.31198 85.10382 99.77540 90.72762 86.13480 88.40829 ## ## [[929]] ## [1] 98.76569 102.18780 108.71949 80.39802 115.45862 90.97110 103.34972 109.84026 91.31758 90.46708 ## ## [[930]] ## [1] 102.17360 88.02521 95.92035 90.44490 102.71008 107.12935 110.61804 96.83805 99.11976 99.20315 ## ## [[931]] ## [1] 99.49805 97.90966 92.38023 101.89615 93.99873 99.65779 99.12113 87.29086 111.58024 101.90796 ## ## [[932]] ## [1] 96.41113 105.11903 89.40928 118.81446 105.03535 97.11575 111.32001 101.67702 94.12311 85.97858 ## ## [[933]] ## [1] 99.59243 106.20809 103.26506 86.03112 104.19340 94.45632 100.09232 112.47221 103.34539 105.28366 ## ## [[934]] ## [1] 91.69129 102.23612 85.45874 108.58151 92.39099 87.89509 91.40537 106.50458 101.85348 79.56190 ## ## [[935]] ## [1] 78.23889 96.03752 91.12493 100.41661 94.52449 95.66240 102.86616 106.54957 95.90288 104.63386 ## ## [[936]] ## [1] 81.79259 92.60837 102.80355 96.24444 106.32932 88.48973 107.89034 107.82210 101.79126 99.31849 ## ## [[937]] ## [1] 108.90873 97.77243 102.89667 88.72485 93.11488 103.86097 94.04986 96.77799 110.84000 101.70635 ## ## [[938]] ## [1] 105.04957 110.14072 97.41916 96.83551 110.41471 83.03171 103.76149 101.05297 115.83489 98.21692 ## ## [[939]] ## [1] 102.02332 87.24144 96.54722 88.97581 105.95436 100.82118 96.64136 102.60736 113.62363 93.37928 ## ## [[940]] ## [1] 105.24255 100.32133 89.39275 83.93435 112.58532 115.43663 112.26493 90.18253 96.36501 119.39738 ## ## [[941]] ## [1] 107.53133 106.59715 118.33386 88.72260 95.20532 94.70040 95.83589 89.10702 100.93027 97.96627 ## ## [[942]] ## [1] 90.70536 118.53105 100.61187 75.97755 96.77097 74.37116 97.57465 103.76844 94.46140 99.66351 ## ## [[943]] ## [1] 103.33204 96.15316 113.78277 118.79259 108.13175 109.65959 123.37045 98.67117 101.74188 84.45569 ## ## [[944]] ## [1] 99.36900 94.62171 98.59055 101.25883 98.66790 97.15374 75.18634 112.17715 106.30502 81.99376 ## ## [[945]] ## [1] 100.32642 114.34109 117.80309 124.64981 94.44994 109.52152 114.15171 92.31795 105.83195 103.04565 ## ## [[946]] ## [1] 112.80520 102.56226 97.53578 104.86042 89.34386 106.63381 96.36483 104.55080 102.30298 102.81376 ## ## [[947]] ## [1] 92.76203 98.91283 95.64279 105.98600 120.16109 105.63477 87.83817 88.30430 100.25749 110.01570 ## ## [[948]] ## [1] 114.17468 88.92294 101.04173 101.30190 98.89528 87.59991 106.25270 80.87006 106.88533 84.20639 ## ## [[949]] ## [1] 96.62138 98.52868 93.26365 94.31372 104.70856 113.01337 100.36709 94.05105 93.34712 107.16171 ## ## [[950]] ## [1] 95.36276 84.52560 100.43929 109.10228 104.61405 117.09690 124.68378 106.24965 98.21078 112.69888 ## ## [[951]] ## [1] 107.46613 121.20115 103.46640 98.35532 108.42020 102.21227 104.05023 113.45426 87.29728 94.02802 ## ## [[952]] ## [1] 92.82084 90.85514 100.57357 95.24611 106.83932 112.88057 93.17801 104.13021 103.15551 90.66759 ## ## [[953]] ## [1] 102.56016 92.14984 89.36393 81.68069 117.13728 98.73548 96.66316 114.32154 121.32631 92.77641 ## ## [[954]] ## [1] 87.84741 99.21913 85.47392 93.79005 98.97767 94.75505 116.84593 102.33604 101.22876 116.72040 ## ## [[955]] ## [1] 115.10498 96.83071 100.12039 90.38597 93.13043 85.53786 106.53788 97.72313 105.62840 97.88458 ## ## [[956]] ## [1] 85.37318 89.39202 107.46092 92.35105 85.76425 83.80396 94.05848 103.45023 96.53204 94.69119 ## ## [[957]] ## [1] 99.33335 100.79489 109.40990 100.64707 98.69494 96.30127 89.92899 98.74297 86.46457 114.65529 ## ## [[958]] ## [1] 102.03787 80.79990 87.26047 107.02036 77.14634 106.85716 103.02028 92.83059 94.20846 86.99773 ## ## [[959]] ## [1] 88.16543 96.24198 85.32842 97.04659 94.36854 101.53260 105.03901 102.58477 106.14697 101.60094 ## ## [[960]] ## [1] 93.59534 97.66061 113.58880 115.96876 104.57860 89.57277 103.29988 112.19391 88.99248 111.14989 ## ## [[961]] ## [1] 84.62436 97.96686 113.41506 100.35188 106.81345 98.83408 92.13692 113.17788 103.50563 95.11436 ## ## [[962]] ## [1] 87.41329 103.12972 96.05290 107.22693 109.99898 118.52233 100.06540 101.60221 96.04252 92.90499 ## ## [[963]] ## [1] 76.36637 87.95608 106.37170 116.46656 86.12311 107.46666 95.68060 107.91188 117.43468 90.40513 ## ## [[964]] ## [1] 79.19202 97.02361 106.90920 109.50149 104.87902 98.67032 130.67501 109.59281 96.16299 101.75652 ## ## [[965]] ## [1] 108.05696 104.56543 99.75029 101.91131 104.79134 94.09822 97.46316 107.95685 95.78056 106.33735 ## ## [[966]] ## [1] 88.86071 109.09550 112.69026 95.44508 84.15907 103.04245 102.44779 84.44990 105.97473 79.66270 ## ## [[967]] ## [1] 92.33906 116.48641 107.81861 101.07035 71.60969 100.84048 89.31508 100.41520 101.27204 104.55362 ## ## [[968]] ## [1] 96.96057 98.47367 95.12559 101.25659 93.48482 106.05033 90.44292 86.90103 99.13627 95.43029 ## ## [[969]] ## [1] 104.49582 84.71356 102.61304 109.78999 91.06434 107.76499 108.27099 105.90026 89.01582 96.86672 ## ## [[970]] ## [1] 103.24347 85.61054 91.53637 104.84004 110.73687 103.27074 95.03142 93.65196 119.25280 96.59895 ## ## [[971]] ## [1] 106.92018 88.70759 89.94249 95.99518 103.58030 108.64537 100.08459 104.71192 99.01345 103.43638 ## ## [[972]] ## [1] 85.60387 100.55957 97.93470 98.16097 93.78389 117.27972 91.60227 97.19412 91.62705 97.25165 ## ## [[973]] ## [1] 104.72345 77.74312 98.16408 97.05850 88.56002 98.37196 102.67764 102.56801 94.96423 123.13682 ## ## [[974]] ## [1] 96.71523 83.99308 94.49108 109.59841 92.47537 99.32305 96.01868 93.14554 113.19230 81.46485 ## ## [[975]] ## [1] 99.79155 98.28982 114.33552 99.40748 110.34515 102.36449 91.63776 103.79970 88.95400 88.12800 ## ## [[976]] ## [1] 112.13823 102.11379 84.15429 93.87927 106.08395 102.78459 95.55461 90.53321 97.32221 109.06845 ## ## [[977]] ## [1] 94.33184 109.60785 106.53310 97.39978 81.79218 91.74566 106.52881 118.16123 108.31245 90.13089 ## ## [[978]] ## [1] 102.35972 96.08927 94.37156 89.03058 92.33544 108.41214 118.80694 106.43204 88.25041 92.92935 ## ## [[979]] ## [1] 121.08869 95.37613 92.12802 95.41104 123.92243 103.55843 97.10690 110.88962 86.04928 98.82193 ## ## [[980]] ## [1] 107.01325 88.79165 95.14606 104.22571 86.09678 79.76921 97.09232 120.35834 92.03787 86.17668 ## ## [[981]] ## [1] 98.77389 112.32764 90.58841 106.17050 97.17728 80.32695 99.39750 103.42111 97.79940 101.26721 ## ## [[982]] ## [1] 91.32513 93.04428 98.63506 113.22136 86.50271 92.13783 99.56453 87.64677 86.61410 97.11457 ## ## [[983]] ## [1] 95.02412 105.54381 96.10780 85.25398 124.56901 95.12529 123.90708 90.64965 105.39162 93.53911 ## ## [[984]] ## [1] 110.66648 93.74961 99.83820 105.41147 96.65570 92.85160 97.95525 81.41824 97.96229 94.78078 ## ## [[985]] ## [1] 100.21990 83.84389 106.21140 99.36613 89.25209 112.75572 98.60070 82.79183 115.49430 94.21808 ## ## [[986]] ## [1] 101.93328 116.21714 106.50310 100.60969 102.63963 94.81812 108.94870 102.09167 93.73855 94.64589 ## ## [[987]] ## [1] 105.32714 90.52794 107.14720 108.37616 90.26667 112.03008 96.48690 114.59216 104.29113 85.21373 ## ## [[988]] ## [1] 107.16358 91.92673 95.45293 103.80422 110.44577 95.22299 101.26339 84.44741 78.83118 81.20429 ## ## [[989]] ## [1] 91.94151 110.23932 90.62442 90.28454 97.08643 89.05085 105.91065 102.01180 106.92298 90.66887 ## ## [[990]] ## [1] 99.08324 100.09375 104.11194 101.19110 92.67660 107.33147 103.64445 98.81417 95.73546 107.84555 ## ## [[991]] ## [1] 117.46074 114.69778 95.36521 98.91181 95.26727 101.75535 96.66655 116.66689 96.53392 95.57861 ## ## [[992]] ## [1] 98.84200 98.12420 106.85334 105.34630 84.20656 93.40112 95.68301 109.43680 99.79446 104.99590 ## ## [[993]] ## [1] 99.21597 95.60648 106.64591 123.33268 100.07030 65.97976 90.42114 97.73507 84.43373 103.16930 ## ## [[994]] ## [1] 94.15852 106.96958 109.44523 81.85389 105.63601 109.72807 93.19516 90.73466 80.64039 109.63542 ## ## [[995]] ## [1] 120.83685 98.83562 111.06695 112.27743 101.01294 100.40172 120.52148 95.52754 88.18387 112.38723 ## ## [[996]] ## [1] 94.01766 85.24290 96.63835 91.57959 90.05759 122.70944 100.10188 105.58212 78.91113 101.03266 ## ## [[997]] ## [1] 81.99852 104.73502 107.25035 95.73135 94.63227 113.23860 89.08647 103.09381 104.92174 107.39041 ## ## [[998]] ## [1] 98.82074 101.58641 90.24960 109.40499 94.10361 89.75216 96.32884 92.42527 110.79329 93.55076 ## ## [[999]] ## [1] 123.70725 98.33188 109.26961 94.31848 102.25090 111.31986 113.80482 97.67197 83.99357 97.01631 ## ## [[1000]] ## [1] 97.24376 99.69674 110.89346 89.94578 83.67464 107.73542 99.71792 103.56261 86.73007 92.95463 ``` --- # Calculate all means ``` r map_dbl(samples, mean) %>% head() ``` ``` ## [1] 95.75441 103.22045 99.91284 102.21686 101.23084 96.37082 ``` -- * What's the `\(sd\)` of these means? That's the standard error. -- ``` r map_dbl(samples, mean) %>% sd() ``` ``` ## [1] 3.144175 ``` --- # Sample size Let's re-do this, pulling a sample of 100 each time. -- ``` r samples2 <- replicate(1000, rnorm(100, mean = 100, sd = 10), simplify = FALSE) map_dbl(samples2, mean) %>% sd() ``` ``` ## [1] 0.9728883 ``` --- # Visualize the sampling distributions ``` r sample_means <- tibble(iter = rep(1:1000, 2), sample = rep(c(10, 100), each = 1000), mean = c(map_dbl(samples, mean), map_dbl(samples2, mean)) ) sample_means ``` ``` ## # A tibble: 2,000 × 3 ## iter sample mean ## <int> <dbl> <dbl> ## 1 1 10 95.8 ## 2 2 10 103. ## 3 3 10 99.9 ## 4 4 10 102. ## 5 5 10 101. ## 6 6 10 96.4 ## 7 7 10 103. ## 8 8 10 104. ## 9 9 10 96.0 ## 10 10 10 96.8 ## # ℹ 1,990 more rows ``` --- ``` r ggplot(sample_means, aes(mean)) + geom_density(aes(fill = factor(sample)), alpha = 0.3) ``` <!-- --> --- # Fit a model ``` r m <- lm(cty ~ displ + class, mpg) summary(m) ``` ``` ## ## Call: ## lm(formula = cty ~ displ + class, data = mpg) ## ## Residuals: ## Min 1Q Median 3Q Max ## -5.2689 -1.1503 -0.0156 1.0341 12.9782 ## ## Coefficients: ## Estimate Std. Error t value Pr(>|t|) ## (Intercept) 28.7768 1.4729 19.538 < 2e-16 *** ## displ -2.1716 0.1747 -12.433 < 2e-16 *** ## classcompact -3.5991 1.2522 -2.874 0.00444 ** ## classmidsize -3.6755 1.2063 -3.047 0.00259 ** ## classminivan -5.5951 1.3060 -4.284 2.71e-05 *** ## classpickup -6.1825 1.1214 -5.513 9.60e-08 *** ## classsubcompact -2.6290 1.2369 -2.125 0.03464 * ## classsuv -5.5994 1.0872 -5.150 5.65e-07 *** ## --- ## Signif. codes: 0 '***' 0.001 '**' 0.01 '*' 0.05 '.' 0.1 ' ' 1 ## ## Residual standard error: 2.249 on 226 degrees of freedom ## Multiple R-squared: 0.7291, Adjusted R-squared: 0.7207 ## F-statistic: 86.89 on 7 and 226 DF, p-value: < 2.2e-16 ``` --- # Visualize with standard errors ``` r tidied_m <- broom::tidy(m, conf.int = TRUE) tidied_m ``` ``` ## # A tibble: 8 × 7 ## term estimate std.error statistic p.value conf.low conf.high ## <chr> <dbl> <dbl> <dbl> <dbl> <dbl> <dbl> ## 1 (Intercept) 28.8 1.47 19.5 1.91e-50 25.9 31.7 ## 2 displ -2.17 0.175 -12.4 2.20e-27 -2.52 -1.83 ## 3 classcompact -3.60 1.25 -2.87 4.44e- 3 -6.07 -1.13 ## 4 classmidsize -3.68 1.21 -3.05 2.59e- 3 -6.05 -1.30 ## 5 classminivan -5.60 1.31 -4.28 2.71e- 5 -8.17 -3.02 ## 6 classpickup -6.18 1.12 -5.51 9.60e- 8 -8.39 -3.97 ## 7 classsubcompact -2.63 1.24 -2.13 3.46e- 2 -5.07 -0.192 ## 8 classsuv -5.60 1.09 -5.15 5.65e- 7 -7.74 -3.46 ``` --- ``` r ggplot(tidied_m, aes(term, estimate)) + geom_hline(yintercept = 0, color = "cornflowerblue", linetype = 2) + geom_errorbar(aes(ymin = conf.low, ymax = conf.high)) + geom_point() + coord_flip() ``` <!-- --> --- # Multiple error bars ``` r library(colorspace) ggplot(tidied_m, aes(term, estimate)) + geom_hline(yintercept = 0, color = "cornflowerblue", linetype = 2) + geom_errorbar(aes(ymin = estimate + qnorm(.025)*std.error, ymax = estimate + qnorm(.975)*std.error), color = lighten("#4375D3", .6), width = 0.2, size = 0.8) + # 95% CI geom_errorbar(aes(ymin = estimate + qnorm(.05)*std.error, ymax = estimate + qnorm(.95)*std.error), color = lighten("#4375D3", .3), width = 0.2, size = 1.2) + # 90% CI geom_errorbar(aes(ymin = estimate + qnorm(.1)*std.error, ymax = estimate + qnorm(.9)*std.error), color = "#4375D3", width = 0.2, size = 1.6) + # 80% CI geom_point() + coord_flip() ``` --- <!-- --> --- # Add levels to legend ``` r p <- ggplot(tidied_m, aes(term, estimate)) + geom_hline(yintercept = 0, color = "cornflowerblue", linetype = 2) + geom_errorbar(aes(ymin = estimate + qnorm(.025)*std.error, ymax = estimate + qnorm(.975)*std.error, color = "95%"), width = 0.2, size = 0.8) + geom_errorbar(aes(ymin = estimate + qnorm(.05)*std.error, ymax = estimate + qnorm(.95)*std.error, color = "90%"), width = 0.2, size = 1.2) + geom_errorbar(aes(ymin = estimate + qnorm(.1)*std.error, ymax = estimate + qnorm(.9)*std.error, color = "80%"), width = 0.2, size = 1.6) ``` --- ``` r p ``` <!-- --> --- ``` r p + scale_color_manual("Confidence Interval", values = c("#4375D3", lighten("#4375D3", .3), lighten("#4375D3", .6))) + geom_point() + coord_flip() ``` --- <!-- --> --- # Density stripes ``` r if (!requireNamespace("ungeviz", quietly = TRUE)) { remotes::install_github("wilkelab/ungeviz") } #remotes::install_github("wilkelab/ungeviz") library(ungeviz) ggplot(tidied_m, aes(estimate, term)) + stat_confidence_density( aes(moe = std.error), fill = "#4375D3", height = 0.6 ) + xlim(-10, 35) + geom_point() ``` <!-- --> --- # Actual densities ``` r library(ggridges) ggplot(tidied_m, aes(estimate, term)) + stat_confidence_density( aes(moe = std.error, height = stat(density)), geom = "ridgeline", confidence = 0.95, min_height = 0.001, alpha = 0.7, fill = "#4375D3" ) + xlim(-10, 35) ``` <!-- --> --- class: inverse-blue center middle # HOPs ### Hypothetical Outcome Plots (and related plots) --- # Standard regression plot ``` r ggplot(mtcars, aes(disp, mpg)) + geom_point() + geom_smooth() ``` <!-- --> --- # Alternative <!-- --> --- # How? ### Bootstrapping ``` r row_samps <- replicate( 100, sample( seq_len(nrow(mtcars)), nrow(mtcars), replace = TRUE ), simplify = FALSE ) row_samps ``` ``` ## [[1]] ## [1] 31 6 32 12 1 14 2 11 20 10 26 10 22 30 25 25 5 31 19 13 19 20 17 1 4 12 12 25 20 21 16 23 ## ## [[2]] ## [1] 11 23 14 1 24 20 10 30 27 24 22 23 25 1 18 18 25 8 8 16 25 19 31 13 11 10 21 6 14 14 12 24 ## ## [[3]] ## [1] 27 29 22 5 6 8 14 16 7 13 17 13 21 10 7 21 7 20 30 30 5 10 9 8 4 15 16 21 27 23 19 7 ## ## [[4]] ## [1] 16 7 8 28 3 17 13 26 8 30 3 32 20 10 2 6 19 21 11 6 16 9 17 4 25 4 27 29 19 21 1 16 ## ## [[5]] ## [1] 6 13 29 8 2 14 11 3 27 3 28 31 32 3 6 16 6 18 27 2 10 15 30 12 20 26 19 7 16 31 20 3 ## ## [[6]] ## [1] 7 8 30 22 9 13 23 9 20 7 13 20 30 1 30 23 6 16 8 32 22 10 28 27 5 2 24 5 10 30 3 6 ## ## [[7]] ## [1] 27 20 2 12 26 7 13 23 25 22 18 8 30 17 1 13 28 22 13 9 9 20 22 8 13 27 29 2 23 21 21 25 ## ## [[8]] ## [1] 12 3 19 18 17 22 10 28 31 12 17 18 20 22 23 2 15 15 4 32 17 15 25 24 3 5 15 3 16 31 17 22 ## ## [[9]] ## [1] 24 9 23 29 24 13 25 20 23 20 27 4 24 25 17 7 20 14 27 11 3 27 7 24 21 7 18 26 32 31 30 18 ## ## [[10]] ## [1] 6 11 21 5 7 11 9 29 15 3 26 2 1 2 18 28 1 2 5 1 16 3 10 8 14 3 13 2 30 24 28 15 ## ## [[11]] ## [1] 16 27 18 4 22 14 19 26 32 19 2 28 13 23 12 14 10 24 7 7 13 17 32 19 9 1 27 15 30 23 11 2 ## ## [[12]] ## [1] 22 4 24 3 29 28 26 12 29 32 32 23 10 16 2 13 14 6 1 7 1 3 17 31 21 15 31 20 8 17 19 16 ## ## [[13]] ## [1] 22 28 31 28 14 23 14 26 8 22 19 8 18 8 9 19 9 8 20 30 4 15 30 6 32 32 8 10 18 12 5 5 ## ## [[14]] ## [1] 26 11 12 7 18 10 29 1 1 6 27 19 10 30 29 5 4 28 32 31 13 25 25 32 7 15 16 16 28 11 16 2 ## ## [[15]] ## [1] 23 17 16 6 9 12 10 19 17 26 1 7 7 22 24 3 6 20 8 18 9 6 17 3 1 10 22 6 19 24 4 19 ## ## [[16]] ## [1] 30 1 27 7 19 13 29 16 8 23 18 13 4 29 1 32 2 2 8 24 13 12 30 19 17 1 4 23 13 24 14 9 ## ## [[17]] ## [1] 8 9 31 10 12 15 26 11 22 22 25 28 2 15 11 31 12 29 21 15 4 1 28 22 20 17 22 24 12 24 13 6 ## ## [[18]] ## [1] 15 17 25 32 6 4 29 32 20 24 29 4 18 16 16 9 22 18 10 3 9 23 5 4 18 30 16 1 29 28 24 6 ## ## [[19]] ## [1] 8 1 19 2 7 7 24 23 17 17 27 10 14 25 13 12 2 10 18 13 5 22 3 5 28 31 29 20 12 16 31 31 ## ## [[20]] ## [1] 29 10 28 10 5 12 4 3 3 26 26 12 4 25 1 9 23 22 11 15 10 28 29 30 4 15 7 25 21 27 24 13 ## ## [[21]] ## [1] 8 1 28 22 30 13 24 32 23 31 25 16 5 22 9 18 22 16 24 32 13 29 13 16 17 22 11 10 10 20 1 2 ## ## [[22]] ## [1] 14 1 21 3 30 29 26 20 4 12 27 5 11 20 29 1 4 19 15 16 29 10 8 23 17 19 5 1 19 28 13 21 ## ## [[23]] ## [1] 30 19 21 6 32 16 7 10 15 29 29 1 5 23 31 23 16 15 27 2 6 20 20 26 13 10 14 15 27 9 30 16 ## ## [[24]] ## [1] 4 2 23 3 1 27 11 8 6 32 28 12 6 21 4 19 30 14 20 13 25 18 4 32 5 8 16 21 27 1 10 9 ## ## [[25]] ## [1] 6 31 21 3 1 26 18 29 26 27 2 16 14 21 1 32 1 11 24 11 4 11 11 20 29 16 19 3 27 1 15 31 ## ## [[26]] ## [1] 11 12 3 30 17 21 28 19 11 3 26 32 9 9 21 32 2 28 30 9 11 26 7 4 24 1 4 14 26 17 7 26 ## ## [[27]] ## [1] 31 3 2 6 26 10 6 15 16 5 6 13 16 5 12 29 1 28 17 11 17 21 14 26 5 31 7 4 31 4 1 26 ## ## [[28]] ## [1] 25 9 32 6 18 7 11 23 12 10 23 30 19 29 6 5 13 12 3 26 13 2 31 12 32 32 6 17 2 23 23 2 ## ## [[29]] ## [1] 28 2 2 30 14 22 24 14 23 14 4 29 5 22 22 1 32 1 19 5 13 14 7 18 14 4 23 2 20 21 13 3 ## ## [[30]] ## [1] 23 30 29 18 23 11 10 13 8 21 31 24 18 16 3 11 23 15 1 9 32 2 21 13 5 10 4 4 1 27 13 8 ## ## [[31]] ## [1] 21 23 13 15 11 25 12 27 2 31 21 8 29 11 27 17 29 14 25 8 27 31 21 30 7 26 32 31 2 11 14 30 ## ## [[32]] ## [1] 11 3 11 32 18 27 13 28 4 11 25 12 7 3 11 16 7 22 13 5 4 24 32 26 31 17 5 21 12 31 14 32 ## ## [[33]] ## [1] 16 21 23 17 5 5 22 12 27 32 14 1 17 12 4 21 1 19 12 32 27 4 25 4 2 7 13 19 14 3 12 19 ## ## [[34]] ## [1] 7 12 32 28 20 32 3 13 32 6 32 12 10 8 27 4 5 10 18 16 14 7 22 19 17 9 11 26 8 7 26 32 ## ## [[35]] ## [1] 24 8 10 16 31 19 11 1 21 11 2 10 1 31 21 24 19 12 7 10 5 17 6 11 31 18 5 22 10 14 22 20 ## ## [[36]] ## [1] 13 31 13 9 16 7 7 21 22 25 24 8 20 31 22 21 10 9 1 26 25 32 12 22 2 14 7 4 31 12 32 27 ## ## [[37]] ## [1] 14 14 9 20 19 27 4 17 13 12 4 20 25 14 10 12 23 4 15 3 4 27 19 23 7 7 21 2 23 1 8 29 ## ## [[38]] ## [1] 12 26 21 5 7 18 30 20 15 21 32 19 24 19 32 8 3 3 3 26 21 25 31 23 32 24 18 30 16 6 11 1 ## ## [[39]] ## [1] 13 18 21 17 27 22 24 1 18 17 8 11 17 27 25 10 22 23 8 12 11 8 9 32 30 14 16 32 22 1 14 6 ## ## [[40]] ## [1] 19 16 30 12 26 3 19 3 20 7 7 3 7 25 25 12 14 10 15 30 23 13 25 7 23 8 12 6 17 1 14 2 ## ## [[41]] ## [1] 26 19 19 3 32 10 3 23 2 14 1 6 8 30 28 31 13 16 5 2 31 31 5 13 10 7 14 12 17 16 8 26 ## ## [[42]] ## [1] 19 7 21 6 2 30 17 14 20 16 23 13 30 32 15 28 28 28 26 28 25 26 25 21 20 28 5 16 32 3 14 18 ## ## [[43]] ## [1] 20 3 26 9 10 6 13 2 1 28 5 32 19 21 2 11 8 19 2 20 27 15 25 26 5 18 8 30 27 14 2 3 ## ## [[44]] ## [1] 4 12 11 3 18 17 10 26 21 28 14 10 8 28 13 27 7 21 4 25 25 12 27 2 15 1 3 16 13 17 7 17 ## ## [[45]] ## [1] 9 3 28 18 28 29 23 20 28 8 26 30 31 6 21 28 7 22 27 8 26 27 4 6 1 8 11 12 32 15 19 1 ## ## [[46]] ## [1] 24 15 5 3 11 8 23 32 28 17 19 16 31 20 29 22 20 1 1 28 32 6 25 25 25 19 8 12 3 11 2 21 ## ## [[47]] ## [1] 22 32 30 10 27 2 1 20 9 3 21 19 28 19 5 8 14 27 26 1 27 19 29 11 27 31 11 19 9 28 22 23 ## ## [[48]] ## [1] 28 4 24 9 6 16 10 3 3 22 9 16 30 31 14 29 13 2 22 1 23 9 31 31 3 22 12 1 26 29 17 10 ## ## [[49]] ## [1] 24 24 31 32 2 4 31 4 11 20 15 12 7 14 3 20 2 17 21 5 18 1 13 31 5 3 19 22 32 2 27 14 ## ## [[50]] ## [1] 32 15 17 30 30 30 8 5 14 6 21 4 26 5 12 2 9 15 14 19 27 13 23 3 16 27 3 24 7 4 22 30 ## ## [[51]] ## [1] 6 21 31 26 25 13 16 14 31 6 10 30 23 32 24 24 31 11 13 10 20 21 28 25 14 26 15 7 10 17 31 23 ## ## [[52]] ## [1] 11 19 21 7 12 2 23 16 8 3 12 23 12 5 23 22 12 28 17 28 4 6 9 1 11 2 4 3 14 15 8 1 ## ## [[53]] ## [1] 5 14 23 8 22 25 23 27 8 18 19 11 1 27 26 6 17 12 14 13 13 9 28 14 4 2 18 24 5 6 22 19 ## ## [[54]] ## [1] 32 13 21 14 5 31 18 18 30 31 23 10 9 26 28 6 18 13 22 31 11 9 24 24 32 4 8 13 11 1 1 27 ## ## [[55]] ## [1] 14 18 19 2 19 5 10 25 17 22 6 8 28 28 14 19 12 20 15 28 30 6 30 3 3 4 17 23 7 16 9 1 ## ## [[56]] ## [1] 8 12 12 10 30 25 7 8 32 20 7 7 5 23 8 20 29 16 9 3 25 9 20 24 30 16 29 8 30 14 5 25 ## ## [[57]] ## [1] 21 17 5 9 30 8 31 23 9 27 3 10 26 20 31 20 28 2 16 24 2 20 19 26 20 30 5 23 17 23 30 6 ## ## [[58]] ## [1] 29 5 7 27 15 8 22 5 4 9 28 6 22 26 14 11 29 21 25 12 27 2 1 25 32 7 21 9 25 2 8 16 ## ## [[59]] ## [1] 4 24 8 8 18 21 5 18 14 30 25 1 16 5 31 4 31 6 32 28 22 13 1 23 16 20 17 18 27 14 6 29 ## ## [[60]] ## [1] 13 13 6 29 30 23 24 29 5 22 6 17 31 31 8 5 17 31 13 29 17 20 24 14 7 22 17 4 14 32 26 29 ## ## [[61]] ## [1] 9 6 26 8 2 14 18 12 19 10 1 27 22 7 22 3 6 1 11 1 14 29 31 15 6 2 2 8 11 6 22 25 ## ## [[62]] ## [1] 28 6 24 17 32 29 16 20 25 28 12 24 24 27 2 6 2 23 32 28 16 1 17 9 18 20 21 4 27 14 28 2 ## ## [[63]] ## [1] 5 5 14 20 26 15 7 18 18 9 12 21 18 16 9 3 13 8 27 2 32 14 13 10 28 27 26 4 5 12 8 23 ## ## [[64]] ## [1] 4 17 2 20 30 32 24 1 16 14 24 13 1 5 26 17 9 2 22 3 31 11 28 18 16 20 21 28 1 1 21 17 ## ## [[65]] ## [1] 30 20 2 5 28 2 32 24 8 27 28 30 30 23 4 30 30 18 20 30 12 1 11 4 5 15 10 4 25 29 20 14 ## ## [[66]] ## [1] 10 10 14 2 20 25 13 18 20 11 11 16 10 13 12 32 4 24 16 29 26 16 15 17 24 8 32 20 32 2 16 13 ## ## [[67]] ## [1] 31 19 12 28 11 17 16 15 22 29 18 8 32 7 2 3 13 20 1 16 28 6 14 25 6 24 21 20 19 22 9 17 ## ## [[68]] ## [1] 23 11 28 9 9 19 21 3 11 3 26 5 4 26 16 14 12 24 28 22 18 22 10 2 4 17 5 15 5 13 19 1 ## ## [[69]] ## [1] 21 25 27 19 5 32 3 22 2 14 31 20 11 10 30 21 12 19 13 6 2 12 21 19 8 4 16 26 15 32 11 4 ## ## [[70]] ## [1] 27 11 28 20 31 27 15 30 13 5 9 15 25 24 10 16 32 11 22 6 20 17 11 29 25 18 12 1 16 8 23 2 ## ## [[71]] ## [1] 24 31 13 30 30 20 22 13 13 4 28 22 4 31 3 2 12 28 31 1 3 31 9 32 12 20 26 3 13 6 13 22 ## ## [[72]] ## [1] 15 2 14 10 3 4 9 17 25 20 11 20 32 4 14 16 31 28 27 17 30 10 25 13 23 15 14 29 1 8 10 31 ## ## [[73]] ## [1] 13 27 15 9 31 28 28 24 4 19 3 17 31 8 18 27 6 32 21 10 21 26 2 20 3 3 20 21 8 12 13 1 ## ## [[74]] ## [1] 3 32 25 26 30 24 20 5 15 18 14 32 16 5 2 3 32 15 5 5 18 9 5 28 25 20 25 16 20 5 12 16 ## ## [[75]] ## [1] 25 29 27 17 32 9 30 4 26 27 4 25 24 16 26 12 4 23 7 25 8 14 12 18 10 2 10 8 22 18 30 8 ## ## [[76]] ## [1] 4 6 3 6 15 21 21 30 14 28 15 5 20 25 2 11 24 10 12 16 27 28 22 20 31 32 4 19 23 1 29 24 ## ## [[77]] ## [1] 25 24 20 10 11 14 15 22 23 5 16 7 30 9 19 5 20 20 19 19 12 20 6 22 17 4 4 31 2 19 9 2 ## ## [[78]] ## [1] 7 25 23 27 32 12 5 31 15 2 30 9 21 4 23 24 13 2 18 8 27 6 10 29 12 5 3 12 29 19 31 22 ## ## [[79]] ## [1] 13 23 12 7 13 2 8 3 27 10 18 18 5 17 12 20 11 10 2 10 5 10 26 27 8 30 1 13 3 17 22 9 ## ## [[80]] ## [1] 14 12 13 4 23 19 30 4 10 7 20 32 10 5 8 27 18 6 15 19 30 22 6 26 21 5 2 2 3 13 26 29 ## ## [[81]] ## [1] 16 16 26 22 7 17 2 16 9 14 32 27 22 29 25 6 28 32 4 7 17 2 25 26 17 21 21 16 6 28 21 2 ## ## [[82]] ## [1] 26 19 8 17 20 22 23 9 3 6 3 25 8 27 15 16 15 21 16 11 5 27 16 22 12 7 20 5 18 10 13 17 ## ## [[83]] ## [1] 20 31 30 20 23 32 11 5 21 32 21 12 32 23 3 7 22 31 16 6 30 10 9 31 1 28 24 11 28 15 31 22 ## ## [[84]] ## [1] 17 3 16 27 24 30 10 14 11 28 26 17 26 4 24 27 25 10 25 32 17 2 11 10 9 10 2 11 19 11 11 10 ## ## [[85]] ## [1] 13 23 2 9 13 20 26 30 18 3 9 24 12 15 25 24 5 31 18 11 4 28 16 19 23 30 6 7 24 30 23 15 ## ## [[86]] ## [1] 13 22 3 22 7 12 2 21 17 8 24 8 2 15 19 25 11 22 14 30 12 22 25 15 16 32 25 7 15 24 30 32 ## ## [[87]] ## [1] 5 10 14 20 3 20 32 25 22 28 24 16 5 17 18 12 7 17 14 8 23 5 28 2 13 7 13 12 28 2 9 15 ## ## [[88]] ## [1] 3 7 13 20 2 5 20 8 1 29 3 26 32 12 26 22 17 10 10 17 23 25 23 2 10 3 11 14 11 28 2 16 ## ## [[89]] ## [1] 16 19 23 18 12 5 22 10 17 24 23 9 15 12 32 8 29 16 1 13 27 20 13 31 3 25 16 15 14 8 23 27 ## ## [[90]] ## [1] 13 3 31 29 3 18 30 21 6 8 30 17 11 4 4 4 2 3 30 21 17 2 7 8 5 15 6 16 19 2 9 3 ## ## [[91]] ## [1] 21 20 14 22 13 5 10 22 23 21 23 2 30 21 26 20 11 16 31 29 24 9 16 32 24 9 2 16 28 9 31 31 ## ## [[92]] ## [1] 3 32 3 13 26 3 12 2 16 14 31 25 31 5 11 1 9 9 24 31 16 6 14 26 24 14 17 25 11 5 9 25 ## ## [[93]] ## [1] 14 16 4 11 28 29 29 31 30 15 7 17 27 17 31 11 1 11 14 1 20 32 9 20 15 10 15 21 14 21 7 1 ## ## [[94]] ## [1] 3 4 31 3 5 6 27 12 27 16 10 27 13 3 28 1 10 6 28 30 5 2 23 17 12 23 29 4 29 15 10 31 ## ## [[95]] ## [1] 7 13 11 18 14 22 3 4 31 30 14 11 20 22 9 3 26 17 1 17 19 12 22 28 12 5 7 13 12 23 32 12 ## ## [[96]] ## [1] 18 20 10 23 14 17 15 6 27 6 4 25 16 10 21 30 4 26 21 25 23 27 22 24 10 8 20 5 10 13 30 10 ## ## [[97]] ## [1] 2 2 4 25 30 29 9 18 7 31 16 23 26 6 4 13 9 4 19 25 1 21 25 8 10 30 6 16 3 13 29 27 ## ## [[98]] ## [1] 14 14 5 17 20 24 23 8 7 24 19 13 29 2 25 18 27 19 15 13 18 7 6 25 7 27 12 14 14 4 29 11 ## ## [[99]] ## [1] 22 28 7 25 1 15 3 15 15 25 6 2 5 25 2 4 4 30 18 32 24 8 23 4 30 29 24 13 1 10 21 26 ## ## [[100]] ## [1] 30 16 7 14 15 19 10 2 2 30 7 31 26 7 8 31 14 8 18 2 15 15 6 11 21 20 16 25 26 2 5 28 ``` --- # Extract samples ``` r d_samps <- map_df(row_samps, ~mtcars[.x, ], .id = "sample") head(d_samps) ``` ``` ## sample mpg cyl disp hp drat wt qsec vs am gear carb ## Maserati Bora...1 1 15.0 8 301.0 335 3.54 3.57 14.60 0 1 5 8 ## Valiant...2 1 18.1 6 225.0 105 2.76 3.46 20.22 1 0 3 1 ## Volvo 142E...3 1 21.4 4 121.0 109 4.11 2.78 18.60 1 1 4 2 ## Merc 450SE...4 1 16.4 8 275.8 180 3.07 4.07 17.40 0 0 3 3 ## Mazda RX4...5 1 21.0 6 160.0 110 3.90 2.62 16.46 0 1 4 4 ## Merc 450SLC...6 1 15.2 8 275.8 180 3.07 3.78 18.00 0 0 3 3 ``` ``` r tail(d_samps) ``` ``` ## sample mpg cyl disp hp drat wt qsec vs am gear carb ## Lincoln Continental.1...3195 100 10.4 8 460.0 215 3.00 5.424 17.82 0 0 3 4 ## Pontiac Firebird...3196 100 19.2 8 400.0 175 3.08 3.845 17.05 0 0 3 2 ## Fiat X1-9.1...3197 100 27.3 4 79.0 66 4.08 1.935 18.90 1 1 4 1 ## Mazda RX4 Wag.3...3198 100 21.0 6 160.0 110 3.90 2.875 17.02 0 1 4 4 ## Hornet Sportabout...3199 100 18.7 8 360.0 175 3.15 3.440 17.02 0 0 3 2 ## Lotus Europa...3200 100 30.4 4 95.1 113 3.77 1.513 16.90 1 1 5 2 ``` --- # Plot both data sources ``` r ggplot(mtcars, aes(disp, mpg)) + geom_point() + stat_smooth( aes(group = sample), data = d_samps, geom = "line", color = "#4375D3", fullrange = TRUE, size = 0.1 ) ``` --- <!-- --> --- # Note, they match up ``` r ggplot(mtcars, aes(disp, mpg)) + geom_point() + geom_smooth(color = "magenta") + stat_smooth( aes(group = sample), data = d_samps, geom = "line", color = "#4375D3", fullrange = TRUE, size = 0.1 ) ``` --- <!-- --> --- # HOPs Hops animate the process, so you can't settle on one "truth"  --- # How? `gganimate::transition_states` ``` r library(gganimate) ggplot(mtcars, aes(disp, mpg)) + geom_point() + stat_smooth( data = d_samps, geom = "line", size = 2, color = "#4375D3", fullrange = TRUE ) + transition_states( sample, transition_length = 0.5, state_length = 0.5 ) + ease_aes('linear') # Smoother transitions ``` --- # Another example  --- # Another examples ### From Dr. Kay again <div style="text-align: center;"><iframe width="560" height="315" src="https://www.youtube.com/embed/E1kSnWvqCw0?start=2380" frameborder="0" allow="accelerometer; autoplay; encrypted-media; gyroscope; picture-in-picture" allowfullscreen></iframe></div> --- # Conclusions * Lots of tools at your disposal (perhaps so many it can be difficult to choose) * Do try to communicate uncertainty whenever possible -- * I'd recommend checking out [Claus Wilke's talk](https://resources.rstudio.com/rstudio-conf-2019/visualizing-uncertainty-with-hypothetical-outcomes-plots) from `rstudio::conf(2019L)`, where he talks about the [ungeviz](https://github.com/wilkelab/ungeviz) package. --- class: inverse-blue center middle # Survey Weights in ggplot2 --- # Why weights matter * Survey data is almost never a simple random sample * Some groups are **oversampled** (e.g., small racial/ethnic groups for precision) * Others are **underrepresented** due to nonresponse * Ignoring weights gives you **descriptive statistics that don't represent the population** -- ### Two questions to ask 1. What does my *unweighted* plot actually represent? 2. Does my visualization claim to describe the population — or just my sample? --- # A toy example ``` r library(tidyverse) # Simulate a survey: pop is 80% Group A, 20% Group B # But our sample overrepresents Group B (50/50) set.seed(42) survey_df <- tibble( group = rep(c("A", "B"), each = 500), outcome = c(rnorm(500, mean = 60, sd = 10), # Group A rnorm(500, mean = 75, sd = 10)), # Group B weight = rep(c(0.8 / 0.5, 0.2 / 0.5), each = 500) # weight = true pop share / sample share ) head(survey_df) ``` ``` ## # A tibble: 6 × 3 ## group outcome weight ## <chr> <dbl> <dbl> ## 1 A 73.7 1.6 ## 2 A 54.4 1.6 ## 3 A 63.6 1.6 ## 4 A 66.3 1.6 ## 5 A 64.0 1.6 ## 6 A 58.9 1.6 ``` --- # Unweighted vs. weighted mean ``` r survey_df %>% summarize( unweighted_mean = mean(outcome), weighted_mean = weighted.mean(outcome, w = weight) ) ``` ``` ## # A tibble: 1 × 2 ## unweighted_mean weighted_mean ## <dbl> <dbl> ## 1 67.2 62.7 ``` --- The true population mean (80% A at 60, 20% B at 75) should be: ``` r 0.8 * 60 + 0.2 * 75 ``` ``` ## [1] 63 ``` > Unweighted inflates Group B's contribution. Weighted recovers the population value. --- # Option 1: Pre-compute weighted stats The most transparent approach — calculate weighted summaries **before** plotting. ``` r weighted_stats <- survey_df %>% group_by(group) %>% dplyr::summarize( wmean = sum(outcome * weight) / sum(weight), wse = sqrt(sum(weight * (outcome - wmean)^2) / sum(weight) / n()), .groups = "drop" ) ``` --- ``` r ggplot(weighted_stats, aes(group, wmean, fill = group)) + geom_col(width = 0.5, alpha = 0.85) + geom_errorbar( aes(ymin = wmean - 1.96 * wse, ymax = wmean + 1.96 * wse), width = 0.15, color = "gray30" ) + labs( title = "Weighted group means (95% CI)", x = "Group", y = "Outcome" ) + guides(fill = "none") ``` <!-- --> --- # Option 2: Use the `{survey}` package `{survey}` handles complex designs — stratification, clustering, finite-population corrections. ``` r install.packages("survey") ``` ``` r library(survey) svy_design <- svydesign( ids = ~1, # no clustering (PSU = individual) weights = ~weight, data = survey_df ) ``` --- ``` r svymean(~outcome, svy_design) ``` ``` ## mean SE ## outcome 62.716 0.3908 ``` ``` r svyby(~outcome, ~group, svy_design, svymean) ``` ``` ## group outcome se ## A A 59.69954 0.4345537 ## B B 74.78397 0.4617093 ``` --- # Plotting `{survey}` output with ggplot2 `svyby()` returns a plain data frame — pipe it straight into ggplot. ``` r svy_means <- svyby(~outcome, ~group, svy_design, svymean) %>% rename(wmean = outcome, wse = se) ggplot(svy_means, aes(wmean, group, color = group)) + geom_errorbarh( aes(xmin = wmean - 1.96 * wse, xmax = wmean + 1.96 * wse), height = 0.2 ) + geom_point(size = 4) + guides(color = "none") + labs(title = "Weighted means from svyby()", x = "Outcome", y = "Group") ``` --- class: middle <!-- --> --- # Option 3: `aes(weight = )` in ggplot2 ggplot has a built-in `weight` aesthetic — but use it carefully. ``` r ggplot(survey_df, aes(outcome, fill = group, weight = weight)) + geom_density(alpha = 0.5) + labs(title = "Weighted density curves") ``` --- ### What it does and doesn't do | Geom | Respects `weight =`? | Notes | |---|---|---| | `geom_bar` / `geom_histogram` | ✅ Yes | Sums weights per bin | | `geom_density` | ✅ Yes | Scales density by weight | | `geom_boxplot` | ❌ No | Ignores weights | | `geom_smooth` | ⚠️ Partial | Only for some methods | | `stat_summary` | ❌ No | Must pre-compute | --- # `aes(weight = )` example ``` r ggplot(survey_df, aes(outcome, fill = group, weight = weight)) + geom_density(alpha = 0.5, color = "white") + scale_fill_manual(values = c("#4375D3", "#E8834C")) + labs( title = "Weighted density: Group A dominates as expected", x = "Outcome", y = "Weighted density", fill = "Group" ) ``` <!-- --> --- # Unweighted vs. weighted density ``` r unweighted_df <- survey_df weighted_df <- survey_df ggplot(mapping = aes(x = outcome)) + geom_density( data = unweighted_df, color = "#4375D3", size = 1.2 ) + geom_density( data = weighted_df, aes(weight = weight), color = "#E8834C", size = 1.2, linetype = 2 ) + annotate("text", x = Inf, y = Inf, label = "— Unweighted", color = "#4375D3", hjust = 1.1, vjust = 2, size = 5) + annotate("text", x = Inf, y = Inf, label = "-- Weighted", color = "#E8834C", hjust = 1.1, vjust = 4, size = 5) + labs(title = "Unweighted vs. weighted density", x = "Outcome", y = "Density") ``` --- class: middle <!-- --> --- # Weighted bar charts `geom_bar()` with `weight` sums weights rather than counting rows — giving **population estimates**. ``` r ggplot(survey_df, aes(x = group, weight = weight)) + geom_bar(aes(fill = group), alpha = 0.85, width = 0.5) + guides(fill = "none") + labs( title = "Weighted count (≈ population proportions)", x = "Group", y = "Weighted N" ) ``` <!-- --> --- # Real-world workflow: YRBS ``` r # Typical pattern with education survey data weighted_summary <- your_survey_data %>% group_by(year, subgroup) %>% summarize( est = wtd.mean(outcome_var, weights = analytic_weight), se = sqrt(wtd.var(outcome_var, weights = analytic_weight) / n()), low = est - 1.96 * se, high = est + 1.96 * se, .groups = "drop" ) ggplot(weighted_summary, aes(year, est, color = subgroup)) + geom_line() + geom_ribbon(aes(ymin = low, ymax = high, fill = subgroup), alpha = 0.15, color = NA) + labs(title = "Weighted trend with 95% CI band") ``` --- # Key takeaways: survey weights * **Always pre-compute** weighted means/SEs for `stat_summary`-style geoms — they don't weight internally * **`aes(weight = )`** works well for `geom_density`, `geom_bar`, and `geom_histogram` but silently ignores weights in others * **`{survey}`** is the gold standard for complex designs; its output is ggplot-ready via `svyby()` --- # Key takeaways: survey weights * Label your plots — readers should know whether estimates are weighted and what population they represent * Mismatch between weighted and unweighted can itself be a **finding worth visualizing** --- class: inverse-blue center middle # Shiny App Deployment --- # Why deploy a Shiny app? * Static plots are great — but sometimes your audience needs to **explore** the data themselves * Shiny lets users filter, subset, and interact without touching code * Deployment makes your app accessible to anyone with a browser -- * Common deployment targets: + **shinyapps.io** — easiest, hosted by Posit + **Posit Connect** — institutional/enterprise option + **Hugging Face Spaces** or **Render** — free-tier alternatives + **Quarto blog** — embed directly in a post (with caveats) --- # Deploying to shinyapps.io ### One-time setup ``` r install.packages("rsconnect") library(rsconnect) # Authenticate with your shinyapps.io token rsconnect::setAccountInfo( name = "your-username", token = "YOUR_TOKEN", secret = "YOUR_SECRET" ) ``` Get your token at: **shinyapps.io → Account → Tokens** --- # Deploy in one line ``` r rsconnect::deployApp( appDir = "path/to/your/app", # folder containing app.R or ui.R/server.R appName = "my-uncertainty-app" # URL slug on shinyapps.io ) ``` -- * `appDir` defaults to the working directory if omitted * The free tier allows **5 apps** and **25 active hours/month** * Re-deploy anytime by running the same command — it updates in place --- # App folder structure ``` my-app/ ├── app.R # Combined ui + server (preferred for simple apps) └── data/ └── mydata.csv ``` Or the split version: ``` my-app/ ├── ui.R ├── server.R └── global.R # Shared objects loaded once ``` -- > **Tip:** Keep data files small or read from a URL — shinyapps.io has a 1 GB bundle limit. --- # Shiny apps in a Quarto blog There are two main approaches: -- ### Option 1: `<iframe>` embed (recommended) Host your app on shinyapps.io, then embed it in any `.qmd` post: ```markdown <iframe src="https://your-username.shinyapps.io/my-app/" width="100%" height="600px" frameborder="0"> </iframe> ``` ✅ Works with static Quarto blogs (e.g., Netlify deploy) ✅ No server needed for the blog itself --- # Option 2: `shinylive` (self-contained) `shinylive` runs R entirely in the browser via WebAssembly — no server required. ``` r install.packages("shinylive") quarto add quarto-ext/shinylive # add the Quarto extension ``` --- Then in a `.qmd` post, use a `shinylive-r` code chunk: ````markdown ```{shinylive-r} #| standalone: true library(shiny) ui <- fluidPage( sliderInput("n", "Sample size", 10, 500, 100), plotOutput("hist") ) server <- function(input, output) { output$hist <- renderPlot({ hist(rnorm(input$n), main = paste("n =", input$n)) }) } shinyApp(ui, server) ``` ```` --- # shinylive trade-offs | Feature | shinyapps.io + iframe | shinylive | |---|---|---| | Needs a server | ✅ Yes | ❌ No | | Package support | Full CRAN | Limited (compiled pkgs may fail) | | Load time | Fast | Slow (downloads R runtime ~20 MB) | | Works on Netlify/GitHub Pages | ✅ Yes | ✅ Yes | | Best for | Complex apps | Simple demos | -- > For data viz courses and public-facing posts, **iframe embedding is usually the most reliable approach**. --- # Workflow for embedding in your blog 1. Build and test your app locally 2. Deploy to shinyapps.io with `rsconnect::deployApp()` 3. In your Quarto blog post (`.qmd`), paste the `<iframe>` tag 4. Render and push — the blog stays static, the app lives on shinyapps.io -- ```yaml # In your post's YAML front matter, no special options needed: title: "Uncertainty Visualizer" format: html ``` --- # A minimal working example ``` r # app.R — deploy this to shinyapps.io library(shiny) library(ggplot2) ui <- fluidPage( titlePanel("Sampling Distribution Explorer"), sidebarLayout( sidebarPanel( sliderInput("n", "Sample size", min = 5, max = 500, value = 30), sliderInput("reps", "Repetitions", min = 100, max = 5000, value = 1000), sliderInput("sd", "Population SD", min = 1, max = 30, value = 10) ), mainPanel(plotOutput("dist_plot")) ) ) server <- function(input, output) { output$dist_plot <- renderPlot({ means <- replicate(input$reps, mean(rnorm(input$n, 100, input$sd))) ggplot(data.frame(x = means), aes(x)) + geom_histogram(fill = "#4375D3", color = "white", bins = 40) + labs(title = paste("SE ≈", round(input$sd / sqrt(input$n), 2)), x = "Sample mean", y = "Count") + theme_minimal(16) }) } shinyApp(ui, server) ``` --- # Key takeaways for Shiny deployment * **shinyapps.io** is the path of least resistance for most course projects * **`<iframe>` embedding** is the most compatible way to include live apps in a Quarto blog * **`shinylive`** is powerful for simple, self-contained demos but has real limitations for heavier packages * Always test locally with `shiny::runApp()` before deploying * Document your app's dependencies with `renv` or a clear `library()` list at the top of `app.R` --- class: inverse-green # Data Viz in the wild * Kyla and Isha --- class: inverse-red # Final presentations from 3 groups